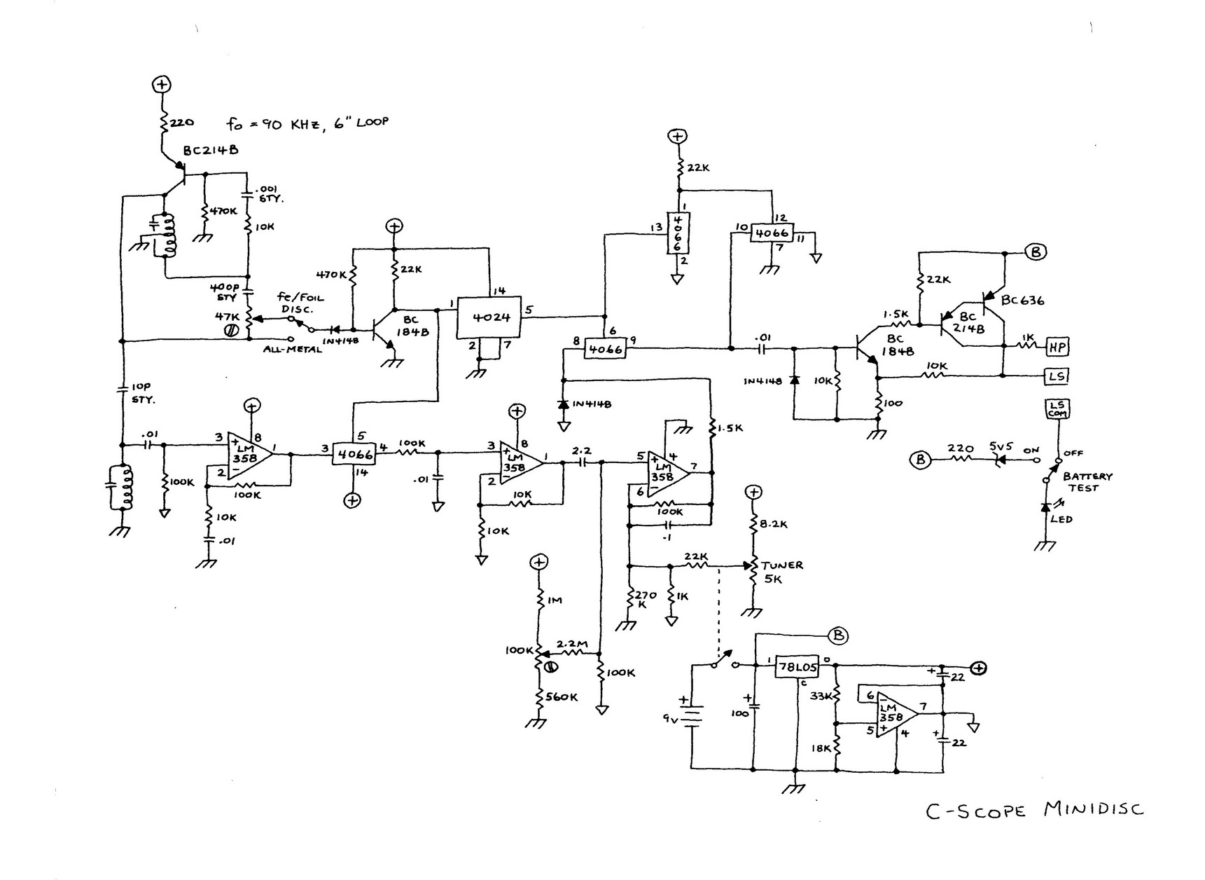
I make (10 years ago or more) reverse engineering of Minidec detector by C-scope. The control box of this detector is small. I need the transmitter part, evident this is in housing coil. This is very sensitive for very small objects and can detect small portion of metal into small stones, because I checked it. With the 10 K preset you can reject small items too. The 2M2 resistor is not in original. I make adaptation puting it for other purposes. If you don't put it, audio output always is present, so the TX-RX system inside housing coil control it.
Announcement
Collapse
No announcement yet.
Announcement
Collapse
No announcement yet.
Minidec
Collapse
X
-
Found Minidec in the web, but maybe I copy bad, seems all 82 nF in schematic are really 1 nF or 10 nF?
Attached Files
-
To be perhaps depends on C-scopeMiniDisc? This is the schema drawn a hand W.Lahr. I hope that this will help to You.
MrandAttached Files
Comment
-
Esteban, Looks like you Minidec of CS550?
TX coil is there a center tap?Attached Files
Comment
-
Mikebg:Originally posted by mikebg View PostEsteban, Looks like you Minidec of CS550?
TX coil is there a center tap?
The form is like the CS550, with small control box. Don't know wich kind of coil it is. If I'm correct, the detector is black color, control box and housing coil. Is very sensitive, a cutted wire of resistor can be detected very well. Detect small amount of metal in small rocks too.
Comment
-
I put 10 nF instead 82 nF and tone is nice, near 500 Hz.Attached Files
Comment

Comment