hi to all
please help me
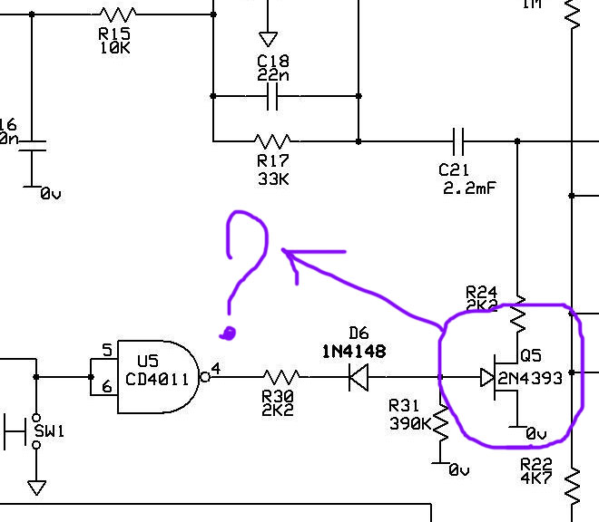
2n4393 in this circuit is a n-channel transistor or npn transistor???
please help me for similar
tank you
please help me
2n4393 in this circuit is a n-channel transistor or npn transistor???
please help me for similar
tank you

Comment