Announcement

Collapse
No announcement yet.

Announcement

Collapse
No announcement yet.

Help me Mr. Carl

Collapse
X
 
  • Filter
  • Time
  • Show
Clear All
new posts

  • Help me Mr. Carl

    hi mr carl

    You see this board




    It's a forum here

    There is a problem are you can identify exits 1 and 2 in the picture

    Party and No. 1 in the ic 8038 Is
    To v+ direct

    Where 1 and 2 to where???
    You all thanks

  • #2
    The 8038 is a waveform/function generator chip. Point 1 you hook up to an 8 ohm speaker, and at point 2 are different waveforms that can also go to an lm386 or transistor buffer.

    Comment


    • #3
      This is a simple signal generator. The output signal (1) can be connected to whatever you want a signal for. The amp is connected to pin-2 which is a sine wave, but could be connected to pin-3 or pin-9 for a triangle or square wave. There are data sheets available on the 8038 that explain all this.

      - Carl

      Comment


      • #4
        Hi @alnamr,

        Why are you using an obsolete chip ICL8038 ?

        I have a few of them, but if I had to buy them now, then they would cost me $50 or more!

        Why not use the cheap $3 and better XR2206 from EXAR ?

        XR2206 from Mouser.com (Clock Generator 10V-26V 0.01Hz-1MHz Temp. 0C to 70C):
        http://nl.mouser.com/Search/Refine.aspx?Keyword=XR2206

        XR2206 Function Generator:
        http://www.solderingpoint.com/projec...206/xr2206.php

        XR2206 Function Generator (New Version):
        http://www.loetstelle.net/projekte/x.../xr2206neu.php

        Note:

        Elektor Electronics Magazine has many Function Generator designs using the XR2206 including the PCB's. Many of which can still be ordered (cheap), or made by yourself by the presented PCB Layouts.

        Elektor Electronics Magazine:
        http://www.elektor.com/

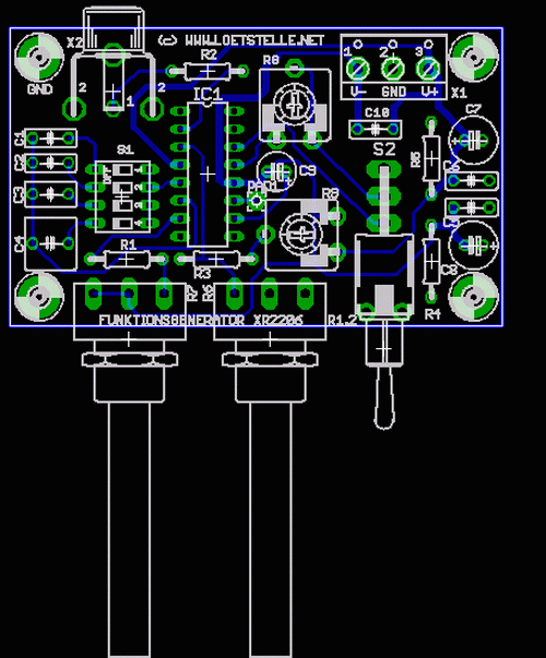
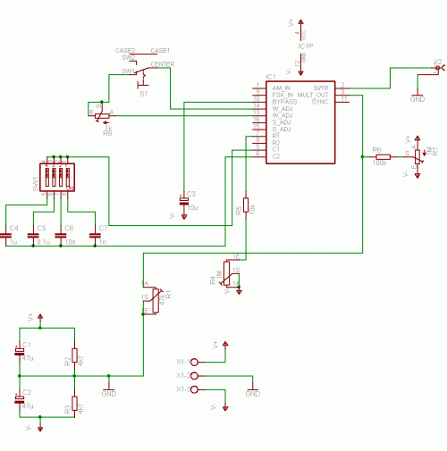
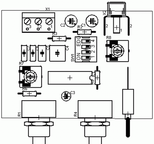
        Attachment:

        XR2206 - Monolithic Function Generator (EXAR Corporation) Datasheet

        Board Image
        Schematic
        Board Layout
        PCB

        Board Image (New Version)
        Schematic (New Version)
        Board Layout (New Version)
        PCB (New Version)


        Regards,

        Robert
        Attached Files

        Comment


        • #5
          hi mr carl

          Well 3 and 9 on the pin
          However, two out of 386
          Where to arrive

          To the pin as well? I see the image




          Comment


          • #6
            I don't understand your question.

            Comment


            • #7
              Originally posted by Carl-NC View Post
              I don't understand your question.
              wherefore 3 and 9 pins of the IC use for? (if they are FREE, on the schematic)

              yours

              Comment


              • #8
                Thank you, Mr. Carl, and I apologize you have disturbed a lot

                Mr. kt.315 I'm connected to the ground sockets 3 and 9 and leave the C4 and aut Signal -emptyThat's right??


                Party Is No. 1 in 3083 is empty??

                Comment

                Working...
                X