Experimenting with the TEM pulse method, I tried something different.
PI in differential mode.
The coil arrangement used is a TX coil of 450mm diameter and 300uH inductance, 0.8 Ohm resistance coil and cable.
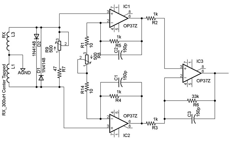
The RX coil is 225mm diameter, 300uH inductance, center tapped.
The Flyback is captured with a 200nF capacitor and re conducted to the battery to save power, limiting the Flyback peak to 200V.
The PI runs at 4300 pulses per second, TX of 150uS. about 6.2A coil current at switch off.
Differential mode:
Attenuate the 200V TX Flyback to the same 30V level of the RX Flyback and then subtract the TX Flyback from the RX.
The resulting signal wave shape is shown in the picture annexed.
The target signal has a very good S/N and the sensitivity is high. To my great surprise, the FE discrimination is very good too.
Testing different metal targets, I found that the response is very different for different metals.
How does that work?????????????
Looking at the Lissajous curves, I found that the target response is in fact a phase shift as well as a amplitude change.
So this method does make it possible to discriminate targets by the phase shift, just like a VHF does.
The big difference is the amount of power in the coil.
By recycling most of the power of the TX, a very strong magnetic field with high di/dt can be built, that gives very deep ground penetration.
Tinkerer
PI in differential mode.
The coil arrangement used is a TX coil of 450mm diameter and 300uH inductance, 0.8 Ohm resistance coil and cable.
The RX coil is 225mm diameter, 300uH inductance, center tapped.
The Flyback is captured with a 200nF capacitor and re conducted to the battery to save power, limiting the Flyback peak to 200V.
The PI runs at 4300 pulses per second, TX of 150uS. about 6.2A coil current at switch off.
Differential mode:
Attenuate the 200V TX Flyback to the same 30V level of the RX Flyback and then subtract the TX Flyback from the RX.
The resulting signal wave shape is shown in the picture annexed.
The target signal has a very good S/N and the sensitivity is high. To my great surprise, the FE discrimination is very good too.
Testing different metal targets, I found that the response is very different for different metals.
How does that work?????????????
Looking at the Lissajous curves, I found that the target response is in fact a phase shift as well as a amplitude change.
So this method does make it possible to discriminate targets by the phase shift, just like a VHF does.
The big difference is the amount of power in the coil.
By recycling most of the power of the TX, a very strong magnetic field with high di/dt can be built, that gives very deep ground penetration.
Tinkerer



Comment