Hi Friends... I work on building BFO MD by micro... my question is, that if we use big search coil for a BFO MD such as 1*1 meter coil, this MD with this coil can detect metals in 2-3 meter depth? or this is not possible ? I must explain better my question: Did inductance of one 1*1 meter coil can be change by a medium size of metal thing, in 2-3 meter distance ???
Announcement
Collapse
No announcement yet.
Announcement
Collapse
No announcement yet.
<<BFO>> YES or NO ?!
Collapse
X
-
All is possible in this world. Your main problem is not coil diameter but penetration characteristic of working frequency.Originally posted by GOLDENSKULL View PostHi Friends... I work on building BFO MD by micro... my question is, that if we use big search coil for a BFO MD such as 1*1 meter coil, this MD with this coil can detect metals in 2-3 meter depth? or this is not possible ? I must explain better my question: Did inductance of one 1*1 meter coil can be change by a medium size of metal thing, in 2-3 meter distance ???
-
Thanks WM6,
Thus you say a BFO MD can detect a metal object in 2-3 meter depth ...?!!!
well, what frequency in best for a BFO MD for maximum penetration ?
I read somewhere 370 KHz is best for BFO oscillator frequency ? is it correct?
There is any other idea...!!!
Please share your idea for reach to best results...
I have good idea to make a BFO MD with Micro for nice MD with good discrimination...
Comment
-
Object as car engine or bigger at 2m with proper BFO and proper coil. Loss of signal in soil are greater by BFO than by say VLF detectors.Originally posted by GOLDENSKULL View Post
Thus you say a BFO MD can detect a metal object in 2-3 meter depth ...?!!!
well, what frequency in best for a BFO MD for maximum penetration ?
I read somewhere 370 KHz is best for BFO oscillator frequency ? is it correct?

Maybe 370kHz is best for some special BFO construction solution but not for BFO in general. In general for BFO: lower is working frequency better is penetrating and higher is BFO frequency better (audible) is "frequency beat" which at the same time mean better responsive to target. So we can search the best frequency solution for audible beat in range say from 110 to 1100kHz regarding our specific construction.
Dont forget that we are in frequencies limited by reserved broadcasting radio spectrum which should not be disturbed by our BFO source of EMI.
Comment
-
Yes, I did this as a spokesman of the (R)EMI group.Originally posted by GOLDENSKULL View PostDid anyone share here schematic of powerful and sensitive LC oscillator ?
My term as spokesman expires in July Morning, but I will continue to participate in this forum. I will post from my own name and even more frequently and more quickly because no need the group to draw text and figures or to check and prior validate my posts.
Letter (R) in above abbreviation means also "rename". The name of reinvented target sensitive circuit is no more "search oscillator". It was renamed in "induction balanced regenerator" or simply REGEN. The REGEN metal detector seems as powerful oscillator because uses IC like LM386 or LM388 (audio frequency amplifier) and is loaded by low ohm TX coil instead low ohm loudspeaker. The (R)EMI group showed that the BFO metal detector is specific case of REGEN metal detector when the search circuit allways oscillates (because is not enough balanced). This is not the best design solution.
For your purpose (sensitivity to deep buried beer cans :-) you should use orthogonal coil configuration, known as TWO BOX. Reinventing this coil configuration, the (R)EMI group modifyed it in order the RX coil to be moved close and parallel to ground. It was renamed as "almost orthogonal" coil configuration because induction balance in this case is achieved at near to orthogonal coil placement.
Oops, I should attach to this post two figures, but in the folder there is no file names "regen md principle.gif" and "almost orthogonal config.gif".
I will post them additionally.
Comment
-
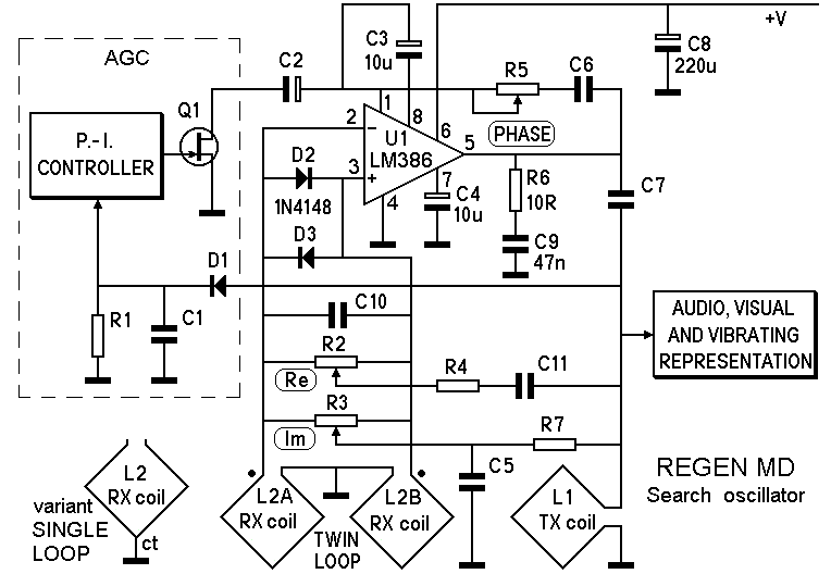
SEARCH OSCILLATOR
This is the circuit of "powerful and sensitive" search oscillator. To detect deep large targets, should be used
large center tapped RX coil (shown in lower left corner) instead TWIN LOOP L2A and L2B.
The sensing circuit consists of an audio frequency amplifier using "powerful" AF IC as LM386 or LM388 loaded with 4 ohm TX coil. Unlike
conventional circuit diagram used in HOUNDOG, additional components (Q1, C2, C3) are connected to obtain
gain more than 40dB. The phase characteristic of AF amplifier is controlled by potentiometer R5.
The swing of output signal in pin 5 is maintained below saturation points by automatic gain control (AGC)
circuit. The AGC consists of amplitude detector (D1, C1, R1), P.-I. (proportional - integrating) controller and
voltage controlled resistance (Q1). Two voltages with different phase are used for bridge balance. The phase
difference between them is set near to quadrature (90 deg) by capacitors C5 and C11.Attached Files
Comment
-
HOW SEARCH OSCILLATOR WORKS
HOW IBR WORKS
The reinvented circuit was renamed by (R)EMI group in IBR - Induction Balanced Regenerator. As a regen radio it can operate in 3 modes:
1. The IBR always oscillates like search oscillator in a classic BFO metal detector. If there is a target, the oscillating frequency changes. We can use a second (reference or BFO) oscillator and mixer to display as audio signal the frequency shift.
2. The IBR circuit oscillates without target. The target signal acts degenerative and compensates regenerative (positive) feedback signal from TX coil to RX coil; oscillation die out. This method is like absorbing principle used in small pinpointers.
3. The circuit not oscillates without target. Transfer impedance of target closes the balanced feedback path and if the Barkhausen's criteria is satisfyed, oscillation starts. The oscillating frequency depends on phase characteristic (phase - frequency response) of target. That means we can achieve good target identification if we design properly phase characteristic of amplifier. The AGC is neded for this method to maintain the very high gain at threshold of oscillation. Since this is the preferable method of operation, it needs comprehensive explanation.
The positions of RX and TX coils are adjustable to set induction balance. Additional bridge balance is adjusted fine by potentiometers "Re" and "Im". At theoretical ideal balance, the feedback path is disconnected (signal AIR is zeroed). Since amplifier has extremely high gain, it so amplifyes noise, that the output should be saturated by noise voltage without AGC as shown in figure A of attached oscillogrames. The AGC reduces so the gain, that output noise voltage in pin 5 has swing Vref below saturation swing Vsat of IC as shown in figure B.
Note that at ideal balance, the noise gain of circuit is not increased by regeneration because in theory there is no regeneration. Unfortunately the GND signal is not zeroed despite there is second RX coil (TWIN LOOP configuration) for ground and interference balancing. In practice the AIR signal also is not ideal balanced.
When there is a target, it closes the feedback path. If the feedback via target is positive, the swing of output noise starts to increase, but the AGC reduces gain. As result, target signal diminishes noises in output of amplifier and appears sinusoidal signal having a dominating frequency at which phase shift in regenerative loop is 360 deg. The frequency depends on phase characteristic of target. This is shown in figure C.Attached Files
Comment
-
COIL CONFIGURATION
Coil configuration for REGEN metal detector
As was described with oscillogrammes, the REGEN MD uses noise for target excitation. The large noise current in TX coil makes the device not so power efficient and can not operate one year with 9V battery as claims Leslie Huggard for HOUNDOG. The amplifier in HOUNDOG has insufficient gain, which is equivalent to very weak TX field and poor sensitivity.
As with any metal detector, the sensitivity or depth of detection depends on the sum of AIR and GND signals in the input of RFA (Radio Frequency Amplifier - RFA is the correct term despite our device radiates and receives audible frequencies in ELF and VLF band). The gain of RFA is limited by AIR and GND signal. For example if the sum of AIR and GND signal in the input of RFA is 100mVp-p and LM386 is powered by 9V battery, the usable gain should be below 35 because the maximal output swing Vsat is 3,5Vp-p at load 4 ohm. If we reduce the sum of AIR and GND signals to 1 mVp-p, the gain can be increased to 3500 or 70 dB. The LM386 can operate with gain 70 dB if is connected as in above circuit.
To reduce GND and interference signals is used coil configuration TWIN LOOP for RX coils as shown in the circuit diagram. The TX coil can be placed in coplanar or in orthogonal (TWO BOX) position for induction balance. However, the TWIN LOOP is not suitable for large RX coils.
For deep buried large targets (like golden skulls in depth 2 metres:-) is preferable the orthogonal coil configuration like Depth Multiplier of Garrett, but for best results, the RX coil(s) should be moved close and parallel to ground. At this position, the TX coil should be adjusted in induction balance at "almost orthogonal" position as shown in the attached figure.Attached Files
Comment
-
Goldenskull, I do not believe a BFO MD to detect a golden skull to a depth of two meters, but I'm sure you need orthogonal coil configuration of sensor. If you do not succeed to achieve the desired depth with the powerful search oscillator, you will try out another principle using the same sensor, so that the work for making the sensor will not be in vain. Start designing and constructing the coils for TWO BOX sensor. Once your sensor is ready, you should measure the maximal possible suppression of AIR and GND signals by balancing. For measurement you can assemble the circuit without AGC block replacing transistor Q1 with a potentiometer, for example 47 ohm.Originally posted by GOLDENSKULL View PostThanks mikebg,
Please put here full schematic of this detector...
what depth cant detected by this device?
If the principle proves successful, you must upgrade the amplifier because the shown circuit with LM386 is not enough energy effective. For example, at 9V supply voltage and load 4 ohm, the output swing is just 3,5 Vpp instead 9Vpp in ideal case. If you upgrade the circuit to achieve 7Vpp output, the search oscillator will be 4 times more powerfull. I saw in the site of Gary Chemelec used the principle for the implementation of rail-to-rail amplifier by adding a pair of complementary transistors, but I'm not sure that the principle would work stabile with LM386 at voltage gain 60dB. The principle of upgrading seems so:Attached Files
Comment
-
Correction of oscillogram B in posting #9.
Correction of oscillogram B in posting #9.
Reference limits Vref+ and Vref- are not represented in the figure B of posting #9. When o-scope is scaled so that limits are visible on the screen, noise seems as a strip having width about 1/8 of distance between limits maintained by AGC. This distance is noted as Vref in the attached below figure. Remember this picture. It shows that AGC operates and limits gain so, that output of amplifier is not saturated by noise. The width of noise strip can not be measured correctly. The visual effect is between 1/6 and 1/8.Attached Files
Comment
-
Hi mikebg.Originally posted by mikebg View PostCorrection of oscillogram B in posting #9.
Reference limits Vref+ and Vref- are not represented in the figure B of posting #9. When o-scope is scaled so that limits are visible on the screen, noise seems as a strip having width about 1/8 of distance between limits maintained by AGC. This distance is noted as Vref in the attached below figure. Remember this picture. It shows that AGC operates and limits gain so, that output of amplifier is not saturated by noise. The width of noise strip can not be measured correctly. The visual effect is between 1/6 and 1/8.
Which working frequency do you have in mind?
Comment
-
WM6, This metal detector can be adjusted not to oscillate without target. The spectral response (transfer function) of target closes regenerative feedback loop and if Barkhausen criteria is satisfyed, oscillation starts. The circuit can be designed so, that oscillation frequency to depend mostly on phase characteristics of target.Originally posted by WM6 View PostHi mikebg.
Which working frequency do you have in mind?
However without oscillation TX also operates with large energy consumption from battery. Without target there is noise voltage across TX coil. Unlike metal detectors with pulse induction or with sine induction, this is metal detector with "Noise induction". TX iluminates target with wide noise spectrum.
There is a sayng in ham radio:
AN AMPLIFIER CAN OSCILLATE, BUT AN OSCILLATOR CAN AMPLIFY
An oscillator oscillates because his amplifier has infinite gain for internal noises (loop gain >1). According Barkhausen criteria, frequency of oscillation is determined by point -360 deg in the phase characteristics of open feedback loop. The loop contains phase characteristics of target. That's why I posted as hint for the quiz, a phase characteristics of nonferrous target.
Comment

Comment