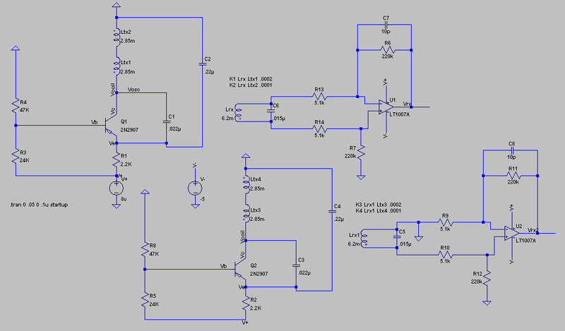
Here is a crufty LTSpice sim probably showing nothing realistic, but spurrred on by dfbowers question about a spice simulation showing a grounded vs. ungrounded RX coil.
In the picture, Vc is the TX oscillator signal for reference (I forgot to name it smartly).
The simulation seems not to show much difference at the output of the op amp which stands in for the LF353 (Vrx1, Vrx2).
The simulation looks more complicated than it is because there are two identical TGSL front ends not connected. One has the RX coil lead grounded as we do.
To model the null, I divided the TX coil into two parts, and mutually linked each part to the RX coil with a small mutual inductance. The two coils are linked to the RX coil with opposite polarity, so they fight each other. If the mutual inductances are the same, no signal appears from the RX coil. By making one mutual inductance slightly bigger, I can make a null signal of either polarity I choose.
I have not modeled the phenomenon that causes the null signal to gradually shift phase from one polarity to the other, so I'm not pretending it is a realistic simulation.
There is no modeling of shields or EMI noise, target, etc. Just the null signal.
Anyway, there it is.
-SB
P.S. Slight error in that I labeled some voltages the same in the two identical oscillators, making them connected -- I fixed it and retested, same results.
In the picture, Vc is the TX oscillator signal for reference (I forgot to name it smartly).
The simulation seems not to show much difference at the output of the op amp which stands in for the LF353 (Vrx1, Vrx2).
The simulation looks more complicated than it is because there are two identical TGSL front ends not connected. One has the RX coil lead grounded as we do.
To model the null, I divided the TX coil into two parts, and mutually linked each part to the RX coil with a small mutual inductance. The two coils are linked to the RX coil with opposite polarity, so they fight each other. If the mutual inductances are the same, no signal appears from the RX coil. By making one mutual inductance slightly bigger, I can make a null signal of either polarity I choose.
I have not modeled the phenomenon that causes the null signal to gradually shift phase from one polarity to the other, so I'm not pretending it is a realistic simulation.
There is no modeling of shields or EMI noise, target, etc. Just the null signal.
Anyway, there it is.
-SB
P.S. Slight error in that I labeled some voltages the same in the two identical oscillators, making them connected -- I fixed it and retested, same results.

.
Comment