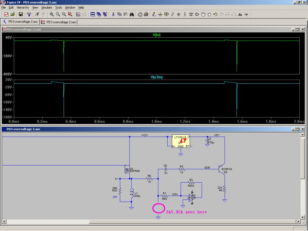
I set-up a quick LTspice simulation and it shows high voltage getting through to U9 pin-8.
Sooo...
I suspect you may have also damaged Q2, U1, and U9 (and c6?). I recommend that after you install the zener, you check those components. (Do not install the LF357 until the power supply components have been verified to function correctly.
My simulation was not entirely accurate, but the picture it painted was very grim, so please heed my warning.
So, remove the old LF357. Install zener diode (make sure to get polarity correct). Check the +5V and -5V circuits. THEN you can try a new LF357 and see what happens.
I don't think Zener diodes are usually specified to be used where fast reaction is expected, but it has got to be better than nothing.
edit: Mouser Electronics (Mansfield TX, USA) does carry the SA5.0CA and they do ship to Greece. Of course shipping charges will be higher than you would probably like but they have a tremendous selection of components. Mouser.com or http://gr.mouser.com/
Sooo...
I suspect you may have also damaged Q2, U1, and U9 (and c6?). I recommend that after you install the zener, you check those components. (Do not install the LF357 until the power supply components have been verified to function correctly.
My simulation was not entirely accurate, but the picture it painted was very grim, so please heed my warning.
So, remove the old LF357. Install zener diode (make sure to get polarity correct). Check the +5V and -5V circuits. THEN you can try a new LF357 and see what happens.
I don't think Zener diodes are usually specified to be used where fast reaction is expected, but it has got to be better than nothing.
edit: Mouser Electronics (Mansfield TX, USA) does carry the SA5.0CA and they do ship to Greece. Of course shipping charges will be higher than you would probably like but they have a tremendous selection of components. Mouser.com or http://gr.mouser.com/


Comment