Announcement

Collapse
No announcement yet.

Announcement

Collapse
No announcement yet.

fisher 2 box question

Collapse
X
 
  • Filter
  • Time
  • Show
Clear All
new posts

  • #16
    why didn't i think of wood ?

    thanks mike .i have been looking down the aluminium root .

    Comment


    • #17
      Originally posted by taliesin View Post
      thanks mike .i have been looking down the aluminium root .
      Thanks Mike. I have been looking down the aluminium root.
      yes i do live there
      Yes I do live there
      (Note the difference!)

      Comment


      • #18
        yes much better

        Originally posted by mikebg View Post
        Thanks Mike. I have been looking down the aluminium root.
        yes i do live there
        Yes I do live there
        (Note the difference!)

        Comment


        • #19


          Uploaded with ImageShack.us

          Comment


          • #20
            Originally posted by mikebg View Post
            Taliesin, the rim operates as coil. In your model, the coil has only one turn, connected to circuit by a matching transformer.
            please coils for this transmitter

            thanks

            Comment


            • #21
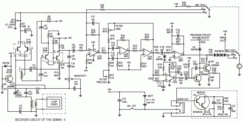
              Click image for larger version

Name:	Gemini2-TX.gif
Views:	2
Size:	258.4 KB
ID:	337153Click image for larger version

Name:	Gemini II-RX.gif
Views:	2
Size:	76.1 KB
ID:	337154
              Originally posted by mikebg View Post
              Taliesin, the rim operates as coil. In your model, the coil has only one turn, connected to circuit by a matching transformer.
              Nobody knows about the coils of the project.

              Comment

              Working...
              X