Originally posted by useus
View Post
Announcement
Collapse
No announcement yet.
Announcement
Collapse
No announcement yet.
Arduino metal detector?
Collapse
X
-
This is a purely subjective decision, due to this - a discharge of batteries for "digital" power will lead to complete inoperability of the device (therefore, before a long search, I fully charge the "digital" batteries), and a discharge of batteries of "analog" power only reduces the sensitivity of the device.
-
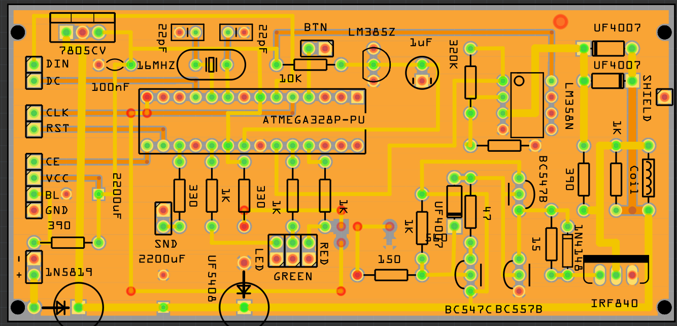
gnd improvements
displacement components
displacement tracks
removed unnecessary capacitors
added power input diode 1N5819
wires size correction
this is truly the last: PAttached Files
Comment
-
Originally posted by FoxyLab View PostHello!
[ATTACH=CONFIG]49418[/ATTACH]
Here are the signals at the ADC input - without a target (1), with a target (2). The upper horizontal line is the saturation of the ADC (voltage >= 1.235 V), then voltage gradually decreases to zero.
Thanks for the info, cheers.
Comment
-
-
V0.8
correct capacitor dimensions
fixed an lcd connection
improved component positioning
as soon as the material arrives I produce this versionAttached Files
Comment
-
these days I have designed a single layer version ready and finished.
In the zip there is all that is necessary.
Read the readme!Attached Files
Comment
-
The double-pole switch with locking in the neutral position and the digital LED voltmeter allow you to determine the voltage of the uC/power battery in any mode of MD operation:
Attached Files
Comment
-
-
Finds in our garden with FoxyPI (after electrolytic cleaning):
Attached Files
Comment
-
Hi Marty, better you import the PCB layout as picture in the backgraund from SprintLayout and then redraw all parts, copper tracks and GND plane
result is better than gerber import, also you get a clean BOM List im you fit every part with clean part number and value
i would do it this way but have no time the next days
Comment
-
Originally posted by Vadim18 View PostN1 - old railroad nail (старий залізничний костиль)
There, many objects are of interest to me - a forged handle (5), a strange forged cone with a thread on the base (9), a circle segment (14), the remains of a knife (?) (6,7), an element of an agricultural implement (?) (2) , a massive piece ( 18 ) , similar to a fragment of a shell / mine / bomb, but with artificial recesses inside ...
Comment


Comment