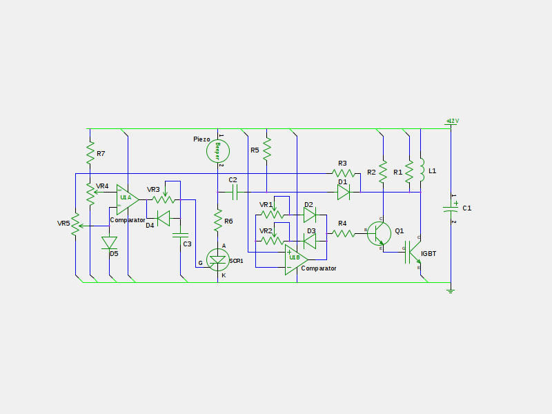
I got an idea a few weeks ago and I wanted to make up a schematic,I got a program called gschem and it works pretty good.I made the schematic,I am still learning,I think this circuit will work.What do you think?If I have to use a voltage doubler to get above b+ for the reference voltage I'm ok with that,but I was going for minimum parts count.I figure the coil voltage at flyback Vin,will rise above the b+ supplied voltage divider Vref. Give me a lesson Carl.
Announcement
Collapse
No announcement yet.
Announcement
Collapse
No announcement yet.
Do you think this will work? My PI Circuit.
Collapse
X
-
Can you explain,I only understand the basics of comarator operation.I read the 393 datasheet,and did not see much difference from the 339.The 339 is the device used in the educational books I have.I have not chosen the device yet.Originally posted by Davor View PostIt would depend upon a comparator type. With 393 it can't work - there is no biasing at output.
Comment
-
Originally posted by Davor View PostIt would depend upon a comparator type. With 393 it can't work - there is no biasing at output.I think Davor is referring to the missing pullup resistor on the comparator output. Have a look at the datasheets for the LM393 and LM339. They both have open-collector outputs, and require a pullup resistor, usually 3k.Originally posted by Brian Deese View PostCan you explain,I only understand the basics of comarator operation.I read the 393 datasheet,and did not see much difference from the 339.The 339 is the device used in the educational books I have.I have not chosen the device yet.
Comment
-
Originally posted by Brian Deese View PostHysteresis,yes I left those out to simplify the schematic.I can insert those resistors no problem.I was most curious if the voltage divider schem is going to work.I will build it and see.
Hystereses, and adding pull-ups where there are open collectors, are two totally different animals. Not even close.
Comment
-
I see what I have done wrong here,the comparator is intended to sink current being an open collector.I intended for the comparator to source the current/voltage to drive the scr and npn. That is what the pullup is for right? so the 3k resistor sources most of the current to the load at output high.Correct me if I am wrong,I will mod the schematic right now.Attached Files
Comment
-
Sorry,hows this?Originally posted by Davor View PostCircuitry around U1B is wrong. There is no time base and inverting input is too high.
I am used to PSpice/LTspice variants, and a bit less some other flavours. Most of the spice designs here are done in LTspice, and they are easily shared.Attached Files
Comment

Comment