Hi there. I have built up my Silverdog kit and been unable to get any noise from it, so resorted to checking the forums and trying to work it out myself.
The coil is being fired, I can zero the offset.
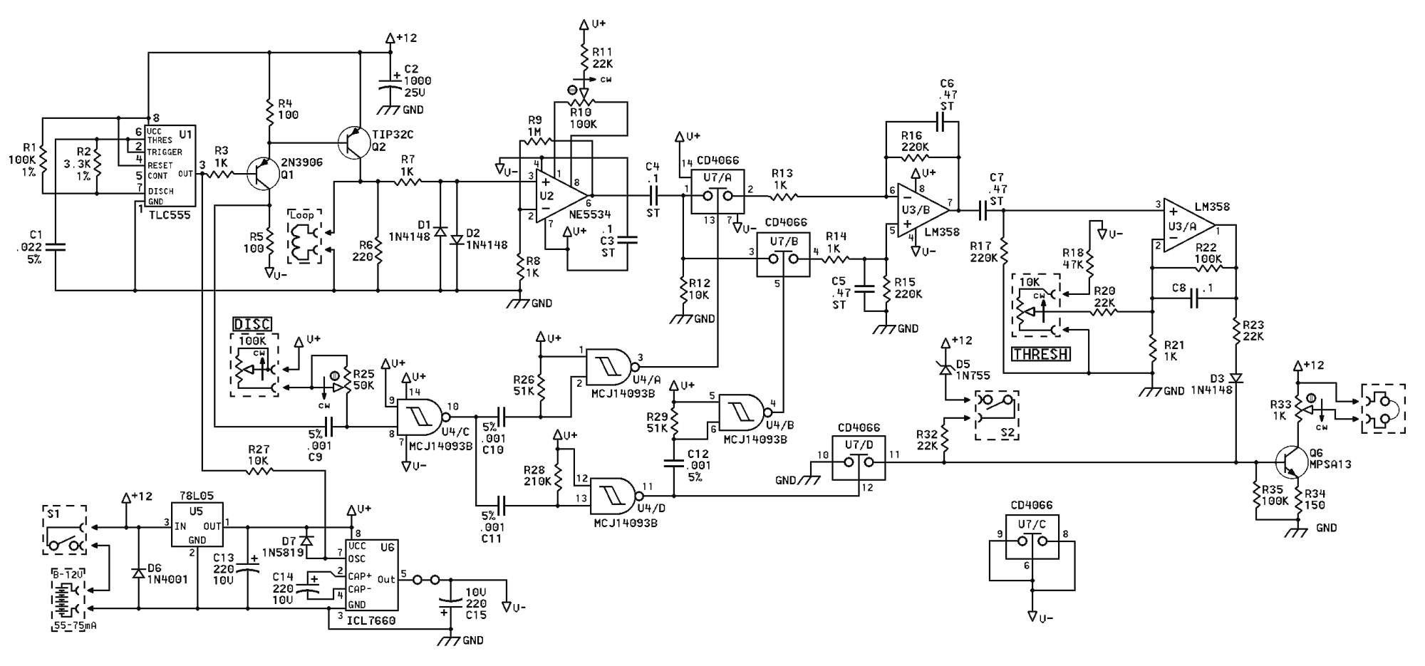
The signal into pin 8 of the 14093 shows a pulse with a flyback, the decay of which is tuneable with the delay pot. However TP1 is showing -5V. Given the only -5V source around that part of the circuit is into pin 7 of the 14093, I'm deducing that chip is dead.
Can anyone concur that please?
Many thanks.
The coil is being fired, I can zero the offset.
The signal into pin 8 of the 14093 shows a pulse with a flyback, the decay of which is tuneable with the delay pot. However TP1 is showing -5V. Given the only -5V source around that part of the circuit is into pin 7 of the 14093, I'm deducing that chip is dead.
Can anyone concur that please?
Many thanks.

Comment