Thanks for the help.
I use a programmer. In PikCit2 I put VDD to automatic.
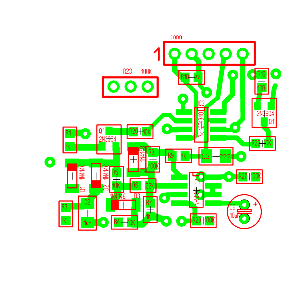
I changed the configurations bits on 3FFE. C9FC not. Only 0 - or 1 - or 2 - or 39FC. I leave it at 09FC.
Now the circuit gubt a tone of it. Pic of the pulses. But I do not think so as it should. Connected with the coil, no change of tone.
The following measurements with a simple PC mini Oscope I did:
Speaker output:

PIC-Pin2

PIC-Pin5

PIC-Pin6

Should I still measure something?
Hopefully you can help me?
Thanks
Dirk
I use a programmer. In PikCit2 I put VDD to automatic.
I changed the configurations bits on 3FFE. C9FC not. Only 0 - or 1 - or 2 - or 39FC. I leave it at 09FC.
Now the circuit gubt a tone of it. Pic of the pulses. But I do not think so as it should. Connected with the coil, no change of tone.
The following measurements with a simple PC mini Oscope I did:
Speaker output:
PIC-Pin2
PIC-Pin5
PIC-Pin6
Should I still measure something?
Hopefully you can help me?
Thanks
Dirk

Comment