Thanks for code, it compiled ok after I added the timer library.
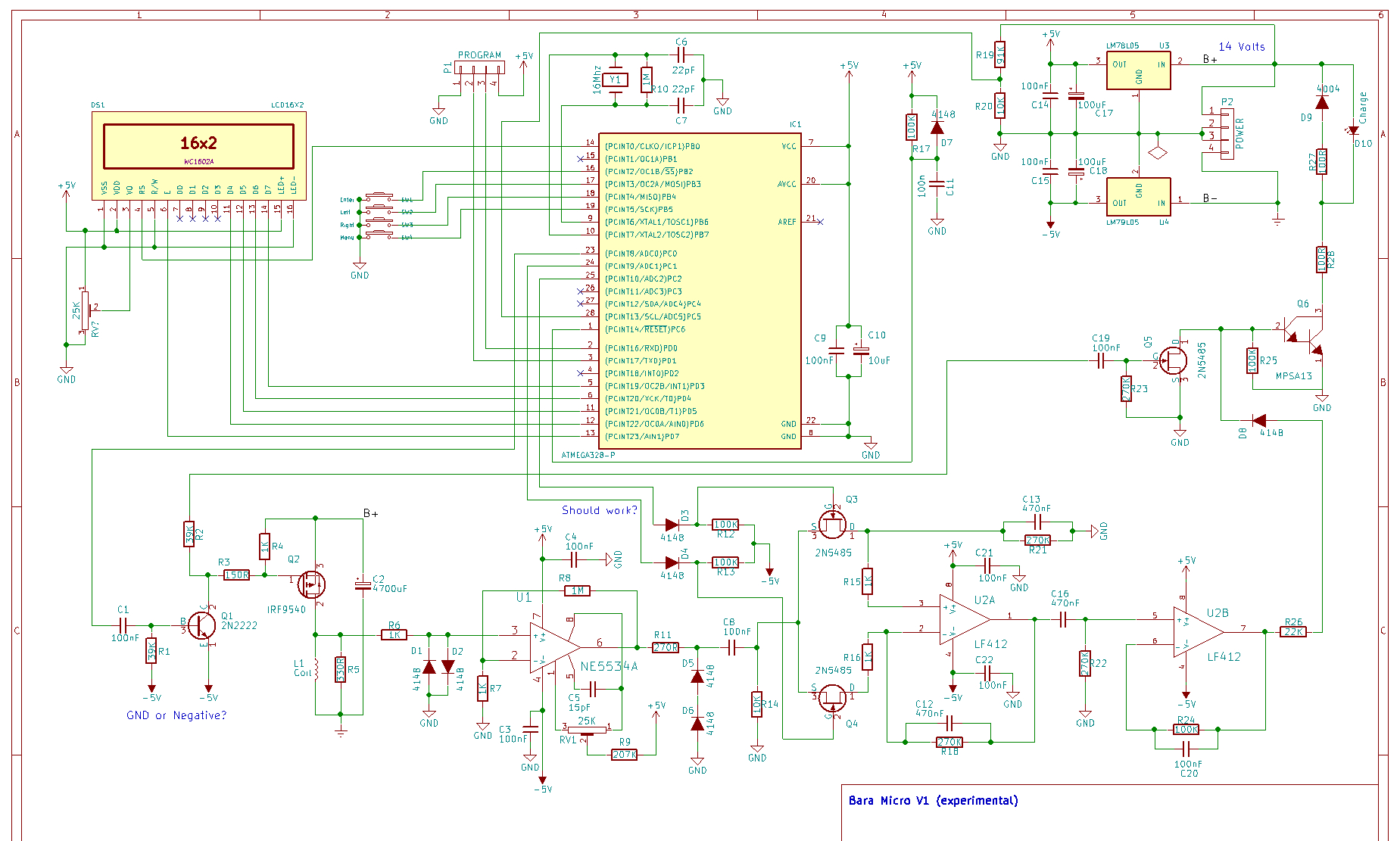
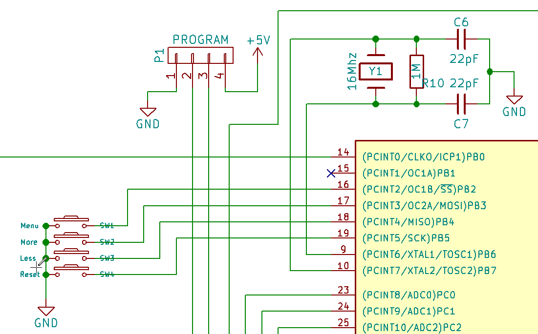
Thanks Ivconic for connections
If anybody needs the timer1 library
download zip
open IDE
then click sketch
then include library
then add .zip library.
https://github.com/PaulStoffregen/TimerOne
Thanks Ivconic for connections
If anybody needs the timer1 library
download zip
open IDE
then click sketch
then include library
then add .zip library.
https://github.com/PaulStoffregen/TimerOne

Comment