Announcement
Collapse
No announcement yet.
Announcement
Collapse
No announcement yet.
MAGPI controller chip V1.00
Collapse
X
-
Originally posted by moodz View PostMagpi V22 release.
After a long time in the nest ( due to slackness mostly ;-) ) the magpi egg has hatched.
Attached you will find the schema for zero point damping PI for mono with nested noise cancelling and damping loops.
The damping system uses a transimpedance amplifier as the main loop amplifier and there is no damping resistor as such ( in the conventional sense ).
The secondary nested control loop cancels noise ( eg mains 50/60 Hz and mag fields etc ).
There is also a pcb and software and I will shortly post up some sims to play with.
moodz.
[ATTACH]55650[/ATTACH]
Nice design Moodz....
So does the front-end totally cancel EF, or do you need to do some magic in the Micro ?
Mick
Comment
-
Originally posted by mickstv View PostNice design Moodz....
So does the front-end totally cancel EF, or do you need to do some magic in the Micro ?
Mick
Thanks Mick ... should be total cancellation .... in the "noise" loop.
You can open the noise loop and ground the non inverting terminal of the preamp to prove it ... the damping loop will still work but EF cancellation will be missing. ( mains rejection as well )
EF cancellation can still be done using the sampler .. but I dont do it explicitly in the current software.
Moodz.
Comment
-
Originally posted by moodz View PostThanks Mick ... should be total cancellation .... in the "noise" loop.
You can open the noise loop and ground the non inverting terminal of the preamp to prove it ... the damping loop will still work but EF cancellation will be missing. ( mains rejection as well )
EF cancellation can still be done using the sampler .. but I dont do it explicitly in the current software.
Moodz.
Hi Moodz, thanks for the reply. Just wondering about the timing of the (Magpi V22 release). After the TX finishes, what is the delay before S3 and how wide is the S3 pulse.
Would you have a LTspice of the Magpi V22 release ?
Regards
Mick
Comment
-
The timings can be read out of the CPU by connecting a HC-05 or similiar bluetooth serial dongle to the serial port on the board.Originally posted by mickstv View PostHi Moodz, thanks for the reply. Just wondering about the timing of the (Magpi V22 release). After the TX finishes, what is the delay before S3 and how wide is the S3 pulse.
Would you have a LTspice of the Magpi V22 release ?
Regards
Mick
See the screen shot from a BT serial terminal running on a phone.
It shows all the timings ..... The clock is 50 Mhz ... so each "count" of the clock is 20 nanoseconds.
The Tx pulse lasts 1900 counts or 20 x 1900 nanoseconds.
The first sample begins at 1970 counts and lasts 20 counts or 400 nanoseconds ... this is the damping error sample.
The second target sample starts at 1999 and lasts for 798 counts or 15960 nanoseconds .... this is the first target sample.
The "D" sample or third sample is really a balancing sample.
The balanced integrator instrumentation amplifier is running at maximum gain ... there is no gain control. However gain control can be implemented by simply overlapping the Second sample with the D sample.
When they totally overlap the inputs to the integrator are the same so the difference is minimal and gain control is thus achieved.
I have not got an ltspice for the whole detector .... bits and pieces but I really only model the damping and noise cancellation.
The sample timing is less rigorous than a regular PI detector. You dont have to really worry about earth field.
However I have found in the field that hot rocks can cause a problem and this is where changing the timings will help.
Should mention those settings above are just out of a random board running on the bench ... they are not the optimal settings ... ideally the user will adjust to suit.
moodz
Comment
-
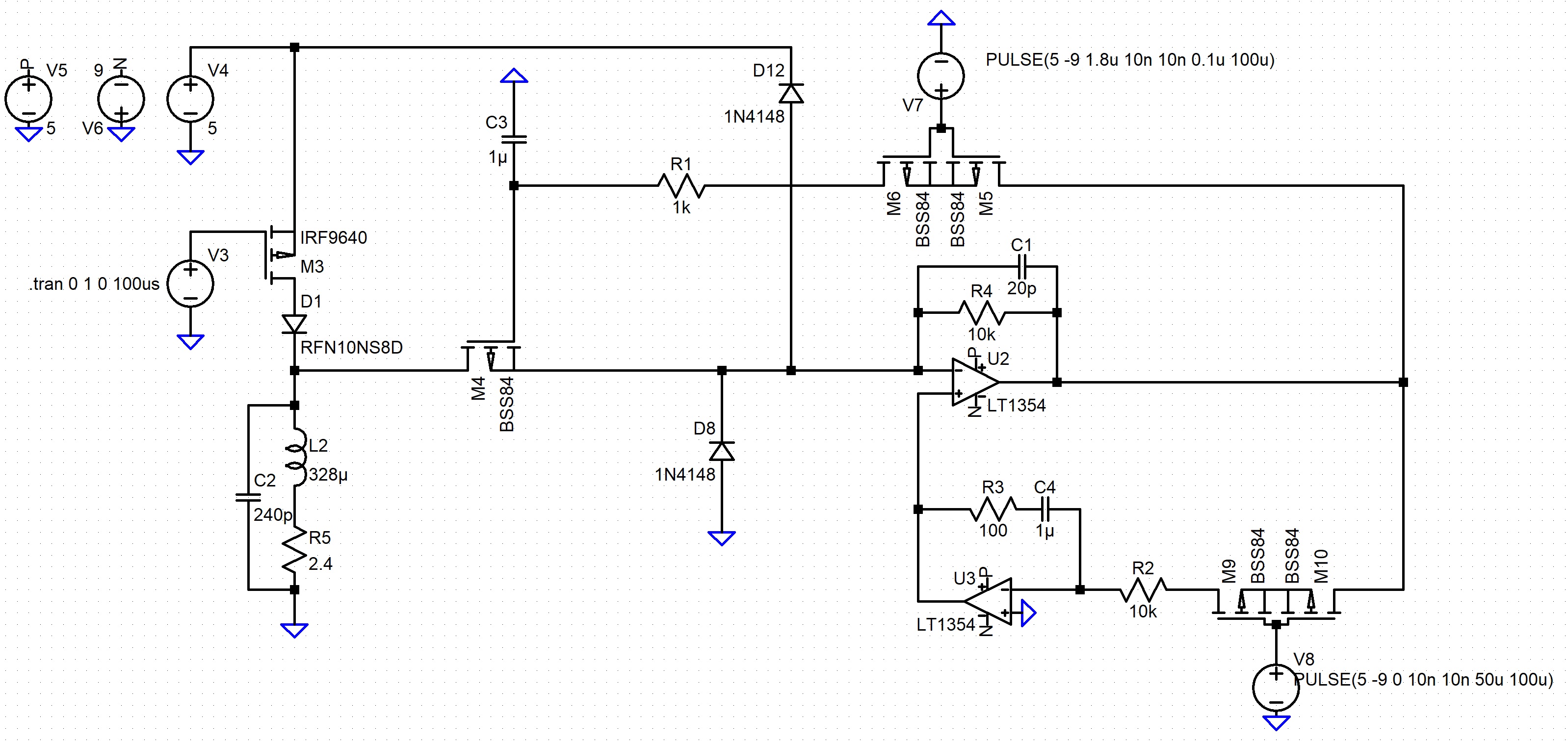
The coil I'm using is 4.2 ohms. Has a resonance with leads around 1MHz(77pf). I used 240p in my sim for your CC Tx because I added 235p(2 470p caps in series)across my coil to keep the peak voltage down. Probably should have used 77 + 235 for 312p.Originally posted by moodz View PostMagpi frontend SIM
[ATTACH]55717[/ATTACH]
...using GREENS coil ;-)
The 2 470p caps are used only for moodz CC circuit. Just let the MOSFET avalanche with my other Tx circuits.
Comment
-
Hi Green .. is your coil a monocoil ? ...what sort of wire is it wound with.Originally posted by green View PostThe coil I'm using is 4.2 ohms. Has a resonance with leads around 1MHz(77pf). I used 240p in my sim for your CC Tx because I added 235p(2 470p caps in series)across my coil to keep the peak voltage down. Probably should have used 77 + 235 for 312p.
The 2 470p caps are used only for moodz CC circuit. Just let the MOSFET avalanche with my other Tx circuits.
Comment
-
Some pictures. https://www.geotech1.com/forums/show...162#post289162 I use magnet wire. The oval Tx coil is spiral wound around the Tx form. Thinking I need to try the Tx with larger wire to see if I can get your CC Tx to work for me. I have thought about trying CC but couldn't think of a good way, really like your circuit. Not sure how much I will gain over unipolar or standard bipolar Tx but it looks worth trying.Originally posted by moodz View PostHi Green .. is your coil a monocoil ? ...what sort of wire is it wound with.
Apologize, I see now this is MAGPI thread not CC. Anyway, the coil is the one I've been using.
Comment
-
Hello Moodz very nice work you have doneOriginally posted by moodz View PostThanks Mick ... should be total cancellation .... in the "noise" loop.
You can open the noise loop and ground the non inverting terminal of the preamp to prove it ... the damping loop will still work but EF cancellation will be missing. ( mains rejection as well )
EF cancellation can still be done using the sampler .. but I dont do it explicitly in the current software.
Moodz.
it seems like the sample pulse for u4A switch that samples for noise and EF cancelation is TX pulse in your scheme !
that doesn't seem to be right i think it should be S3 right?
because at TX ON the preamp output is at saturation or i'm missing something in here?
and another question is what the 100 ohm resistor in series with 100nF cap doing? how do you calculate it's value?
Comment

Comment