Announcement
Collapse
No announcement yet.
Announcement
Collapse
No announcement yet.
SPDR ( SURF PI DIGITAL REVISION )
Collapse
X
-
my patents on noise cancellation and active damping ( preamp area ) are not in this design.
... this version has just a surf pi style front end .... I always wanted a through hole PCB surfpi with CPU control.
So at the moment it is an open design. ( PI and SOURCE )
I always order too many boards ... so if ppl want them they can buy them. Chips probably also.
So I guess that will be PI and CHIPS with SOURCE ....
Comment
-
-
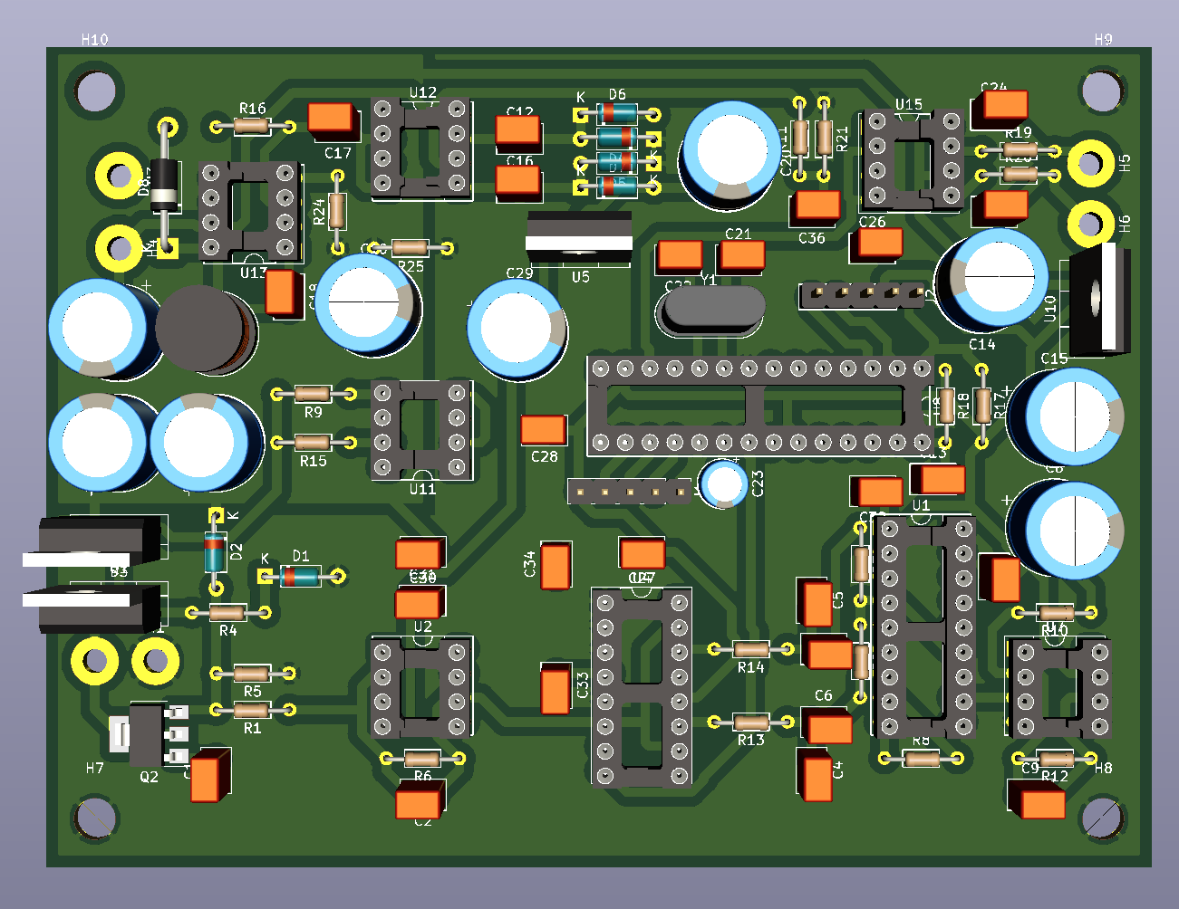
SPDR001.pdf...SPDR schematic .... lots of it came from another design in surface mount using a different front end ... so some parts are still to be assigned values.
Comment
-
Very well. Interested in one such "PI and CHIPS with SOURCE".Originally posted by moodz View Post
I always order too many boards ... so if ppl want them they can buy them. Chips probably also.
So I guess that will be PI and CHIPS with SOURCE ....
"With all chips" obligatory, cause, as I can see at schematic, I have none of those non-standard (in classical mean) chips.
Do you think that BT wireless driven earphone could be better than WI-FI one (better transfer of audio spectrum and less delay)?
Comment
-
I and many others use BT for wireless headphone.Originally posted by WM6 View PostDo you think that BT wireless driven earphone could be better than WI-FI one (better transfer of audio spectrum and less delay)?
The details of what I use is in my HH build thread here:
http://www.geotech1.com/forums/showt...962#post244962
Comment
-
WM6 ...it could depend on who you talk to ... but the Bluetooth headphone transfer will be better than a WIFI version. note that my circuit has a "normal" balanced audio output ( see U15 on schematic - a high frequency PWM drives a mosfet driver chip as power stage then simple RC filter delivers balanced audio ) . The BT audio adapter would have to be plugged in.
Comment
-
-
hi my friendOriginally posted by moodz View Post[ATTACH]44750[/ATTACH][ATTACH]44751[/ATTACH]
Updated the board with mounting holes ... added the noise cancelling and autodamping ( still supports regular damping ) and pin header for more IO like anlog pots, digital pots , LCD etc.
what is price of the board please
thank you
Comment


Comment