Originally posted by sido
View Post
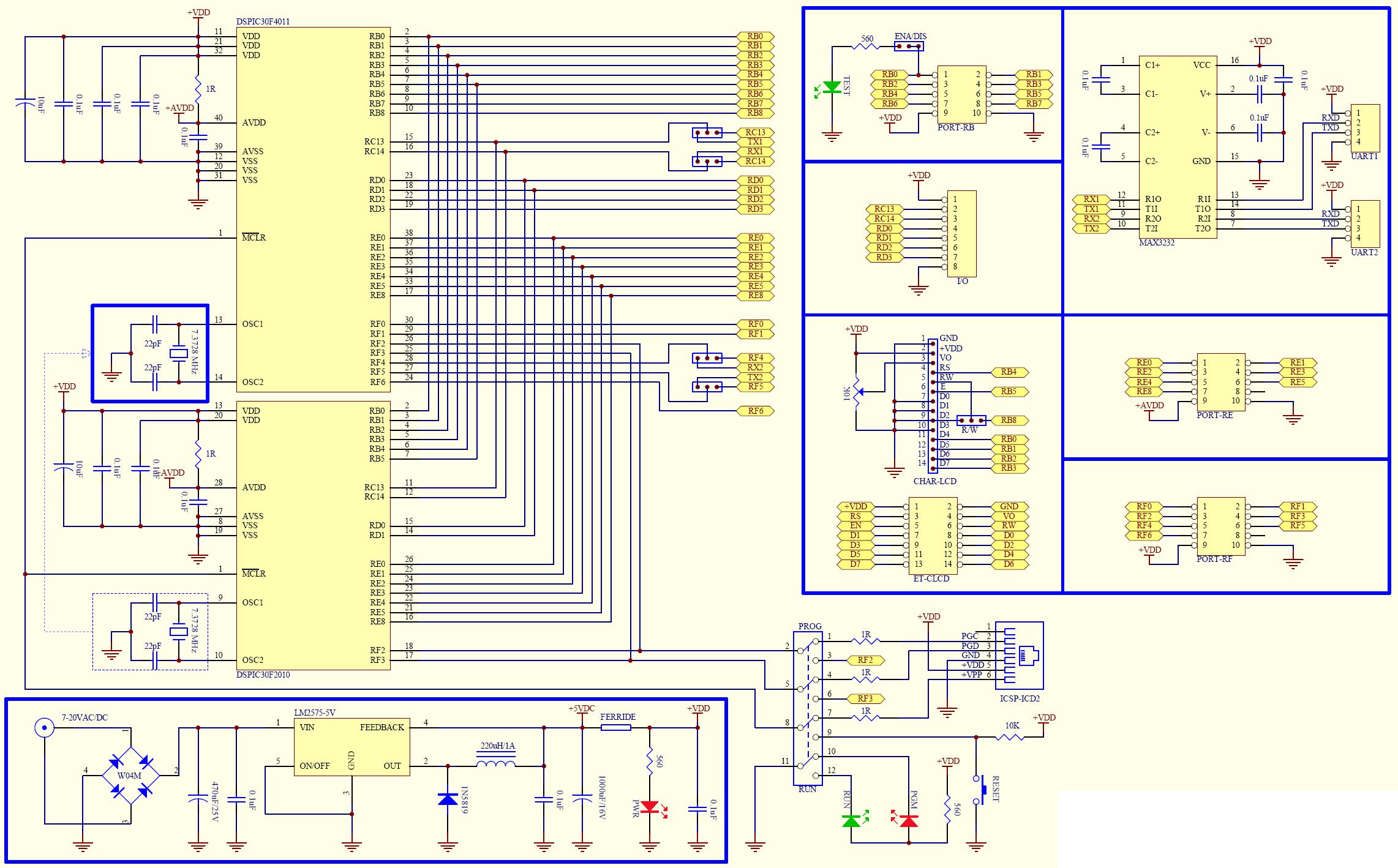
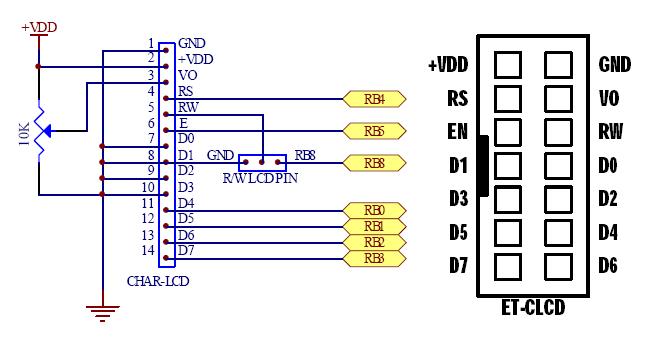
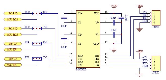
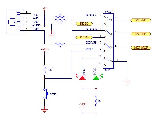
I thought I did post it .... here it is ...
This one runs on the internal oscillator ... u dont need the crystal.
PS its called TX pulse 2 not damping in the menu.
PPS ... I never built this ... it was to give an idea on how to connect a UNIPI chip to a surfpi. ... but it should be mostly right.

but that version should just time out and start up after a second or so. A real pickit2 programmer is a good idea ... as you will get the serial port menu through as well a programming.
Comment