Andrew is this what you are looking for ?
and I think you have to use the pickit2 software to use UART function
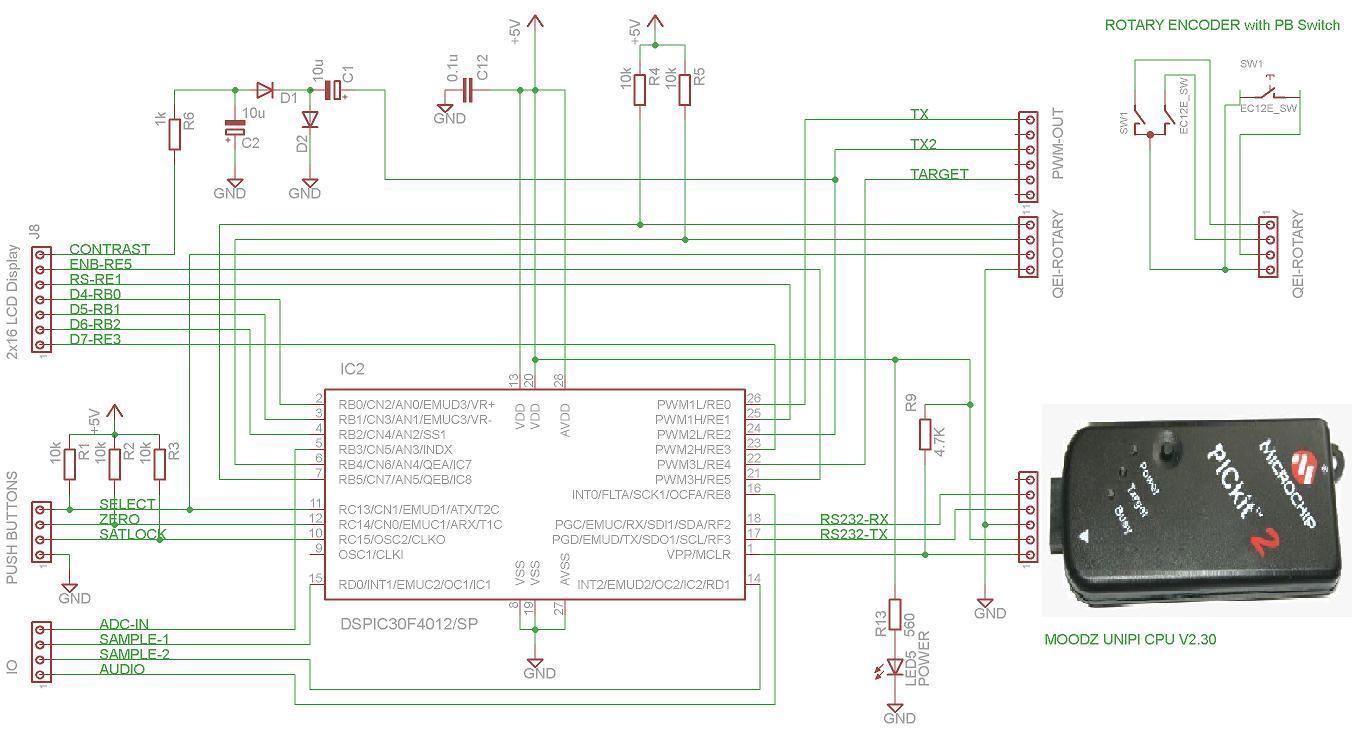
Found it
If you are only burning the hex files and want to use the inbuilt UART tool ( serial comms ) to talk to the UNIP chip ( saves wiring up an LCD ) get the pickit software here ....
http://ww1.microchip.com/downloads/e...0Setup%20A.zip
and I think you have to use the pickit2 software to use UART function
Found it
If you are only burning the hex files and want to use the inbuilt UART tool ( serial comms ) to talk to the UNIP chip ( saves wiring up an LCD ) get the pickit software here ....
http://ww1.microchip.com/downloads/e...0Setup%20A.zip



Comment