Hi Mick, what is the value of the cap between pins 6 and 7 thanks.
Announcement
Collapse
No announcement yet.
Announcement
Collapse
No announcement yet.
SMT HH with Micro Control
Collapse
X
-
-
Originally posted by FatBob View PostThanks for the circuit. I'll have to study it a bit to see what's going on...
Here's what I wrote in another thread about the above circuit. Hope it makes sense.
The input capacitor 2.2uf, depending on target time constant sees a varying voltage +/-5 volts from the previous integrator stage, IC10A amplifies that signal. IC10B changes the varying voltage too, all targets going to +5v. IC11A is a buffer so as the previous stage doesn't get loaded down. IC11B is basically threshold control.
The CD4046 produces a varying pitch dependent on target time constant. The amount of variation is limited by the two led's.
So the output audio is varying pitch plus no or low output until the target breaks through the threshold level then the volume increases the closer the target gets.
Comment
-
Here's some initial code for the 14 pin device. I changed some of the pins around to make the
programming easier;
FatHead2.zip
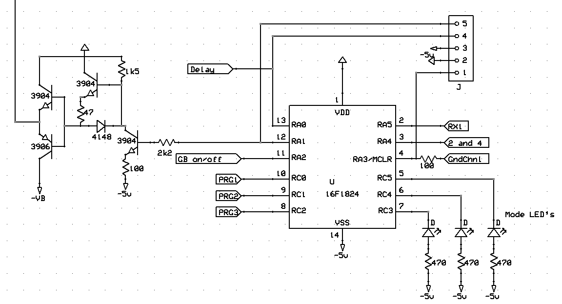
Here's a partial schematic to show the pins relabeled;
Comment
-
I just found a way to do GB with the original 2 pulses so no additional hardware changes are needed.
You adjust the GB with a pot and it also includes a Delay pot and GB off switch Though I might make it
shut off automatically when the GB pot is adjusted mostly off.
Here's the GCB file;
Fake GB.zip
And here's some code to make a SD2000 type waveform. Currently a switch changes between Ch1 and Ch2
but you could alternate in software.
MineLab Mode.zip
Comment
-
Do you think that something like this is useful. I'm also working on VCO for PIC.
https://circuitsalad.com/2014/06/10/...crocontroller/
Comment
-
Well the plan was to do the sound too and I looked at using a bigger chip to
do both in one chip but it involves a bit of multitasking so I may just use 2
different chips.
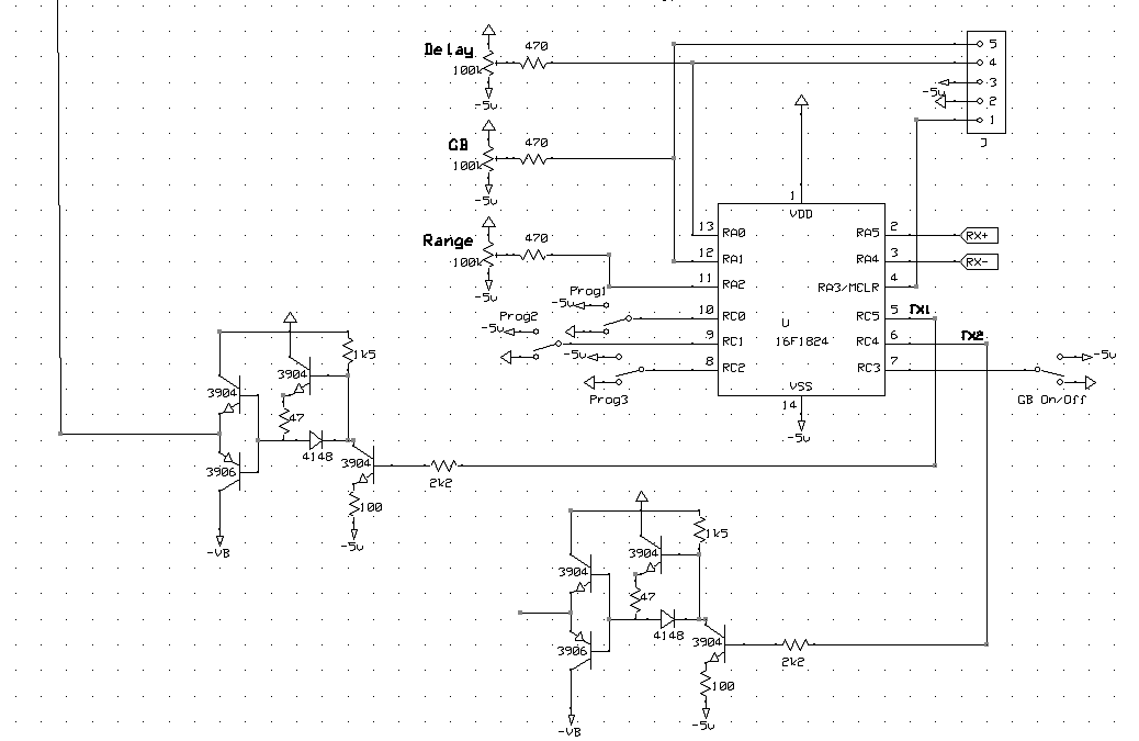
The current incarnation I call Extra Fat. It has 2 TX, 2 RX, 7 programs, A GB On/Off
switch and 3 pots all in a 14 pin 16F1824 chip.
I'm still working on the code and trying to figure out what the 7 programs should be.
Comment
-
Originally posted by eclipse View PostDo you think that something like this is useful. I'm also working on VCO for PIC.
https://circuitsalad.com/2014/06/10/...crocontroller/
I am interested in your pic vco, the vco in the link is sort of what we need, the old 555 is hard to beat.
Comment
-
Originally posted by FatBob View PostWell the plan was to do the sound too and I looked at using a bigger chip to
do both in one chip but it involves a bit of multitasking so I may just use 2
different chips.
The current incarnation I call Extra Fat. It has 2 TX, 2 RX, 7 programs, A GB On/Off
switch and 3 pots all in a 14 pin 16F1824 chip.
[ATTACH]36492[/ATTACH]
I'm still working on the code and trying to figure out what the 7 programs should be.
A separate vco sound chip could make it easier.
Comment
-
I decided to use the Mikrobasic compiler as I have an ARM project coming up soon.
It has taken some time to convert the source file over to Mikrobasic. It appears to be
better for big projects but takes a lot of work to do the same thing as GCB.
For one thing there is no us delay that accepts a variable so doing pulses is tough.
I ended up creating one in assembler to get 1us resolution.
The ADC on the 16F1824 has a glitch as I have learned so you need to modify the ADC
code to work. I almost have a workaround for this. See the info here;
http://ww1.microchip.com/downloads/e...Doc/80510A.pdf
Comment
-
Well I already bought the chip twice. Once in the 3.3V version and once in 5V so
I'll try the workaround for now. Yes check the Eratta for any chip you use, it
seems funny that after making hundreds of different PIC's they make one where
the ADC doesn't work right....
Comment

Comment