Originally posted by green
View Post
Announcement
Collapse
No announcement yet.
Announcement
Collapse
No announcement yet.
MPP Coil And Preamp Speed
Collapse
X
-
I'll jump in... those are the pulse shaping networks aimed at flattening flyback peaks. They operate mainly by dissipating high frequency content of a pulse, thus retaining most of its energy, but at a lower peak voltage.
Flybacks are called for when you need to stop current flow through a coil abruptly, but too high voltage may kill a transistor. Nowadays the snubbers are losing their importance, as MOSFETs body diode avalanche voltage works mostly in the same fashion, and mosfets survive what used to kill transistors.
Comment
-
Let me jump in too. We have member using different names to describe circuits to "clip" the top off the flyback peak. The duration of time before first sample can conveniently be taken remains the same, as if there was no snub/clamp circuit there in the first place ! Davor has already pointed out modern mosfets have that convenient diode there for precisely such reasons.
Do we want to "clip" that peak ? Or do we want to sample earlier ? Can we achieve both at the same time, using additional circuit elements ?
What did Moodz do with his patented example ? He took all that energy away.
And Aziz suggests a similar principle here : http://www.geotech1.com/forums/showt...408#post165408
So when you think "snubber", don't think merely of clipping the top off, because there are examples of commercial P.I that don't use one. And whilst not super super sensitive, are pretty darned close.
No. You want to use a calculated means to "suck" that excess energy away. That is what a snubber should be.
You want to be listening to the return signal from targets and ground. Not listening to coil flyback and dealing with flyback as an annoyance - and sticking a honking big R between it and the preamp.
Get rid of as much of the flyback as possible. That is what a P.I snubber should be.
Comment
-
OK, now that you open another box... There is a lot of noise in avalanche voltage. Normally you'd say "meh, it dissipates with flyback so why bother?", but devil is in the detail.
First off, flyback does not dissipate in 5 or 10us of time. In fact it does not dissipate completely at all. The shape of flyback slope corresponds with the coil || damping resistor tau (L/R). Say, you have 300uH coil and 300ohm damping resistor, your coil's tau is 1us. Its peak voltage is, say 400V, and it decays exponentially. It means you'll have significant voltage even after 10us delay, but as the same voltage is there pulse after pulse (it is cyclostationary), you compensate for that voltage either by SAT or by static compensation null. Just like "air signal" in VLF if you prefer. As avalanche noise is not static, it is present in your Rx and it spoils your detector's noise floor. And here is your motivation to employ a snubber, or a decent clamp - it kills avalanche noise.
Comment
-
Just are resistor in parallel with the coil. This is adjusted to give the shortest recovery time at the output of the 2nd amplifier. In your circuit you could try a 500 ohm resistor in series with a 1 K ohm pot. Adjust the pot for the best output. Search damping on the forums for more details.Originally posted by KRinAZ View Post6666, could you elaborate on what a coil snubber is? thx
BUT I think 6666 was referring to Green's tests and comments. He had no snubber in his test circuit, except for voltages above .7 volts.
Comment
-
My comment about useing a coil snubber was in response to this comment in post #33.I swap out my 10 NiMH battery pack for a 8 NiMH battery pack (thus lowering coil flyback peak voltage),
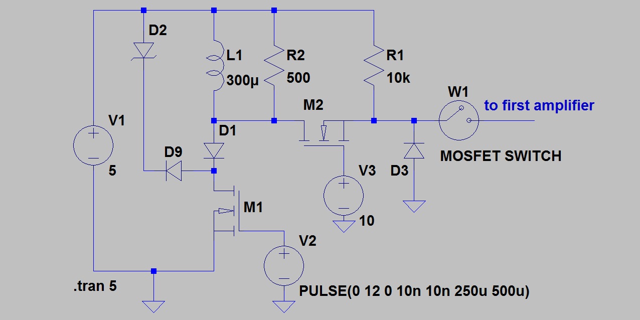
There have been some simple snubber ccts published , one of the more simple ccts is Moodz, just a couple of fast diodes (D1 D9) and a zener string D2Attached Files
Comment
-
Still haven't got a titanium screw. A 1/4x20x3/4 inch stainless hex head bolt has a 2.2usecTC, so your screw will be less. Added the bolt and some other targets to the chart. Been trying to figure out how to add longer TC targets to the chart. A lot don't become exponential until after normal sampling. At a 10usec sample delay the signal amplitude is at least 10 times the projected amplitude of the exponential curve extended back to 10usec for some targets.Originally posted by WM6 View Postgreen. Excellent work.
Probably you have small titanium screws (as used with bicycle, material Ti-6Al-4V) dimensions M5x10 mm or smaller to test time constant?
.
Thank you
Attached Files
Comment
-
Originally posted by 6666 View PostMy comment about useing a coil snubber was in response to this comment in post #33.
There have been some simple snubber ccts published , one of the more simple ccts is Moodz, just a couple of fast diodes (D1 D9) and a zener string D2
OK, thanks for that 6666 - for me it's easier to just swap out the batt pack when needed...
Comment
-
Received the screw and (head, tails) token today. Thanks. The token has an exponential decay of 43.3usec after 30usec. The screw has a time constant of .57usec flat and .85usec vertical. I'll add the screw to the chart when I add some more targets.Originally posted by WM6 View PostNice results overview, green. Great work. Thank you.
If you wish, I can sent you small 1.13gram titanium (6Al-4V, M5x10mm bolt) screw sample.
Comment
-
Recorded data for the screw and token. I've found a gold nugget tests between a target made lead or aluminum the same volume and shape as the nugget.Originally posted by WM6 View PostThanks for testing, green.
Seem than "6Al-4V" titanium alloy does not response in decay like nuggets of same weight/size as predicted by some testers in past. Not really usable substitute.Attached Files
Comment

Comment