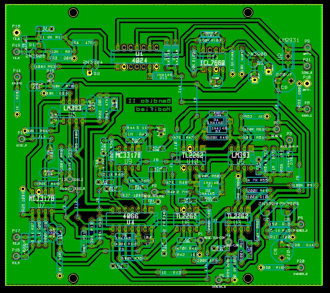
Here is a single board Bandido 2 pcb design I'm working on. It's sized to fit an enclosure I've chosen. I have not built it yet. I have all the parts picked out. Just waiting on time and money...mostly money. In the meantime I'm double checking the layout.
Merc
Merc

Comment