Announcement

Collapse
No announcement yet.

Announcement

Collapse
No announcement yet.

TGSL mode CMS

Collapse
X
 
  • Filter
  • Time
  • Show
Clear All
new posts

  • #31
    hello hugo

    many thanks for this info

    will save me much time


    regards

    Comment


    • #32
      the transistor assignment would look like?
      I rather ask for more time, just a pitch streak and am still waiting for my smd resistors from china.
      Attached Files

      Comment


      • #33
        My Bandido pcb is almost finished.
        It works quite fine with a FBS1050 Minelab Coil.
        But I just to adjust the RX capacitor tank. I'm a little out of phase.
        The only error I've found is about a transistor label. See previous post to Bernte_one .
        Regards,
        Hugo
        Attached Files

        Comment


        • #34
          Originally posted by hugo View Post
          My Bandido pcb is almost finished.
          It works quite fine with a FBS1050 Minelab Coil.
          But I just to adjust the RX capacitor tank. I'm a little out of phase.
          The only error I've found is about a transistor label. See previous post to Bernte_one .
          Regards,
          Hugo
          hi Hugo, great job I see that you added a little card with two transistors, it used for? I had this detector, the discrimination is really not bad, I thought it lacked a bit of power but like many Tesoro.

          Comment


          • #35
            hi all the world, I want to show you a nice little find with TGSL SMD VERSION. Here is a beautiful ridge carolus dating from 1546.

            Click image for larger version

Name:	425621IMG1611.jpg
Views:	1
Size:	39.5 KB
ID:	333631
            Click image for larger version

Name:	126961IMG1616.jpg
Views:	1
Size:	46.9 KB
ID:	333632

            Comment


            • #36
              nice find , well done, finds like that make it all worth while.

              Comment


              • #37
                Originally posted by hugo View Post
                My Bandido pcb is almost finished.
                It works quite fine with a FBS1050 Minelab Coil.
                But I just to adjust the RX capacitor tank. I'm a little out of phase.
                The only error I've found is about a transistor label. See previous post to Bernte_one .
                Regards,
                Hugo
                You done a nice job there Hugo very pro

                Comment


                • #38
                  Originally posted by satdaveuk View Post
                  You done a nice job there Hugo very pro
                  Thanks. A magnifier is really needed to do the job.
                  Here is a beautiful ridge carolus dating from 1546.
                  Very nice find. Keep going.
                  you added a little card with two transistors, it used for?
                  This is the TGSL add-on card.It's to make it works with my Minelab coil. (Ivconic's mod).

                  @Bernte_one : What about yours ?

                  Comment


                  • #39
                    May try one of those, im ok changing smd when required in my work place, but actually making a project out of them would be my first, matter of interest how much did it cost you to build?

                    Comment


                    • #40
                      Originally posted by satdaveuk View Post
                      May try one of those, im ok changing smd when required in my work place, but actually making a project out of them would be my first, matter of interest how much did it cost you to build?
                      Not much. About 50 € (Board only !)
                      Silverdog asks for volunteers to test the board, so he sends me a free board.
                      The SMD passive components were bought from China on ebay (7 Euros).
                      Most expensive parts were the Op Amp. 2262 and 33178 (1€50/ea and 2€30/ea) from http://www.electronique-diffusion.fr
                      Regards,
                      Hugo

                      Comment


                      • #41
                        hi hugo, what do you think of the operation of bandido if you have tested?

                        Comment


                        • #42
                          Originally posted by ashefr10 View Post
                          hi hugo, what do you think of the operation of bandido if you have tested?
                          Hello ashefr10,
                          Not tested outdoor yet.
                          I let you know...
                          Regards,
                          Hugo

                          Comment


                          • #43
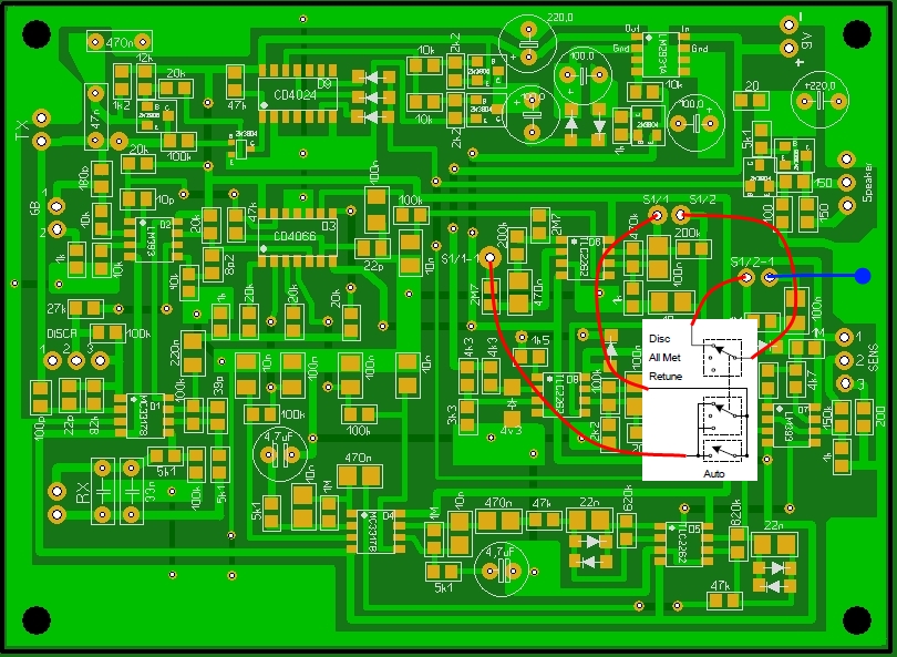
                            If it can help someone.
                            NB : I don"t understand the reason of the hole by S1/2-1. The 100n cap must be ground ...
                            Regards,
                            Hugo
                            Attached Files

                            Comment


                            • #44
                              Originally posted by hugo View Post
                              My Bandido pcb is almost finished.
                              It works quite fine with a FBS1050 Minelab Coil.
                              But I just to adjust the RX capacitor tank. I'm a little out of phase.
                              The only error I've found is about a transistor label. See previous post to Bernte_one .
                              Regards,
                              Hugo
                              Hi Hugo!

                              If the Bandido works fine whit FBS1050 Minelab Coil, than it can use the another FBS coil? For example Coiltek WOT 15"?

                              Thx

                              Comment


                              • #45
                                Originally posted by Biogas View Post
                                Hi Hugo!
                                If the Bandido works fine whit FBS1050 Minelab Coil, than it can use the another FBS coil? For example Coiltek WOT 15"?
                                Thx
                                Hello Biogas
                                Why not ? If there is no preamp into the coil.
                                My method to adjust the TX & RX cap is the following :
                                1- Measure the Tx and RX capacitance coils
                                2- Calculate the TX cap to set the correct TX frequency. http://www.deephaven.co.uk/lc.html
                                3- Solder the cap, check the frequency.
                                4- Calculate the RX cap to set the correct RX frequency
                                5- Plug the RX coil together with a decade capacitor box and an oscilloscope
                                6- Set the box to the above calculated value
                                7- Power the board and slightly adjust (if needed) the RX value to reach the correct shifting angle (about 20° for a DD coil)
                                8- Solder a RX cap according to the above value

                                The MD is now ready to use.
                                Regards,
                                Hugo

                                Comment

                                Working...
                                X