Announcement
Collapse
No announcement yet.
Announcement
Collapse
No announcement yet.
TGSL mode CMS
Collapse
X
-
Hello,
New release V1.1
Does it worth to put some pads to connect a VDI ?
RegardsAttached Files
Comment
-
Hi Zoomix,Originally posted by zoomix View PostHello,
can you tell me the connection of LM358 audio is good because I see differences connection to pins 1, 2, 3
thank you
Yes, it's correct.
The part of the schematic you're talking about is the original battery tester. Not in use anymore.
Anyway, a new release of the PCB very soon.
This is my proto card :
Comment
-
-
Hello Hugo,Originally posted by hugo View PostIf it can help someone.
NB : I don"t understand the reason of the hole by S1/2-1. The 100n cap must be ground ...
Regards,
Hugo
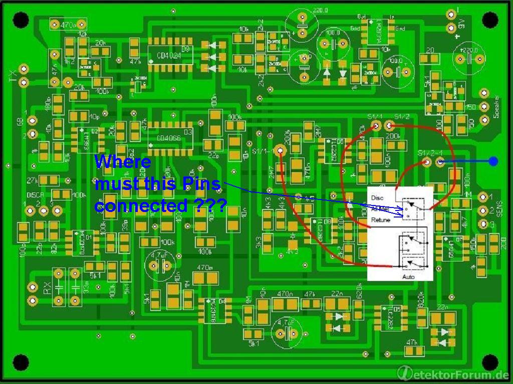
i don´t understand the Switch Connection on the Bandido SMD PCB. On your Schematic 2 Pins for Allmetal and Retune are not conneted to Board !? Which switch do you used ? maybe you can make a picture from the switch on your Bandido??
And other question is, what are the right parts on the TGSL PCB in the attachment ???Attached Files
Comment
-
Helo Firebox,Originally posted by Firebox View PostHello Hugo,
i don´t understand the Switch Connection on the Bandido SMD PCB. On your Schematic 2 Pins for Allmetal and Retune are not conneted to Board !? Which switch do you used ? maybe you can make a picture from the switch on your Bandido??
And other question is, what are the right parts on the TGSL PCB in the attachment ???
As I can see, Silverdog sent you a pcb of the smd version of the TGSL (This is a prototype board, not the final version).
By the 4024, the value is 100K (R8 ).
Yes, the value of the second resistor is 20K too (R25-R26).
The capacitor is 15p.
The diode noted spare can be used to change the audio tone.
NOTE : a link is missing in BLUE, please see the picture below.
It may be useful for you to have the TGSL schematic V3.
About the Bandido, there are 2 switches. One for AM/Disc selection (DPDT). Another one for Retune (SPDT).
If you look at my drawing, you can see a dashed line meaning that this is a dpdt switch.
Good luck,
HugoAttached Files
Comment
-
Hallo Hugo! Thanks for Info! Yes it is a prototype board (i know) i see what you mean with the blue link. Should i know something else about the prototype PCB ? other Mods or something? When i look on Post #56 I belive the part must be a 100 nF not a 100 K right??? look a the attachment. And can I use one 4,7uF "bipolar" capacitor instead of 2 x 10uF Elkos ??
And on the other picture, you see what i mean about the Switch connection to Bandido SMD.
Many thanks!!
regards
Comment
-
Hallo Firebox,Originally posted by Firebox View PostHallo Hugo! Thanks for Info! Yes it is a prototype board (i know) i see what you mean with the blue link. Should i know something else about the prototype PCB ? other Mods or something? When i look on Post #56 I belive the part must be a 100 nF not a 100 K right??? look a the attachment. And can I use one 4,7uF "bipolar" capacitor instead of 2 x 10uF Elkos ??
And on the other picture, you see what i mean about the Switch connection to Bandido SMD.
Many thanks!!
regards
Ya, Sie haben Recht !
This is not a 100K resistor but a 100n capacitor. Well done !
Of course, you can use a 4,7µF bipolar capacitor.
One more thing you have to know, you may have to change the 1N4148 diode (D12) with a 2V7 zener or two 1N4148 in serie (Red Arrow).
There is also three pads if you want to use the minelab coil addon card (Red spots).
About the Bandido switch, NO, theses pins don't have to be wired. See the bandido schematic in the attachment.
Grüß gott,
Hugo
Comment
-
Hello Hugo,
thanks für the info!!
So i belive i have note all Mods
Last question, why you have omitted some components on your PCB shown like on the picture below? Maybe these parts can be omitted if i use the IGSL Musketeer Coil ???
au revoir
Attached Files
Comment
-
Hallo Firebox,Originally posted by Firebox View PostHello Hugo,
thanks für the info!!
So i belive i have note all Mods
Last question, why you have omitted some components on your PCB shown like on the picture below? Maybe these parts can be omitted if i use the IGSL Musketeer Coil ???
au revoir
That's right. As the Minelab card is mounted, some components have to be removed.
Auf wiedersehen
,
Hugo
Comment


Comment