Announcement

Collapse
No announcement yet.

Announcement

Collapse
No announcement yet.

complete project Circuit diagram

Collapse
X
 
  • Filter
  • Time
  • Show
Clear All
new posts

  • complete project Circuit diagram

    hi Tinkerer
    Have you a latest completed metal detector project,I saw your previous project. admire!!
    regards

  • #2
    Originally posted by wmx9911 View Post
    hi Tinkerer
    Have you a latest completed metal detector project,I saw your previous project. admire!!
    regards
    Sorry for the late reply. I do not look in here very often.
    I lost nearly everything, when my computer crashed and the backup hard drive also stopped working at the same time. I do have some very old backup DVD's with some things about metaldetectors on it, but it is very tedious work to find anything specific.

    Comment


    • #3
      Im also interested in trying it out, theres alot of info here on the forum if you browse. There isnt a complete file as you might be hoping so... If im gonna build it it will take time as the best way is redraw the schematic and use that to figure how it works. Anyone else wants to get involved in reviving this ? Its quite challanging i think.

      Comment


      • #4
        Originally posted by eclipse View Post
        Im also interested in trying it out, theres alot of info here on the forum if you browse. There isnt a complete file as you might be hoping so... If im gonna build it it will take time as the best way is redraw the schematic and use that to figure how it works. Anyone else wants to get involved in reviving this ? Its quite challanging i think.
        Show me what you got. I can probably fill in the blanks.
        Some time ago somebody showed a Tinkerer RX schematic and wanted to work on it. So I sent him a complete populated and tested RX board, but never heard of him anymore.

        Comment


        • #5
          So far so good. I'm done the schematic and off to the pcb design, which is actually the harder and more time consuming part.

          Attached Files

          Comment


          • #6
            Looks good,what ECAD are you using?

            Comment


            • #7
              I'm using Diptrace 3 which is by far the best.

              The board is fully finished now and it will go into the fab for manufacturing as soon as If find one more hour to recheck for errors. Board sizes are 145x100

              Attached Files

              Comment


              • #8
                which schematic are you using?

                Do you have a ground plane?

                You might have to add an inrush current control.

                Comment


                • #9
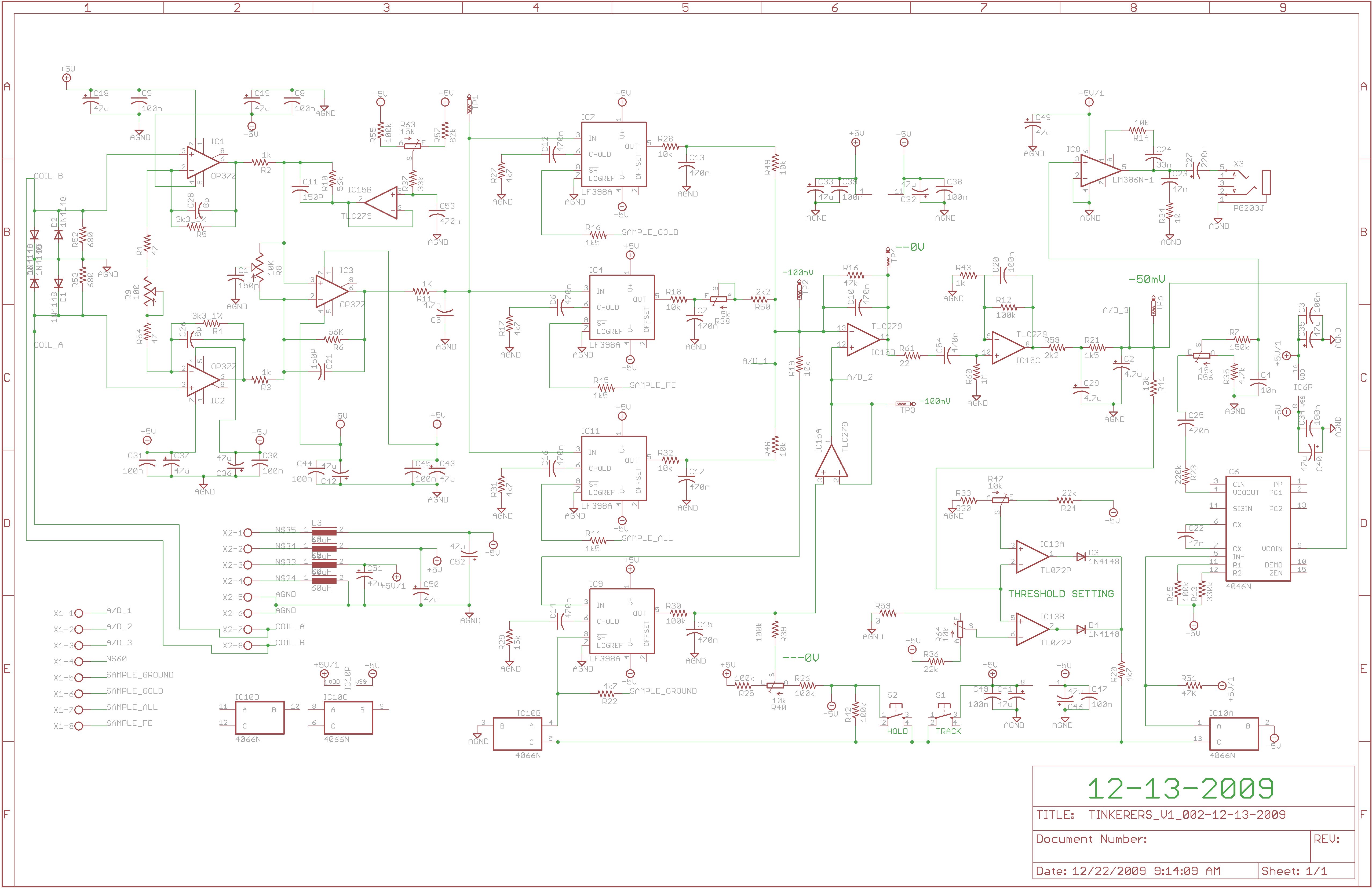
                  I'm using TINKERERS_V1_002-12-13-2009
                  I have not used a ground plane, I may have problems with the inrush current, I did add few things for soft switch, don't like the sparks when switching on.
                  Nevermind all that it's just a proof of concept board, I'm more worried if it will fire at all and about the coil construction. I will try building a 2D coil:
                  28cm coil former, 1mm2 litz wire 300uH for TX, and for RX I can use 0.5mm2 enamelled copper single wire 180uH+180uH;
                  for the the bucking coil 1x15cm long wire same wire as TX in circular shape
                  The TX wire will have no more than 0.4R-0.5R resistance.

                  Comment


                  • #10
                    Originally posted by eclipse View Post
                    I'm using TINKERERS_V1_002-12-13-2009
                    I have not used a ground plane, I may have problems with the inrush current, I did add few things for soft switch, don't like the sparks when switching on.
                    Nevermind all that it's just a proof of concept board, I'm more worried if it will fire at all and about the coil construction. I will try building a 2D coil:
                    28cm coil former, 1mm2 litz wire 300uH for TX, and for RX I can use 0.5mm2 enamelled copper single wire 180uH+180uH;
                    for the the bucking coil 1x15cm long wire same wire as TX in circular shape
                    The TX wire will have no more than 0.4R-0.5R resistance.
                    The 1x15cm loop is only for fine adjustment. You still need the bucking coil. Better read David Emery's instructions again.

                    Comment


                    • #11
                      Dave's tutorial is nice but its for coplanar coils, I was thinking to create a 2D.
                      There's an old post where you describe your experimental 2D coil with bucking coil
                      The bucking coil looks to be ~3cm diameter (hence my 15cm long wire) and placed mostly on the RX side

                      Comment


                      • #12
                        Ahhh... 2D = DD
                        Correct, no bucking coil needed. On the classic DD adjusting the 'over lap' Null the coil.

                        Tinker's small loop is fine adjustment after 'course' adjustment with the over lap.

                        Comment


                        • #13
                          Originally posted by eclipse View Post
                          Dave's tutorial is nice but its for coplanar coils, I was thinking to create a 2D.
                          There's an old post where you describe your experimental 2D coil with bucking coil
                          The bucking coil looks to be ~3cm diameter (hence my 15cm long wire) and placed mostly on the RX side
                          correct

                          Comment


                          • #14
                            Tinkerer schematics

                            I found these 2 schematics.
                            There might be later versions. I am still trying to find.
                            Attached Files

                            Comment


                            • #15
                              I remember some of your newer schematics containing balanced mic preamps, INA and THAT, so there must be some newer stuff. Perhaps you could find those in your attachments on this forum. I did it for my attachments previously. It works only for the files you attached to the forum, and not the files you linked from elsewhere.

                              Comment

                              Working...
                              X