Here is my idea about power and the power supply. Let's discuss that and make the changes that we all can agree on.
An important difference between the PI and the VLF technology, is the power.
Ampere/Turns produce the magnetic field that excites the eddy currents in the target. More field strength = more response.
We will build a fairly powerful IB-PI, pulsing the TX coil with up to 3 Amps current.
A standard Li-Ion polymer battery of 11V and about 5AH should be OK.
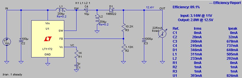
We boost the voltage with a capacitor charge pump and regulate it from 8 to 12V
Attached is a schematic. Quite a few improvements can be made. Let's work on it.
Tinkerer
An important difference between the PI and the VLF technology, is the power.
Ampere/Turns produce the magnetic field that excites the eddy currents in the target. More field strength = more response.
We will build a fairly powerful IB-PI, pulsing the TX coil with up to 3 Amps current.
A standard Li-Ion polymer battery of 11V and about 5AH should be OK.
We boost the voltage with a capacitor charge pump and regulate it from 8 to 12V
Attached is a schematic. Quite a few improvements can be made. Let's work on it.
Tinkerer

. *
Comment