Announcement

Collapse
No announcement yet.

Announcement

Collapse
No announcement yet.

TINKERERS PREAMPLIFIER

Collapse
X
 
  • Filter
  • Time
  • Show
Clear All
new posts

  • TINKERERS PREAMPLIFIER

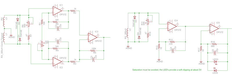
    Here are 2 options for the preamplifier.

    Lets talk about them.

    Tinkerer
    Attached Files

  • #2
    For the left-hand circuit, I would use a center-tapped RX coil. For the other circuit, I would split the gain between 2 stages.

    - Carl

    Comment


    • #3
      Originally posted by Carl-NC View Post
      For the left-hand circuit, I would use a center-tapped RX coil. For the other circuit, I would split the gain between 2 stages.

      - Carl
      Thanks for the feedback. These are very good improvements. I will correct the errors above at the same time.

      Tinkerer

      Comment


      • #4
        Here are the 2 options for the preamplifier again.
        I am not sure about the damping of the center tapped coil. Will have to wind the coil and try.

        Feedback please.

        Tinkerer

        I see I have problems uploading the image again. Will try once more.

        Comment


        • #5
          Interesting idea to use the leds in the feedback circuit. I was doing some simulation with a few diodes in series, but the leds would accomplish that as well. I am not sure what's the capacitance of leds, if they are as good as 1N4148 in series (a few of them in series would have a very low capacitance, besides they are very fast).

          Regards,
          Nicolae

          Comment


          • #6
            Here comes the updated schematics

            Tinkerer
            Attached Files

            Comment


            • #7
              Hi Tinkerer,
              About the updated schematics (the one to the right). If the first opamp has a gain of 22, and the max voltage on the non-inverting input is 0.7V, that would saturate the opamp, wouldn't it? Don't we need to put limiting diodes (or leds) in the feedback circuit as well? Have you tried the real circuit already?

              Regards,
              Nicolae

              Comment


              • #8
                Originally posted by nick_f View Post
                Interesting idea to use the leds in the feedback circuit. I was doing some simulation with a few diodes in series, but the leds would accomplish that as well. I am not sure what's the capacitance of leds, if they are as good as 1N4148 in series (a few of them in series would have a very low capacitance, besides they are very fast).

                Regards,
                Nicolae
                Different LED's have a different voltage drop and some are very noisy. It would be better to do a soft clipping near 4 V or the rail. Important that the clipping is soft not hard. The capacitor can be left out if the LED capacitance is high.

                Tinkerer

                Comment


                • #9
                  Originally posted by Tinkerer View Post
                  Different LED's have a different voltage drop and some are very noisy. It would be better to do a soft clipping near 4 V. Important that the clipping is soft not hard.
                  Tinkerer
                  I got pretty good results in my simulations using a resistor in series with the antiparallel diodes in the feedback circuit. That makes a soft clipping.
                  And you are right, hard clipping causes problems.

                  PS. Have a look in the off-topic section to see my Egyptian Scarab that I found today (actually my wife is the new owner ).

                  Regards,
                  Nicolae

                  Comment


                  • #10
                    Originally posted by nick_f View Post
                    Hi Tinkerer,
                    About the updated schematics (the one to the right). If the first opamp has a gain of 22, and the max voltage on the non-inverting input is 0.7V, that would saturate the opamp, wouldn't it? Don't we need to put limiting diodes (or leds) in the feedback circuit as well? Have you tried the real circuit already?

                    Regards,
                    Nicolae
                    With the coils properly balanced, I had no need for the clipping diodes near the coil. The diodes are there while experimenting and adjusting the balancing of the coils.

                    Tinkerer

                    Comment


                    • #11
                      Originally posted by nick_f View Post
                      I got pretty good results in my simulations using a resistor in series with the antiparallel diodes in the feedback circuit. That makes a soft clipping.
                      And you are right, hard clipping causes problems.

                      PS. Have a look in the off-topic section to see my Egyptian Scarab that I found today (actually my wife is the new owner ).

                      Regards,
                      Nicolae
                      Nicolae,

                      I did a quick breadboard test where I changed the LED's for 1N4148 and 1N914 with a 1k resistor. It did not work well.
                      The voltage is nicely and softly limited to near 4 V, which looks perfect. However the signal falters somewhere near the Diode voltage drop.
                      I put the LED's back. They work fine, but the 2V level leaves not much headroom.
                      So we are still looking for a better solution.

                      Any ideas ? anybody?

                      Comment


                      • #12
                        Hi Tinkerer,
                        I will also do some testing in the future with opamps and I will present my results.
                        About the leds, what colour did you use? As you know, red leds have the lowest voltage, while green are higher. I am not sure about blue leds and UV leds, they could be even higher. Infrared leds have the lowest voltage. You could put two leds in series or a led and a diode to increase the voltage.

                        Regards,
                        Nicolae

                        Comment


                        • #13
                          Originally posted by Tinkerer View Post
                          Nicolae,

                          I did a quick breadboard test where I changed the LED's for 1N4148 and 1N914 with a 1k resistor. It did not work well.
                          The voltage is nicely and softly limited to near 4 V, which looks perfect. However the signal falters somewhere near the Diode voltage drop.
                          I put the LED's back. They work fine, but the 2V level leaves not much headroom.
                          So we are still looking for a better solution.

                          Any ideas ? anybody?
                          here's my 2 cents ...

                          1. dont ground the coils.

                          2. AC couple everything the coil signal is almost exactly like video ... where I have done some work for the last 20 years or so .... in fact I refer to the coil signal as 'video'.
                          There aint no DC coming out of an isolated coil.

                          3. Feed all amps differentially ... well at least in the front end ... opamps have fantastic cmrr and you gotta take advantage of that. if outside interference can be dealt with then the first amp will set the noise figure for the rest of the circuit ... old radio rule.Obviously we cant undo the noise once it gets in there.

                          4. Just to emphasize the advantages of differential here are two scope pics. The tx pulse is 100 uS and we are looking at the inputs to the first diff amp on my ZPi ( ie NO amplification yet. ) the Scope is at max res which on this is 10 mv div. you can see the 'jaws of the alligator' .. my name for it which is the positive and negative going diode clamped decays.
                          The teeth of the alligator are due to very slight under damping. Note however that with no target the teeth touch ... within a bees kcid of a mv with no tweaking or fiddling of the coil and circuit balancing and considering the differential voltage peaks at +/- 300 volts ...ie 600 volts. When a target is placed in the centre of the coil the teeth move apart. If a large target is placed there they move completely off screen This is what a diff amp wants to see. The sampling point here is at 16 uS after Tx turn off. The input to the diff amp is AC coupled .... Both scope traces are baselined to the centre line with no input ... there is a kind of nice symmetry to the coil signals.

                          PIC 1 ... NO TARGET



                          PIC 2 ... 20 cent piece in centre of coil



                          end of rant moodz.

                          Comment


                          • #14
                            Originally posted by moodz View Post
                            here's my 2 cents ...

                            1. dont ground the coils.

                            2. AC couple everything the coil signal is almost exactly like video ... where I have done some work for the last 20 years or so .... in fact I refer to the coil signal as 'video'.
                            There aint no DC coming out of an isolated coil.

                            3. Feed all amps differentially ... well at least in the front end ... opamps have fantastic cmrr and you gotta take advantage of that. if outside interference can be dealt with then the first amp will set the noise figure for the rest of the circuit ... old radio rule.Obviously we cant undo the noise once it gets in there.

                            4. Just to emphasize the advantages of differential here are two scope pics. The tx pulse is 100 uS and we are looking at the inputs to the first diff amp on my ZPi ( ie NO amplification yet. ) the Scope is at max res which on this is 10 mv div. you can see the 'jaws of the alligator' .. my name for it which is the positive and negative going diode clamped decays.
                            The teeth of the alligator are due to very slight under damping. Note however that with no target the teeth touch ... within a bees kcid of a mv with no tweaking or fiddling of the coil and circuit balancing and considering the differential voltage peaks at +/- 300 volts ...ie 600 volts. When a target is placed in the centre of the coil the teeth move apart. If a large target is placed there they move completely off screen This is what a diff amp wants to see. The sampling point here is at 16 uS after Tx turn off. The input to the diff amp is AC coupled .... Both scope traces are baselined to the centre line with no input ... there is a kind of nice symmetry to the coil signals.

                            PIC 1 ... NO TARGET

                            [ATTACH]8641[/ATTACH]

                            PIC 2 ... 20 cent piece in centre of coil

                            [ATTACH]8642[/ATTACH]

                            end of rant moodz.
                            moodz,

                            thanks for the help. Unfortunately the attachments do not open. Could you try again please?

                            Tinkerer

                            Comment


                            • #15
                              Originally posted by Tinkerer View Post
                              moodz,

                              thanks for the help. Unfortunately the attachments do not open. Could you try again please?

                              Tinkerer
                              Originally posted by Tinkerer View Post
                              Nicolae,

                              I did a quick breadboard test where I changed the LED's for 1N4148 and 1N914 with a 1k resistor. It did not work well.
                              The voltage is nicely and softly limited to near 4 V, which looks perfect. However the signal falters somewhere near the Diode voltage drop.
                              I put the LED's back. They work fine, but the 2V level leaves not much headroom.
                              So we are still looking for a better solution.

                              Any ideas ? anybody?
                              here's my 2 cents ...

                              1. dont ground the coils.

                              2. AC couple everything the coil signal is almost exactly like video ... where I have done some work for the last 20 years or so .... in fact I refer to the coil signal as 'video'.
                              There aint no DC coming out of an isolated coil.

                              3. Feed all amps differentially ... well at least in the front end ... opamps have fantastic cmrr and you gotta take advantage of that. if outside interference can be dealt with then the first amp will set the noise figure for the rest of the circuit ... old radio rule.Obviously we cant undo the noise once it gets in there.

                              4. Just to emphasize the advantages of differential here are two scope pics. The tx pulse is 100 uS and we are looking at the inputs to the first diff amp on my ZPi ( ie NO amplification yet. ) the Scope is at max res which on this is 10 mv div. you can see the 'jaws of the alligator' .. my name for it which is the positive and negative going diode clamped decays.
                              The teeth of the alligator are due to very slight under damping. Note however that with no target the teeth touch ... within a bees **** of a mv with no tweaking or fiddling of the coil and circuit balancing and considering the differential voltage peaks at +/- 300 volts ...ie 600 volts. When a target is placed in the centre of the coil the teeth move apart. If a large target is placed there they move completely off screen This is what a diff amp wants to see. The sampling point here is at 16 uS after Tx turn off. The input to the diff amp is AC coupled .... Both scope traces are baselined to the centre line with no input ... there is a kind of nice symmetry to the coil signals.

                              PIC 1 ... NO TARGET
                              Click image for larger version

Name:	alligator_notarget.jpg
Views:	1
Size:	41.2 KB
ID:	322668

                              PIC 2 ... 20 cent piece in centre of coil
                              Click image for larger version

Name:	alligator_small_target.jpg
Views:	1
Size:	43.1 KB
ID:	322669

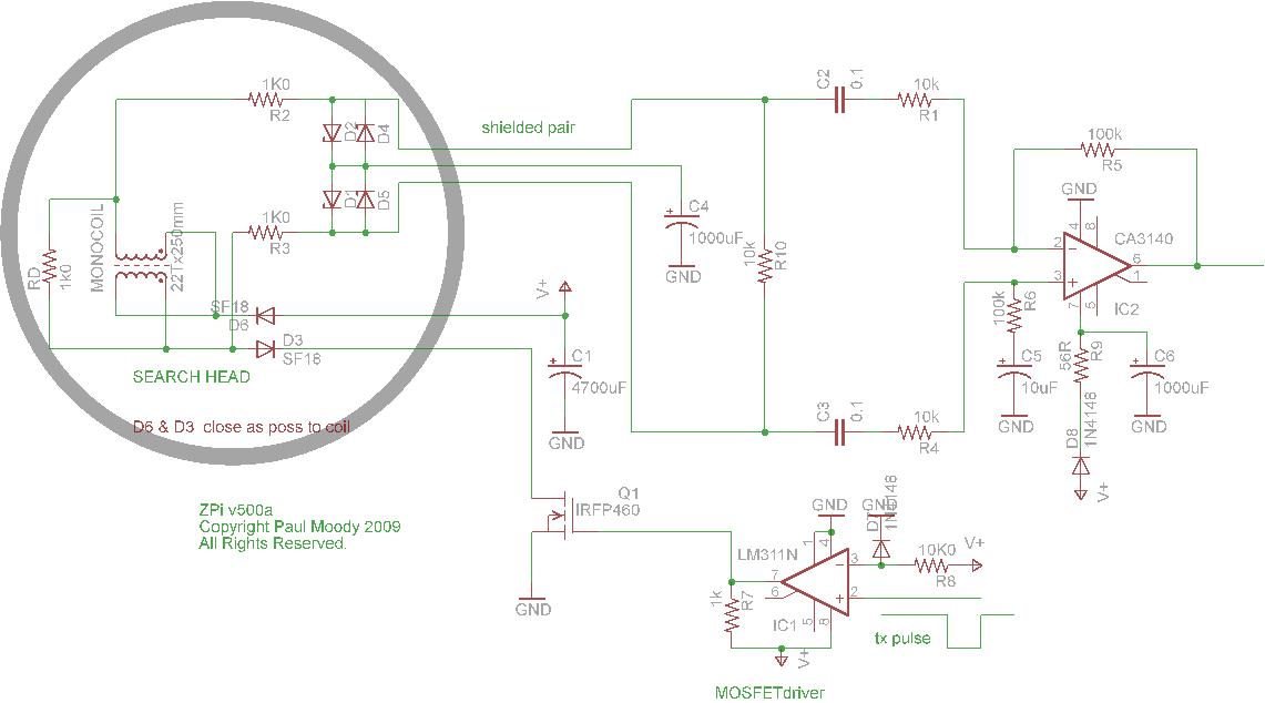
                              BOTH taken from this circuit which I just posted on my diff pi thread ...

                              Click image for larger version

Name:	ZPi_v500a.jpg
Views:	2
Size:	62.3 KB
ID:	322670


                              moodz

                              Comment

                              Working...
                              X