Announcement

Collapse
No announcement yet.

Announcement

Collapse
No announcement yet.

complete project

Collapse
X
 
  • Filter
  • Time
  • Show
Clear All
new posts

  • The tinkerer_SB PSU&TX side is ready. The pcb is very ugly because of my testboard, but all voltages are correct. There are two confusions on the PSU, so i have made a picture with changes how i have built it. The next step is building the RX-part.
    Click image for larger version

Name:	PSU.gif
Views:	1
Size:	87.4 KB
ID:	334962

    Comment


    • Originally posted by mschmahl View Post
      The tinkerer_SB PSU&TX side is ready. The pcb is very ugly because of my testboard, but all voltages are correct. There are two confusions on the PSU, so i have made a picture with changes how i have built it. The next step is building the RX-part.
      [ATTACH]23283[/ATTACH]
      Thank you for the feedback. Your corrections are correct. I see that you use DESIGNSPARK, so I add the schematic.

      It is good to add a space for a second capacitor parallel to C6, as it makes easy to obtain precise capacitance for the LC tank circuit in case you want to change to a coil with different inductance.
      Attached Files

      Comment


      • Do you have a schematic for DESIGNPARK for RX? Can you share it?
        For the parallel Capacitor to C6 i use Sockets, so we can try different values. For what Inductance is the LC tank made now? 300uH or 350uH?
        I made the changes for TX now(R3 3W 2OHM, Switch, Socket for C1, R1 one side to 0V).
        Thanks a lot tinkerer!

        Comment


        • Hi friend
          I'm from India, I want to make gold metal detector but I confuse which is better so plz help me..
          http://www.geotech1.com/cgi-bin/page...e=projects.dat
          thank you..!!

          Comment


          • Originally posted by mschmahl View Post
            Do you have a schematic for DESIGNPARK for RX? Can you share it?For the parallel Capacitor to C6 i use Sockets, so we can try different values. For what Inductance is the LC tank made now? 300uH or 350uH?I made the changes for TX now(R3 3W 2OHM, Switch, Socket for C1, R1 one side to 0V).Thanks a lot tinkerer!
            Thank you for the help with the schematics.

            OK, the purpose of R3 is to slow down the inrush current to the drive capacitor bank.

            For your purpose, small silver coins at 50cm, we want a powerful TX drive. We start with about 1.5A coil current, but we leave the possibility to increase to 3A coil current.

            Since you want to use small batteries, we limit the TX power consumption at about 50mA for 1.5A coil current.

            My hard drive crashed a few days ago. There are some draft schematics left. I send you one of these.
            Warning: this is a work in progress. The schematic may contain errors. I give it as a base to work from.
            Attached Files

            Comment


            • Thanks again for the schematic tinkerer.
              What batteries should i use? I can buy different one.
              For the coil-cable i have AWG12 for TX and BU. It is 3,5mm with isolation (800V rated) 80 meters long. For Rx i have AWG22 http://www.digikey.de/product-detail...B-100-ND/16146 30,5 meter.

              Greetings from saxony

              Comment


              • Originally posted by mschmahl View Post
                Thanks again for the schematic tinkerer.
                What batteries should i use? I can buy different one.
                For the coil-cable i have AWG12 for TX and BU. It is 3,5mm with isolation (800V rated) 80 meters long. For Rx i have AWG22 http://www.digikey.de/product-detail...B-100-ND/16146 30,5 meter.

                Greetings from saxony
                Your coil cables are fine. As there are always some differences in wire thickness and bundle thickness, it is good to test the coil when it is ound, so that any differences can be corrected.

                Increasing the TX inductance to about 370uH, reduces the coil current(for the battery) a little but keeps the field strength about the same, because of the increase in the number of turns.

                OK, here is the information for the 50cm coil.

                TX Inner diameter 48cm 18 turns clockwise.

                BU inner diameter 29cm 8 turns counter clockwise.

                RX inner diameter 29cm 11 turns clockwise, center tap, 11 turns clockwise.

                Check out the IB coil thread and see about the balancing and where the pitfalls are.

                All the best

                Tinkerer

                PS. Is the legislation for metal detecting strict in Saxony?
                Attached Files

                Comment


                • ThankĀ“s a lot for this calculation.
                  Only one question i have for building the coil. For controling the balance you have soldered a cable between TX and BU? Is this right?
                  The legislation for metal detecting in Saxony is very restricted. I had to make a typ of license to search here. I have to get it each year new and have to be in contact with the archeological institut. The license is limited to a district. But it is ok. My oldest found together with the archeologists was a stony hatchet.Click image for larger version

Name:	Beilges  klein.jpg
Views:	1
Size:	562.3 KB
ID:	334977Click image for larger version

Name:	Bild011.jpg
Views:	1
Size:	4.9 KB
ID:	334978Click image for larger version

Name:	Bild012.jpg
Views:	1
Size:	4.7 KB
ID:	334979Click image for larger version

Name:	Bild013.jpg
Views:	1
Size:	5.5 KB
ID:	334980

                  Comment


                  • Hi Tinkerer
                    Hope all is well
                    Have you or anybody here made a working pcb layout yet for the non/
                    motion version of this design, im using either sprint layout or express PCB and would be great full for a copy as im not that good at doing larger circuits myself.
                    Thanks in advance

                    Comment


                    • @satdaveuk

                      Sorry i don“t have a pcb layout, only schematics.

                      @tinkerer

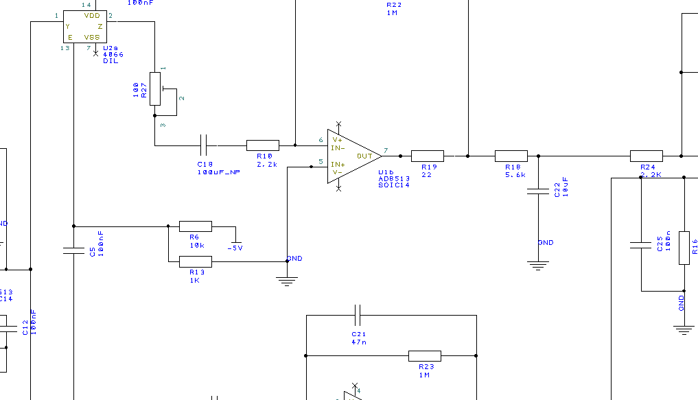
                      I have changed the RX Schematic as we have discussed it. Can you look around R6 to -5V, R13 to ground (6V)? I think something is wrong now.


                      Click image for larger version

Name:	TINKERERS_SB_MO coreccture.gif
Views:	1
Size:	10.7 KB
ID:	334996

                      Comment


                      • Originally posted by mschmahl View Post
                        @satdaveukSorry i don“t have a pcb layout, only schematics.@tinkererI have changed the RX Schematic as we have discussed it. Can you look around R6 to -5V, R13 to ground (6V)? I think something is wrong now.[ATTACH]23327[/ATTACH]
                        Let's start with R6 on the TX board. The purpose of R6 and R13 is to serve as damping resistors for the BU coil. The connection is between the TX and BU coils, as you mention above. R6 and R13 also serve as bypass for some of the TX current. In this case, some fine induction balance adjustment can be made.
                        While we are at the TX schematic, let's look at the PIC PSU, +5V D. This is referenced to Battery ground with Battery +12 input. If we use a LDO, we can also use Bat 6V input, for lower losses. The pulses from the PIC will now have a voltage of about 5V, referenced to Battery ground. When these pulses get to the RX board, to drive the U2 CD4066, they need to be level shifted. The CD4066 needs CMOS logic, that is LOW=3V HIGH=7V We drive the CD4066 with +/-5V, referenced to Bat_6V GND.
                        C5, 100nF referenced to the voltage divider R6 and R13 should bring the pulse to the desired level. Analog GND is actually 6V, when referenced to Battery ground or 0V.

                        R13=15k, R6=12k should be OK

                        Why is the PIC referenced to Battery ground? The PIC is driving the TC4452 Mosfet driver.

                        The reason I have these mistakes on the schematics, is because I actually use different parts on my test build, but as these are sometimes hard to find or to solder (TSSOT), I changed them on the Simple Basic design to make it simpler and easier to build. Then, sometimes I make a change on the board and forget to change something on the schematic.
                        Sorry. Thank you for your patience.
                        Last edited by Tinkerer; 02-12-2013, 10:32 PM. Reason: problems with formatting

                        Comment


                        • Ah, like always I forget something.

                          You can change R8 and R16 on the TX&PSU board to 1.5K to increase the pulse voltage range.

                          Comment


                          • Hi Tinkerer, any chance of posting the updated circuit changes in PDF that have been discussed in the last few posts. I dont have the EDS you guys are referring too.

                            Once the Moodz UNIPI physical usable PCB and hopefully ideal circuit layout is produced, i want to experiment with your unique designs.
                            Having wanting to do so for a while.

                            Thankyou in advance.

                            Cheers Sid
                            Last edited by sido; 02-13-2013, 02:14 PM. Reason: more info

                            Comment


                            • Originally posted by sido View Post
                              Hi Tinkerer, any chance of posting the updated circuit changes in PDF that have been discussed in the last few posts. I dont have the EDS you guys are referring too.

                              Once the Moodz UNIPI physical usable PCB and hopefully ideal circuit layout is produced, i want to experiment with your unique designs.
                              Having wanting to do so for a while.

                              Thankyou in advance.

                              Cheers Sid
                              I have little time at present. My 240 GB storage hard disk crashed and I am packing up my lab for moving. So you will have to exercise patience.

                              http://www.designspark.com/page/desi...-pcb-home-page

                              Here you can download the totally free DESIGNSPARK software. Full size, no restrictions.

                              Tutorials:

                              http://data.designspark.info/uploads...s_20130211.zip

                              All the best

                              Tinkerer

                              Comment


                              • Originally posted by Tinkerer View Post
                                I have little time at present. My 240 GB storage hard disk crashed and I am packing up my lab for moving. So you will have to exercise patience.

                                http://www.designspark.com/page/desi...-pcb-home-page

                                Here you can download the totally free DESIGNSPARK software. Full size, no restrictions.

                                Tutorials:

                                http://data.designspark.info/uploads...s_20130211.zip

                                All the best

                                Tinkerer
                                Hi Tinkerer, thanks for posting the link to Diptrace EDS.

                                As a matter of interest and sorry to all being off topic, I read a post of your's from early 2011 and i gathered that you may have been using Diptrace and now changed over to Designspark. Correct?? and if so why??

                                I have downloaded Diptrace and trying to learn it.

                                Cheers Sid
                                Last edited by sido; 02-14-2013, 05:38 PM. Reason: text

                                Comment

                                Working...
                                X