Before everything, i need to thank you Mr. Qiaozhi for your project.
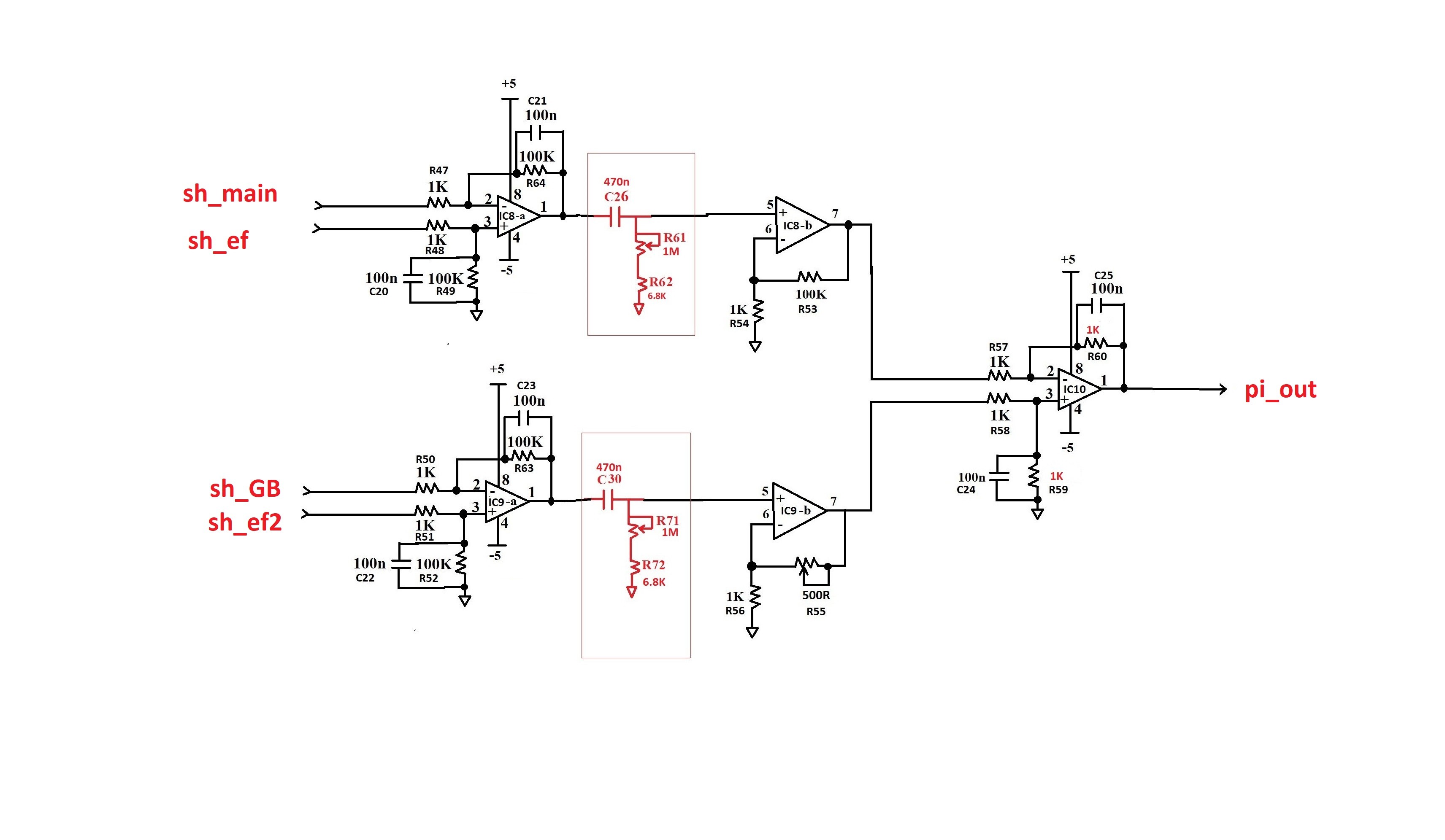
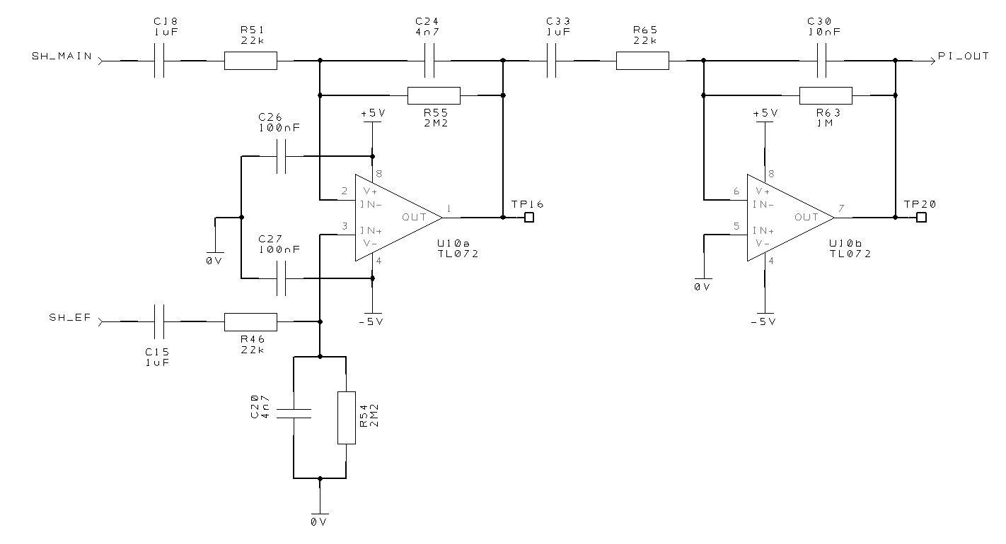
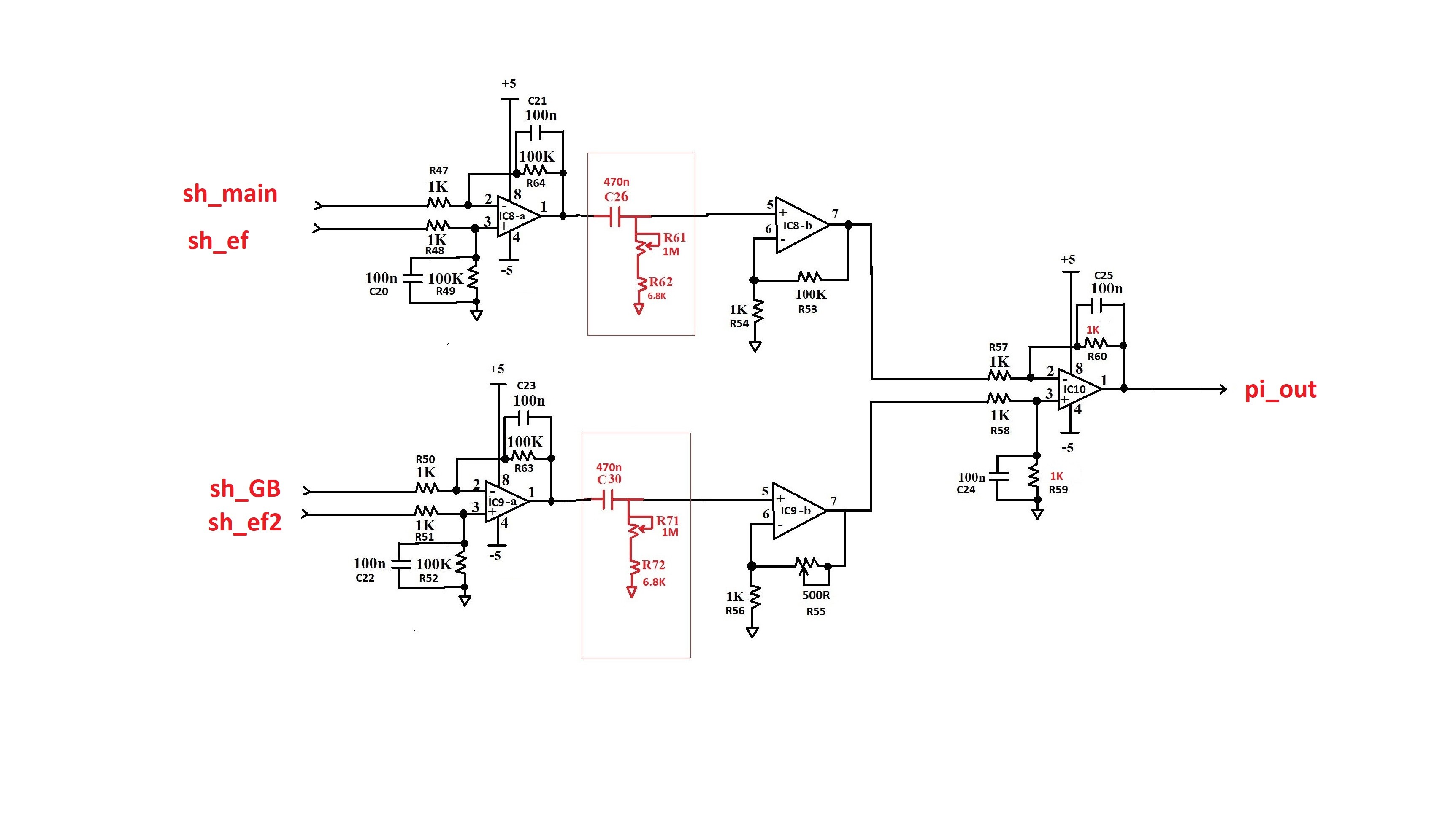
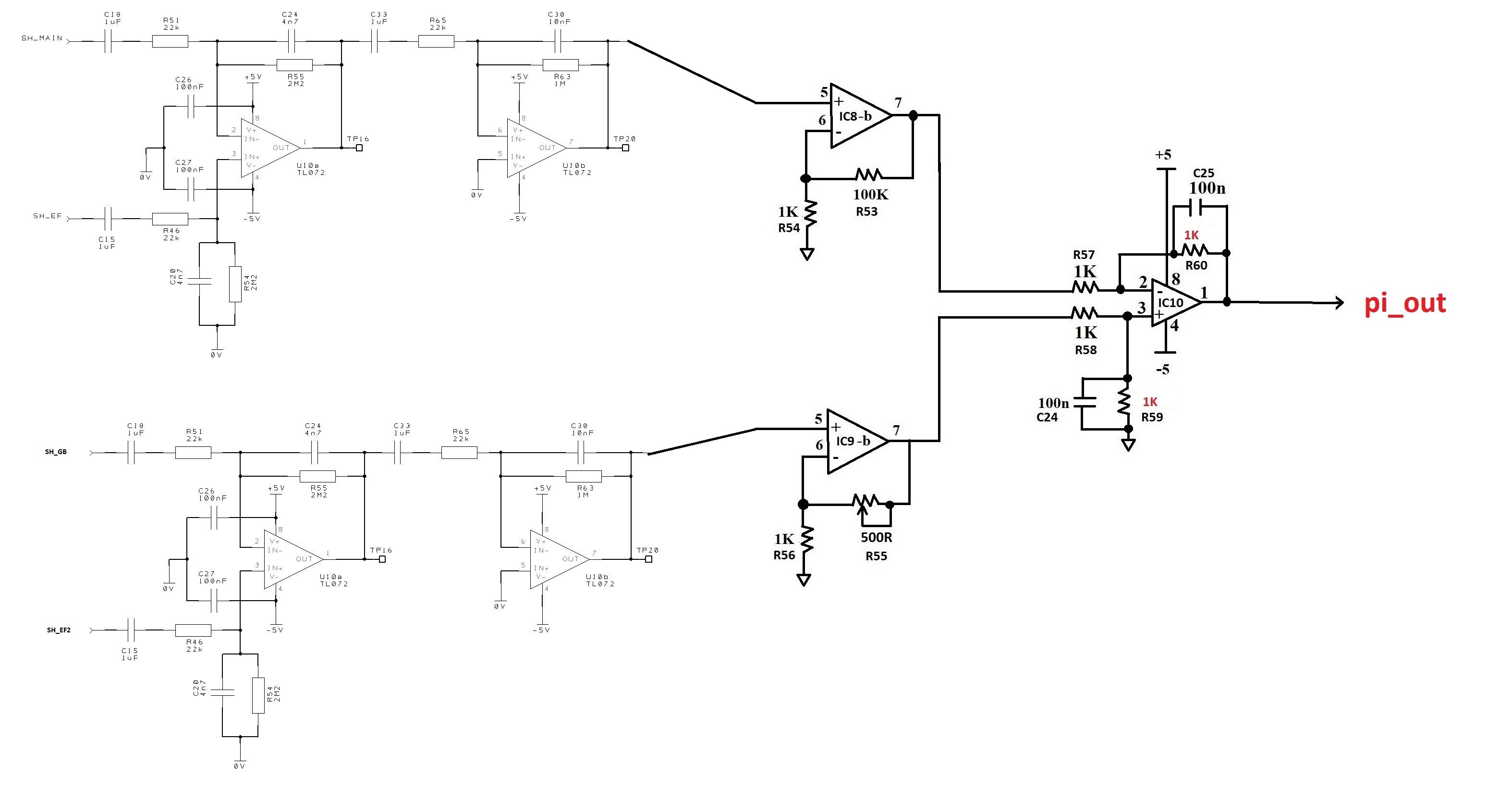
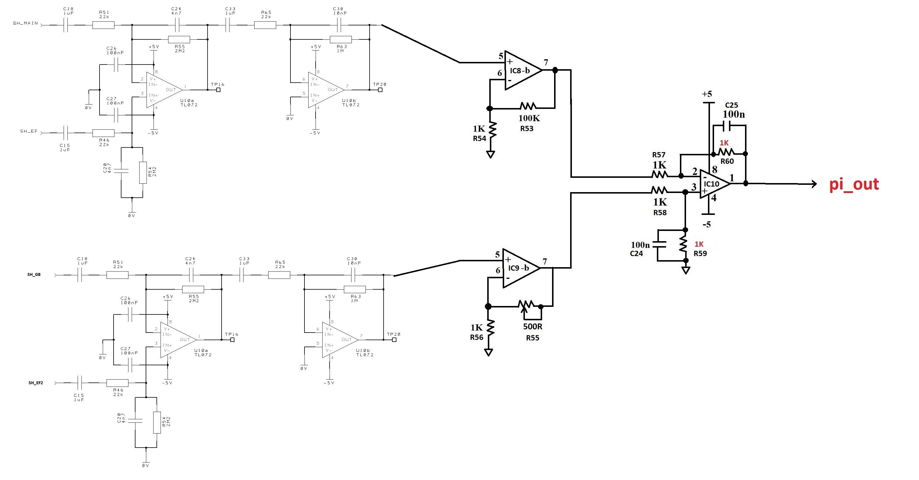
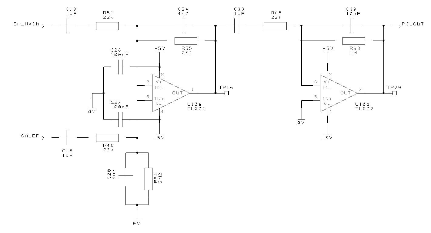
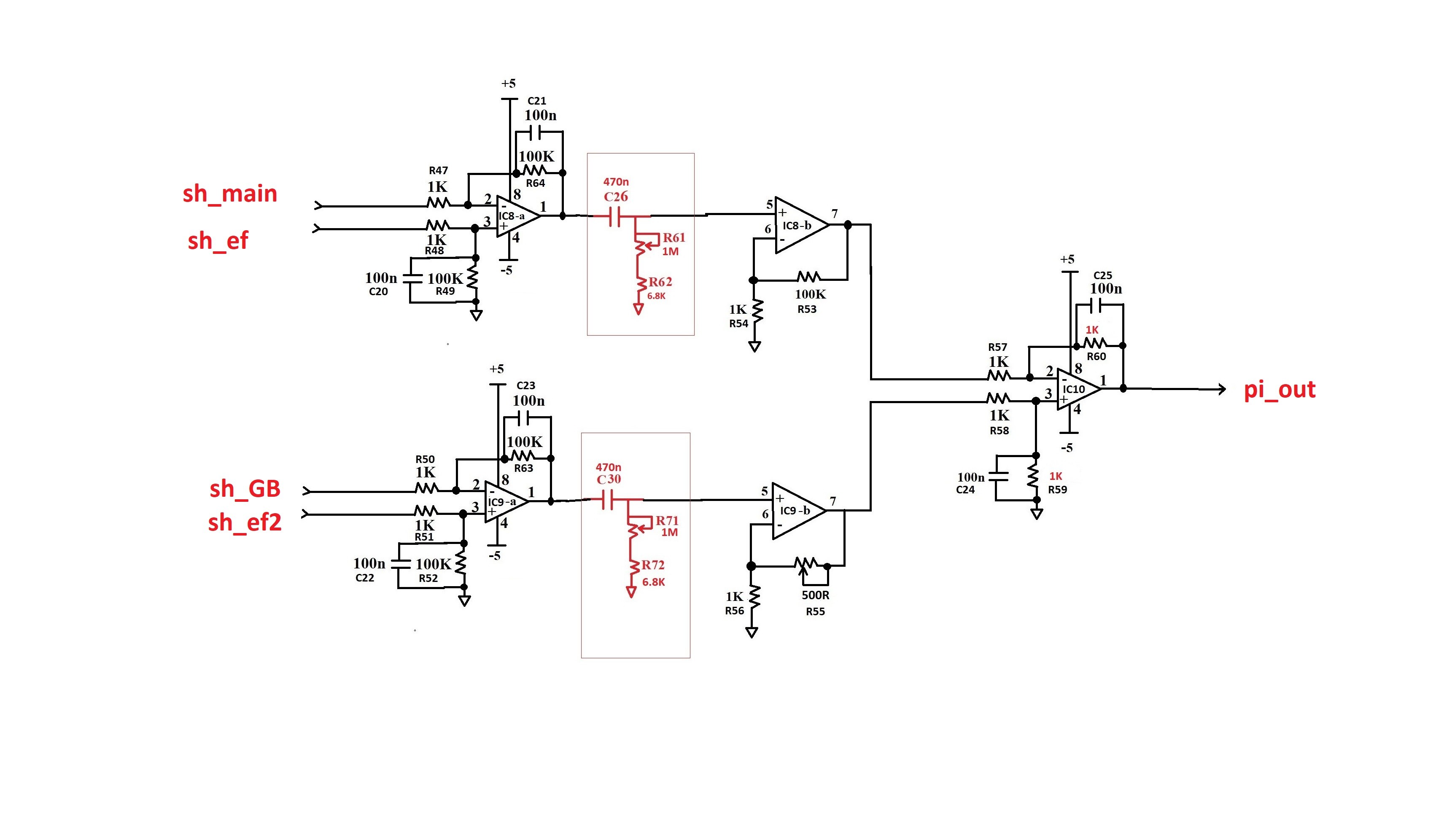
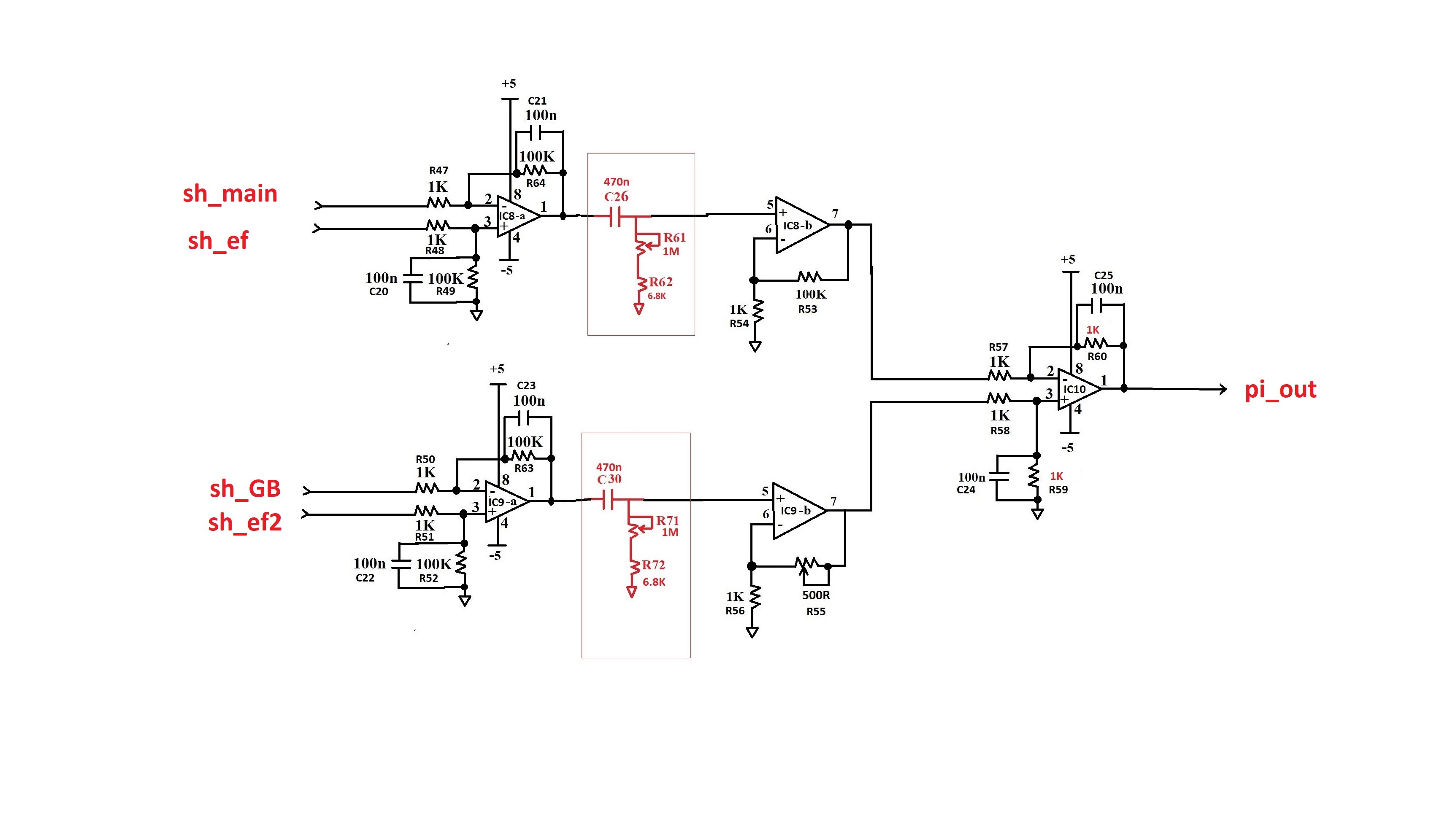
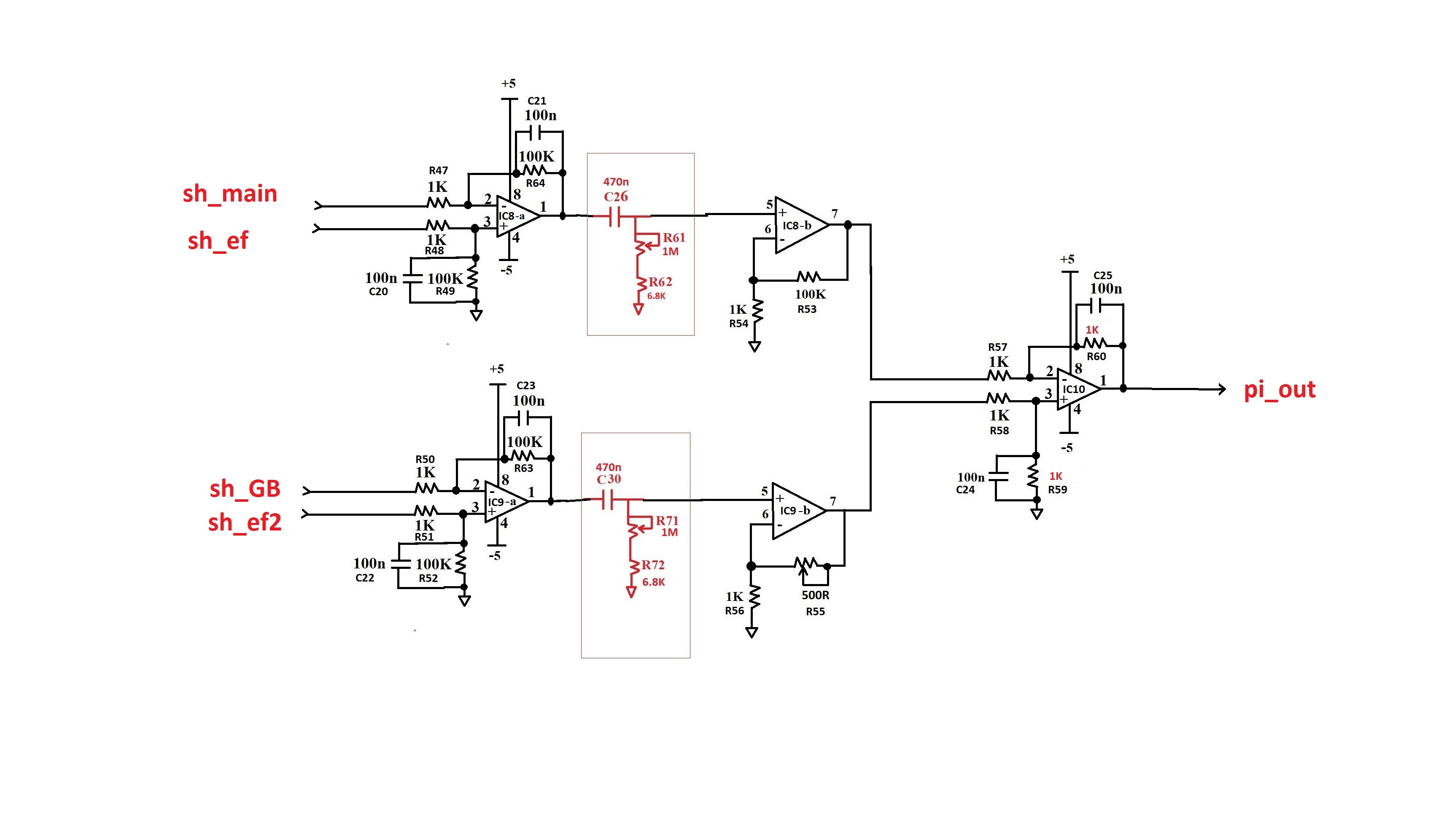
In this topic, i am going to add GB to the project.
Before starting, first i request you to get me your suggestion and tell me your idea about my questions.
Finally i will test and try to fix the GB part and will tell you from my results.
I hope I can solve this issue with your help.
Thank you.
In this topic, i am going to add GB to the project.
Before starting, first i request you to get me your suggestion and tell me your idea about my questions.
Finally i will test and try to fix the GB part and will tell you from my results.
I hope I can solve this issue with your help.
Thank you.

Comment