A mono coil can be spit in two equal parts, driven separately and it's faster than a single coil.
This is a conjecture based on my understanding and tested in LT-Spice, not yet on the bench.
One 380uH coil is equivalent to two 100uH coils connected in series (coupling coefficient of 0.9. Used this calculator).
If we drive the two 100uH separately with the same total current as the 380uH coil and add the received signals, we can sample earlier without loss of gain.
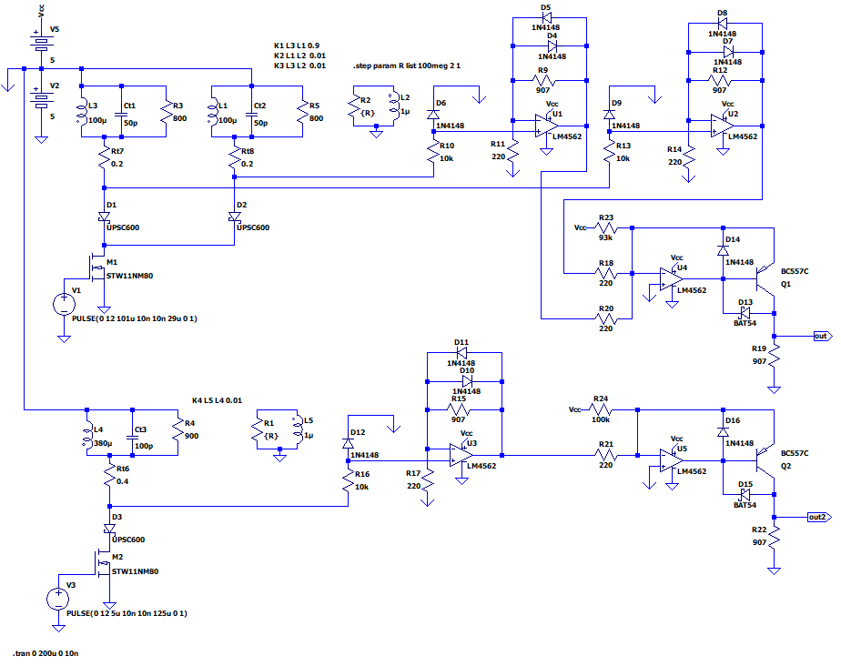
In the simulation the damping resistors have been adjusted manually. The upper half of the circuit is the split driver followed by two separate preamplifiers whose outputs are passed to an adder/level-shifter to refer the output to ground. The lower half is the mono coil. I assumed the coupling between the target and each split coil is the same as the coupling between the target and the mono coil.
The improvement is a bit over 2us.
LT-Spice file attached below.

This is a conjecture based on my understanding and tested in LT-Spice, not yet on the bench.
One 380uH coil is equivalent to two 100uH coils connected in series (coupling coefficient of 0.9. Used this calculator).
If we drive the two 100uH separately with the same total current as the 380uH coil and add the received signals, we can sample earlier without loss of gain.
In the simulation the damping resistors have been adjusted manually. The upper half of the circuit is the split driver followed by two separate preamplifiers whose outputs are passed to an adder/level-shifter to refer the output to ground. The lower half is the mono coil. I assumed the coupling between the target and each split coil is the same as the coupling between the target and the mono coil.
The improvement is a bit over 2us.
LT-Spice file attached below.

Comment