Announcement
Collapse
No announcement yet.
Announcement
Collapse
No announcement yet.
Analysis this schematic
Collapse
X
-
mohandes
I received your PM, and will answer here.
I am not exactly sure what you are asking me, but you seem to be asking about the DC off set, and the coil damping resister.
Firstly to set the DC off set on the 5534, I assume that you have a correctly made coil connected.
place the coil away from all metal,
place the negative probe of a digital multimeter on ground, and the positive probe on pin 6.
Now adjust the offset to zero volts.
With the damping resister, what the animated graphic above in post # 226 is trying to show you is as the damping resister gets closer to the correct value, the ringing stops.
To try this put the ground wire of your CRO probe on ground of the pcb
put the probe on pin 6.
Now start with a high value resister say 1K
you should see some ringing, now work down in value till you see the ringing stop.
I hope that helps you.
PS empty your mail box I cannot PM you.
Comment
-
hi please more explain.for example my coil is 451mkH and 2.1 ohm , so can you tell me more.i set the ne5534 on 0volts and this wave is very badOriginally posted by Davor View PostAll of the diagrams show highly dampened coil response. Try some higher resistor values until you get ringing, then reduce it for some 20% and that's it.
thanks
Comment
-
Mohandes , replace the damping resistor by a potenciometer of 1K (1000 Ohms) ajust it about 500 Ohms , now observe with your oscilloscope the signal at the output of the 5534 and turn slowly the potenciometer more o under the 500 Ohms you will see the photo posted by Kt315 ....when you see NO RINGING this is the point
measure your potentiometer and you will have the damping value resistor , OK..........
Comment
-
Hi! coil 451 мкh ...OK! : r= 2.4 ohm ..NO OK! . COIL diam. = 20 cm ....30 cm ; r = 0,7 ohm....1,2 ohm !! COIL = 350 мкH ......500 мкH !! damping resistor = 240 ohm G.L!Originally posted by mohandes View Posthi please more explain.for example my coil is 451mkH and 2.1 ohm , so can you tell me more.i set the ne5534 on 0volts and this wave is very bad
thanks
Comment
-
hiOriginally posted by georgi.g.zhelev View PostDamping resistor 240 ohm / 2 W ( NO WIRE !!)
i do this:
befor all , i set ocsillogram , next :
first nulling pin3 5534
next set pin6 on 0 volt.then find parallel res to coil by pot(i use variable res 2w ,and find that 50 ohm and yet was nulling)
when i find the parallel res i disconect the nulling and adjust another ....
my oil is 467mkH and 1ohm.
pin3 555 and pin6 5534
coil and pin6 5534
you know res parallel 50 ohm
Comment
-
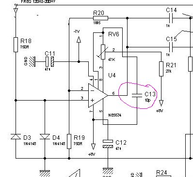
That looks like ringing from your compensation capacitor being connected wrong. How is it connected?
Can you show us the back of the board where it is installed?
edit: remember, that component was omitted on Alex's schematic and the PCB, and Georgi's drawing shows it connected in an unusual fashion.
Comment
-
hiOriginally posted by porkluvr View PostThat looks like ringing from your compensation capacitor being connected wrong. How is it connected?
Can you show us the back of the board where it is installed?
edit: remember, that component was omitted on Alex's schematic and the PCB, and Georgi's drawing shows it connected in an unusual fashion.
now i put another pics.i work to find my problem but all are OK!!!
if you remember befor ne5534-6 was ok but pin10 second 4538 have 0volts (not wave and i change pot and res that to connect to pin 10 ,then it is ok) so what is your idea?
Comment



you do not wish to read the forum! this is your problem!
Comment