Announcement

Collapse
No announcement yet.

Announcement

Collapse
No announcement yet.

Chinese toys

Collapse
X
 
  • Filter
  • Time
  • Show
Clear All
new posts

  • Originally posted by kt315 View Post
    That's bad.

    Comment


    • Dhooooooooooooooooooooooooooooooooo !

      Comment


      • received the case. nice for a project.

        Click image for larger version

Name:	CIMG6512.jpg
Views:	1
Size:	438.4 KB
ID:	354239
        Click image for larger version

Name:	CIMG6513.jpg
Views:	1
Size:	369.3 KB
ID:	354240

        Comment


        • Ordered this https://furokstore.com/products/meta...gle%20Shopping looks to be the kkmoon pinpointer on banggood but for $12!

          Comment


          • Originally posted by moorejl57 View Post
            Ordered this https://furokstore.com/products/meta...gle%20Shopping looks to be the kkmoon pinpointer on banggood but for $12!
            Let us know if it works

            Comment


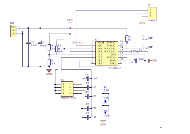
            • fake micro XR2206. i bought it on ebay from chinese.

              Click image for larger version

Name:	CIMG6516.jpg
Views:	1
Size:	310.7 KB
ID:	354327

              Comment


              • Dose it function ? As in Function Generator Functionate ?

                Comment


                • i did buy second kit to check the micro. now in black color. this gen is OK. then i checked the micro in both boards and it is not working in both.
                  had ordered still one micro on ali.
                  Function Generator Functionate perfecto. some mods i try but PCB has to work good without the mods.
                  also caution do not encrease power level above +12V because the micro is not original, not firm.
                  Click image for larger version

Name:	0.jpg
Views:	1
Size:	41.4 KB
ID:	354328
                  Click image for larger version

Name:	1.jpg
Views:	1
Size:	96.2 KB
ID:	354329
                  Click image for larger version

Name:	2.jpg
Views:	1
Size:	109.7 KB
ID:	354330
                  Click image for larger version

Name:	3.jpg
Views:	1
Size:	405.9 KB
ID:	354331
                  Click image for larger version

Name:	4.JPG
Views:	1
Size:	207.2 KB
ID:	354332

                  Comment


                  • Originally posted by kt315 View Post
                    fake micro XR2206. i bought it on ebay from chinese.

                    [ATTACH]46638[/ATTACH]
                    You can see the blacktop material in the dimple and notch. Makes you wonder what chip is really in there.

                    Comment


                    • LOL, Probably some Dirt Cheap u Controller.

                      Comment


                      • received XR2206 from ali and again - FAKE.

                        Comment


                        • Originally posted by kt315 View Post
                          received XR2206 from ali and again - FAKE.
                          Seems it was discontinued in 2011, so fakes are all there is.

                          Comment


                          • good working kit
                            Click image for larger version

Name:	CIMG6517.jpg
Views:	1
Size:	513.2 KB
ID:	354434
                            Click image for larger version

Name:	CIMG6524.jpg
Views:	1
Size:	352.8 KB
ID:	354435

                            Comment


                            • generators kits
                              Attached Files

                              Comment


                              • dso150 ended.

                                Click image for larger version

Name:	CIMG6526.jpg
Views:	1
Size:	470.0 KB
ID:	354438
                                Click image for larger version

Name:	CIMG6527.jpg
Views:	1
Size:	435.5 KB
ID:	354439

                                Comment

                                Working...
                                X