Originally posted by Qiaozhi
View Post
Announcement
Collapse
No announcement yet.
Announcement
Collapse
No announcement yet.
PI never gets old - constant power drive with added bonuses.
Collapse
X
-
You're correct. I've repeated the test holding the nuggets with a wooden stick and it works just the same.Originally posted by sunita.pradhan View PostI suggest to do a bare hand test first during nuggets testing !! I had experienced false signals in many of my test. I prefer to attach the nugget in a long non conductive /Wooden material during these test rather than with bare hands.. Its just a suggestion ..
However the coil is still too small for a practical monocoil detector.
I'm trying to improve the amplifier by adding means to prevent the saturation of the op amps.
Attached Files
Comment
-
A chart I posted awhile back. Didn't chart your coil size but if you look at 133mm detection distance for the 133mm coil going larger adds a small amount in distance. Noise would also increase so I'm guessing detection distance wouldn't change much for targets you can just detect at your coil diameter. You could try a coil twice the diameter .7 times the turns and see. I'm just guessing, maybe someone that knows could reply.Originally posted by Teleno View PostYou're correct. I've repeated the test holding the nuggets with a wooden stick and it works just the same.
However the coil is still too small for a practical monocoil detector.
I'm trying to improve the amplifier by adding means to prevent the saturation of the op amps.
Attached Files
Comment
-
There's a mystety ripple in the circuit of this thread, it's present on two places simultaneously: the gate signal and the floating ground:
First I thought it would be caused by the lack of a resistor between the 555 output and the gate. I placed a 100 ohm resistor and it almost disappeared from the gate signal but it persisted on the floating ground with its level unchanged.
Then I thought it could be the 1117 regulator, so I replaced it by a resistor delivering the same current. The ripple persisted unchanged.
The ripple is the same regardless of the coil. Its frequency is 1.16 MHz and it decays in about 4us.
Maybe someone here can shed some light on what's causing it. Could it be due to the caps that provide the floating ground, coupled to some parasitic inductance? I find it strange that it shows up at the 555 output since this chip has no direct connection to the floating ground.
Comment
-
I found this document relating to possible causes and solutions.
Voltage ringing on source could be superimposed on the gate.
After reading some of the document, I suspect it has to do with stray inductance of connected wires and inductance and capacitance inherent to the device.
A different type mosfet will probably make same effect except that the ringing will be different frequency, because drain inductance and source inductance will be different. The fact that the ringing on the gate mirrors, means that there could be superimposition from the source. The figures on page 12 look familiar.Attached Files
Comment
-
Excellent tutorial, thank you. The general recommendation is to add a gate resistor, I tried that and it removed the ringing from the gate but the ringing on the floating ground remained unaltered.Originally posted by dbanner View PostI found this document relating to possible causes and solutions.
Voltage ringing on source could be superimposed on the gate.
After reading some of the document, I suspect it has to do with stray inductance of connected wires and inductance and capacitance inherent to the device.
A different type mosfet will probably make same effect except that the ringing will be different frequency, because drain inductance and source inductance will be different. The fact that the ringing on the gate mirrors, means that there could be superimposition from the source. The figures on page 12 resemble your scope shots.
What helped was increasing the capacitance of the floating ground from 300uF to 450uF. The extra 150uF cap was placed directly between the floating ground and the battery ground, with a short path.
It must have been related to the inductance of the PCB traces to the caps resonating during the sharp transitions of the floating ground voltage.
Comment
-
So you closed whatever di/dt transition was the source of the hf ripple by adding a short path capacitor between the floating ground and battery ground? This provide a short loop path for returning current thus minimize effect of parasitic inductance and capacitance leading to hf jitters.
I see it becomes very important to consider di/dt or ∆I in these types of circuits having fast current transitions with adequate design of PCB and decoupling.
Comment
-
That was my conclusion so I redesigned the PCB, expecting delivery in a few days.Originally posted by dbanner View PostSo you closed whatever di/dt transition was the source of the hf ripple by adding a short path capacitor between the floating ground and battery ground? This provide a short loop path for returning current thus minimize effect of parasitic inductance and capacitance leading to hf jitters.
I see it becomes very important to consider di/dt or ∆I in these types of circuits having fast current transitions with adequate design of PCB and decoupling.
The new PCB will have a copper pour for the floating ground with the related components placed in close proximity of each other.
Comment
-
Hi guys! I haven't been posting but lurking once in a while. It's been a busy year but finally I've retired can dedicate time to this project. The objective is to detect gold nuggets larger than about 0.1 grams at a depth of at least 10cm.
In my last fiddling I've arrived at an (imperfect) configuration that would allow sampling as early as 2.5us.
The blue line (CH2) is the voltage transient at the coil ends.
The yellow line (CH1) is the output of a two-stage preamp (45 total gain). At the resolution of the scope's cursor (10 mV) the test nugget is "visible" at about 8 cm distance (centered).
The timing is spot on but damn! there's a pesky 12 Mhz ringing that I don't know where it's coming from. It disappears if I limit the preamp bandwidth (feedback cap) but then the timing gets a lot worse. All suggestions are appreciated, where they're coming from, how to rid them without affecting the timing, etc.
Now to the details...
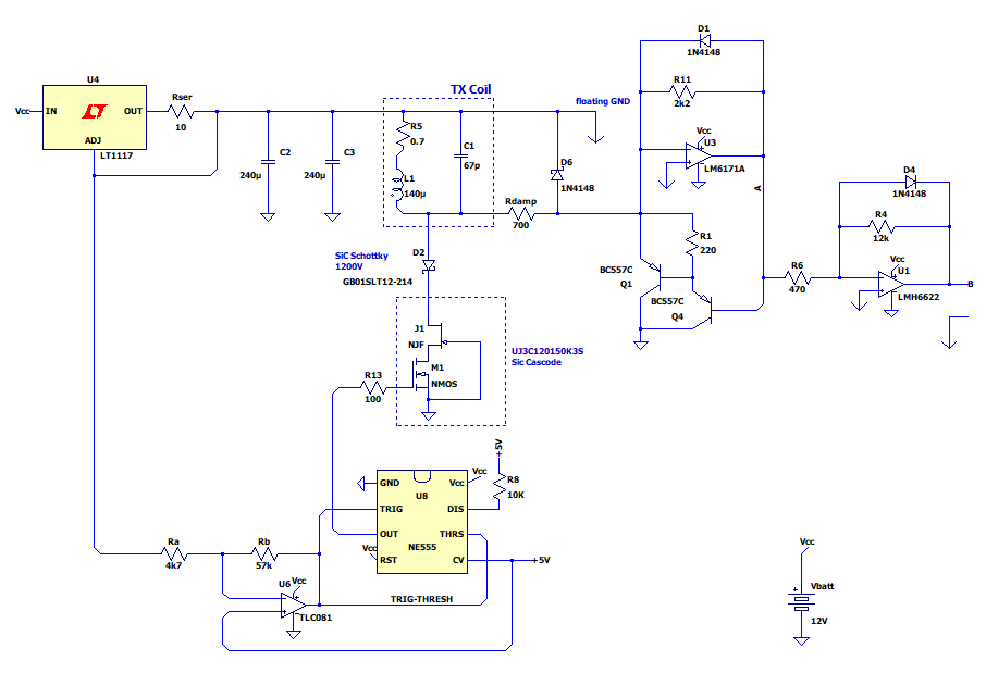
Coil: spiderweb type, 15cm diameter, 140uH, 67pF, 0.7 Ohm. Self resonance is 1.6 MHz (so I guess it has nothing to do with the 12MHz ringing).
it is critically damped at 775 Ohm (bit underdamped, 740 is the theoretical value).
Peak coil current is 1.3 A.
The circuit:
The GB01SLT12-214 SiC Schottky (1200V, 4pF at 800V, 61pF at 1V) is a must I would say because of the low capacitance, the zero recovery time and the 1uA / 5uA max. reverse leakage current (EUR 2.70 a piece).
Driver "MOSFET" is UJ3C120150K3S SiC cascode (1200V, Coss = 34pF) is probably overkill. It's actually two chips, a low voltage MOSFET in cascoded with a rare SiC JFET. ?10 a piece it's not a bad price for such characteristics. I former tests the regular MOSFET SPB17N80C3 was doing just as well, albeit the peak coil current must be kept at 1A or less to avoid avalanche.
The GB01SLT12-214 SiC Schottky (1200V, 4pF at 800V, 61pF at 1V) is a must I would say because of the low capacitance, the zero recovery time and the 1uA / 5uA max. reverse leakage current (EUR 2.70 a piece).
The op amps chosen are both low noise, high bandwith and slew rate. The LMH6622 has the largest BW (160 MHz), the LM6171 as a huge slew rate of 3600V/us. I should probably switch their positions as the 2nd and 1st stage, respectively, but then the BW of the LMH6622 would have to be limited or else the 12MHz oscillations would get much more amplified burying the signal.
Transistors Q1 and Q4 allow to maintain the virtual ground of the first stage at currents much higher than the max. rated output current of the op amp. This allows for a relatively tight virtual ground during the transient well below the Vf level of clamping diode D6. This diode never actually has the chance to conduct and it's been repurposed for protection of the op amp input from high voltages in case of malfunction/shorting of Rdamp.
Comment
-
Hi Teleno, good to have you back.
I assume the blue trace is the coil voltage. I can think of 3 things to look at:
1. Probe the "floating ground" node and see if it's ringing. If so, then some high-frequency caps may solve it. Right now you have just a couple of electrolytics.
2. Eliminating the damping resistor & making the feedforward resistor do all the damping work is the most likely problem. I've played with this concept in the past and my recollection is that it doesn't work very well. However, I never tried a feedback clamp like you have with the Darlington.
3. The Darlington clamp might be misbehaving. Darlingtons are notoriously finicky in high-speed applications. In a high-slew situation if Q4 turns off then Q1 can suddenly look very inductive. One thing to try is bias Q4 independently by connecting R1 to VCC instead of Q1-E.
Otherwise, your settling is impressive.
Comment
-
Thank you Carl, your input is the true gold nuggets here.Originally posted by Carl-NC View PostHi Teleno, good to have you back.
I assume the blue trace is the coil voltage. I can think of 3 things to look at:
After all it may just be interference (EMI) since this this is what happens when I place the palm of my hand over the coil. The 12 MHz ringing is almost gone BUT there's no change in the coil's speed, the 2.5us point stays at the same place.
The coil voltage is peaking at 1000 V
Point 1. I left the HF cap out of the schematic (I'm not getting any younger) but it is actually installed in the board. 440nF.Originally posted by Carl-NC View PostHi Teleno, good to have you back.
I assume the blue trace is the coil voltage. I can think of 3 things to look at:
1. Probe the "floating ground" node and see if it's ringing. If so, then some high-frequency caps may solve it. Right now you have just a couple of electrolytics.
2. Eliminating the damping resistor & making the feedforward resistor do all the damping work is the most likely problem. I've played with this concept in the past and my recollection is that it doesn't work very well. However, I never tried a feedback clamp like you have with the Darlington.
3. The Darlington clamp might be misbehaving. Darlingtons are notoriously finicky in high-speed applications. In a high-slew situation if Q4 turns off then Q1 can suddenly look very inductive. One thing to try is bias Q4 independently by connecting R1 to VCC instead of Q1-E.
Otherwise, your settling is impressive.
Points 2 & 3. This is what the virtual ground looks like with the darlington. The trace is referred to the floating ground. Apart from the ringing it looks pretty stable.
If instead of the darlington we use the traditional clamping diode in the feedback loop, what happens is that the ringing gets much, much worse and it takes longer to decay. Notice that D6 is conducting during the transient effectively increasing the total value of the damping resistor.
There's actually two ringing frequencies, but the worse is gone "by a sleight of hand". I need to take the scope outdoors far from appliances and check if there's any ringing.
More amplification is not possible at 2.5 us without saturating the amp, so I guess I'll have to go direct sampling and then oversample/decimate to get accuracy.
By the way, if the hand acts a a shield then what practical shielding should be used for a planar coil like this? I'm thinking of a cover sprayed with graphite.
Comment
-
Actually this is the procedure to stop the ringing. Not a full hand but just one touch of the thumb is enough! Confusing. I can't sell coils with thumbs on them, it wouldn't be ethical.Originally posted by Teleno View PostThank you Carl, your input is the true gold nuggets here.
After all it may just be interference (EMI) since this this is what happens when I place the palm of my hand over the coil. The 12 MHz ringing is almost gone BUT there's no change in the coil's speed, the 2.5us point stays at the same place.
Attached Files
Comment

Comment