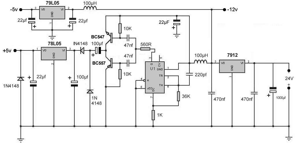
I see this psu. I need advice how to increase current, I need maximum current, can I replace 560R to 1R to get max current? I appreciate any suggestion. Thanks
Announcement
Collapse
No announcement yet.
Announcement
Collapse
No announcement yet.
Dummy question
Collapse
X
-
if you want more current run out from this sch. https://en.wikipedia.org/wiki/Efficient_energy_use
it is good just for small power, not for big.
Comment
-
Thank you Mr. Carl, I need 150mA does changing both transistor to 2N2905A + 2N2219A will do?Originally posted by Carl-NC View PostWhat current do you want to increase, and by how much? The 78L regulators are only good for 100mA.
Add: I have L7805 / 7905 for this, just want to get maximum 555 can do, without changing my pcb
Comment
-
No, you will need different regulators, the 78L can only supply 100mA. Then you need to look closely at the charge pump. The output caps may need increasing, the frequency may need to be higher, the diodes & transistors may need to be beefier. There is plenty of info on the web on how to design charge pump circuits, probably including some simple calculators.
Comment

Comment