Announcement

Collapse
No announcement yet.

Announcement

Collapse
No announcement yet.

EPE resistivity logger

Collapse
X
 
  • Filter
  • Time
  • Show
Clear All
new posts

  • #16
    Detailed reading gives some answers. There is correction at the end of article.
    But than analyzing asm file there is again xtal 3.2768 mentioned there? Seems it was option at the time and than decided to use 3.686?
    Attached Files

    Comment


    • #17
      However, this device was finally tested today on real soil. Splendid! It is working excellent!
      John Becker is real genius! This is his second project, i made so far. First was gradiometer and now this one. Both working from a first switch ON. And both working excellent. No problems.
      Tributes to John Becker!
      I suggest to all of you to make some of his projects!


      P.S.
      Please do not ask for documentation - me to post here. You can legally get all informations and docs at EPE official site.

      Comment


      • #18
        depth

        ivconic your experiment this devices mesurement dept. how max ?
        Attached Files

        Comment


        • #19
          Hi Ivconic.
          Last year i had buid this proyect too, but the device works very unstable that confused me. I also place the 3.686 xtal, but nothing. So i decided to put it away for some time.
          Now that you said that we must correct the asm code, to change xtal 3.2768 by 3.686 Mhz......whow, how stupid on me, cause i didnt notice thar error.
          Anyway, do you think that my problem was that?
          Regards
          Nelson


          Originally posted by ivconic View Post
          Detailed reading gives some answers. There is correction at the end of article.
          But than analyzing asm file there is again xtal 3.2768 mentioned there? Seems it was option at the time and than decided to use 3.686?

          Comment


          • #20
            Hi again.
            I was looking on my files and i cant find my asm file.
            Ivconic, can you send it to me?
            [email protected]
            In advance, many thanks
            Nelson


            Originally posted by ivconic View Post
            Detailed reading gives some answers. There is correction at the end of article.
            But than analyzing asm file there is again xtal 3.2768 mentioned there? Seems it was option at the time and than decided to use 3.686?

            Comment


            • #21
              Originally posted by surge View Post
              ivconic your experiment this devices mesurement dept. how max ?
              I didn't tested it outdoor yet. I made small "test field" for indoor use. I took large plastic tub and filled it with dirt (semi mineral) and that was my "test field". Four probes made from naked 3mm Cu wire, and four cables.
              Than i tested it on various metal objects, various probe setups, empty plastic bottle acting as "cavern", plastic bottle filled with water as water deposit etc...etc...
              In all the cases EPE works pretty descent. But... metal objects must be a bit larger. For example; 20x20cm and larger to make differences in EPE redings on such "area" like that plastic tub (80x50cmx40xm).
              Also various probe setup giving various results.
              To know better this device and to be more successful later on the real field, i suggest all of you to make similar testing setup and to experiment much with it.
              It is working, no doubts. It is working pretty descent and it can be very usable.
              Depth? Well... depth is easy to calculate. Theory says that distance between probes defines the depth, with relation 1:1.5
              To establish relation between readings levels and relative depths man must experiment much on testing field and form sort of depths table to use it later as reference.
              So.. if distance between probes is 2 meters than maximum depth would be 3 meters (tangent flow of current in soil)...

              Comment


              • #22
                Probes setup...
                for me there are only 2 real and working probes setups.
                Twin pobe setup is good for exploring already known and given area on which you may expect something to find. This setup is also good for series of measurements with various distance between probes (resolution/depth). Before any measurements, man must form precise matrix on given area and than repeat all the measurements in same manner.
                Wenner array is good for exploring unknown area and "wild" searching for some change in soil resistivity. Good for fast movements on some area. Need two man for each pair of probes.... Distance between probe pairs must be maintained all the time, best way is to use lace as "limit"...
                Attached Files

                Comment


                • #23
                  Probes setup suggested like on Accumeter (I,II,III,IV etc...etc..) advertisment pages is rather strange to me. I don't unerstand it at all.
                  That probes setup looks nonsence to me.
                  I tried it also and can't understand at all how to distinguish what exactly i measured and gained on unknown area??
                  I would like somebody to cleary explain it. I tried it and later concluded that it is rubbish, nonsence and nothing else.

                  Don't waste your time with this setup because you will confuse yourself more...
                  Maybe just beacuse of this, suggested probes setup at Accumeter people who already tried to work with it didn't gained any usefull results? Maybe?
                  Accumeter in essence is working resistivity meter. I don't like simplified approach and pretty false resistances table offered on front panel.
                  All those makes it to look more like another bogus device, rather than real thing...
                  Attached Files

                  Comment


                  • #24
                    Originally posted by nelson View Post
                    Hi Ivconic.
                    Last year i had buid this proyect too, but the device works very unstable that confused me. I also place the 3.686 xtal, but nothing. So i decided to put it away for some time.
                    Now that you said that we must correct the asm code, to change xtal 3.2768 by 3.686 Mhz......whow, how stupid on me, cause i didnt notice thar error.
                    Anyway, do you think that my problem was that?
                    Regards
                    Nelson

                    No Nelson, you don't need to change anything in .asm file. I said only that some frequency values are mentioned there, but not included in working calculation. Those lines in .asm code are "rem"-ed, not active. Understand? Take it easy. ASM file (HEX) is alright and accurate.
                    I can not send you, you must understand my reasons. But you already have it available and free on EPE official site as well as on EPE mirror sites on the internet. Just look for it. Free download.


                    Comment


                    • #25
                      "...but the device works very unstable that confused me.."

                      What do you mean by "unstable"? When digits jitters up and down a bit? If that; than it is alright, it should act like that. Jitters ar expectable due variable current flows through soil. Jitters must be in range 1-5% and no more. Wait for some time, digits to stabilize or take most steady value as result. Also soil moisture&temperature changes affects "stabillity"... That's why is desired to form precise matrix on given area and during some period (3 times per day (morning, noon and afternoon) or 10 days series) to repeat series of measurements, keeping same behavior, same references (probes distance and same walking paths on that area)...
                      You just take most steady value as relative result of that measurement, no problem.

                      Comment


                      • #26
                        Ok Ivconic.
                        Well when i mean unstable, means that somoetimes the lcd shows readings and sometimes i got lots of diferent simbols on the lcd. Also when i collect data from the same test place, this change and have diferent values.
                        I had checked the pcb twice, all components and everything seems to be fine, so i really don“t know exactly where is the problem. My thougths was that there was someting wrong with the circuit ground, but still having problems.
                        So now that i know that this proyect work for you, i will check again the hole circuit and pcb, unless there is a compopnet defective.
                        Kind regards


                        Originally posted by ivconic View Post
                        "...but the device works very unstable that confused me.."

                        What do you mean by "unstable"? When digits jitters up and down a bit? If that; than it is alright, it should act like that. Jitters ar expectable due variable current flows through soil. Jitters must be in range 1-5% and no more. Wait for some time, digits to stabilize or take most steady value as result. Also soil moisture&temperature changes affects "stabillity"... That's why is desired to form precise matrix on given area and during some period (3 times per day (morning, noon and afternoon) or 10 days series) to repeat series of measurements, keeping same behavior, same references (probes distance and same walking paths on that area)...
                        You just take most steady value as relative result of that measurement, no problem.

                        Comment


                        • #27
                          Originally posted by nelson View Post
                          Ok Ivconic.
                          Well when i mean unstable, means that somoetimes the lcd shows readings and sometimes i got lots of diferent simbols on the lcd. Also when i collect data from the same test place, this change and have diferent values.
                          I had checked the pcb twice, all components and everything seems to be fine, so i really don“t know exactly where is the problem. My thougths was that there was someting wrong with the circuit ground, but still having problems.
                          So now that i know that this proyect work for you, i will check again the hole circuit and pcb, unless there is a compopnet defective.
                          Kind regards

                          Looks like something related to PIC. Or wrong programed fuses? Did you changed anything at fuses setup before programing PIC? You not supposed to, if using some conventional programing software and interface.
                          I am using PBrenner5. It read fuses setup from .hex file and setup them properly before programing.
                          Next thing that can cause similar behavior can be quartz; wrong value or broken. Also check traces around quartz and caps on pcb.
                          So ...again; quartz must be 3.686Mhz.
                          I got similar problems (time out, stuck, funny symbols on lcd..) when experimented first with 3.2768Mhz and later with 4Mhz...
                          Everything came on its place when proper 3.686Mhz used.

                          Comment


                          • #28
                            Thanks Ivconic.
                            Well, programming was fine has you said. So the problem could be bad traces or just the xtal.
                            I will re-check all again and also replace the xtal for another one.
                            So far i will keep looking foward for your experiments with this device.
                            Kind regards
                            Nelson


                            Originally posted by ivconic View Post
                            Looks like something related to PIC. Or wrong programed fuses? Did you changed anything at fuses setup before programing PIC? You not supposed to, if using some conventional programing software and interface.
                            I am using PBrenner5. It read fuses setup from .hex file and setup them properly before programing.
                            Next thing that can cause similar behavior can be quartz; wrong value or broken. Also check traces around quartz and caps on pcb.
                            So ...again; quartz must be 3.686Mhz.
                            I got similar problems (time out, stuck, funny symbols on lcd..) when experimented first with 3.2768Mhz and later with 4Mhz...
                            Everything came on its place when proper 3.686Mhz used.

                            Comment


                            • #29
                              Hi Ivconic. Today i checked my ERM from EPE 2003, and i noticed that the article talk about PIC16F876 and also PIC16F877. In my case i using PIC16F876.
                              So, do you know if this could be the cause of my wrong numbers on the lcd?
                              Look at the pictures, this values are all different and comes on the lcd everytime you turn the unit on. This show me that there is some wrong connection or may be something wrong with the PIC.
                              Also the rigth number with the # symbol of the first line, never changes and what ever you do, it is always on cero ( 0 )
                              Programming was done has was indicated by EPE. No mods, no intervention to the code, etc.
                              Xtal is 3.6864 Mhz
                              PCB traces and connections where checked again and looks fine.
                              I dont know what to do know.
                              In advance many thanks
                              Regards
                              Nelson



                              Originally posted by nelson View Post
                              Thanks Ivconic.
                              Well, programming was fine has you said. So the problem could be bad traces or just the xtal.
                              I will re-check all again and also replace the xtal for another one.
                              So far i will keep looking foward for your experiments with this device.
                              Kind regards
                              Nelson
                              Attached Files

                              Comment


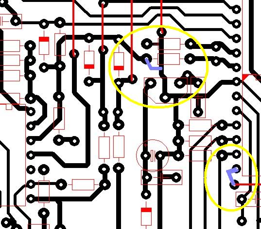
                              • #30
                                Nelson....i am very sorry!
                                My mistake!
                                If you used my pcb than i now what is problem!
                                I made few small (yet bad) mistakes on that pcb. I missed two connections.
                                When made it i also had same problems as you and after couple hours of scratching head i founded out! Two missing connections!
                                Sorry, sorry, sorry!
                                I totally forgot that ! I forgot to post corrections later! Until now, nobody asked me about this so i forgot to post corrections!
                                Ok...to solve that problem is VERY EASY! Don't worry.
                                Look on posted picture and apply those two changes. Just connect those traces and your problem is gone forever!
                                Sorry again!
                                Best Regards!
                                Attached Files

                                Comment

                                Working...
                                X