Announcement
Collapse
No announcement yet.
Announcement
Collapse
No announcement yet.
Proton Magnetometer
Collapse
X
-
-
Comment
-
No problem with the relay driver transistor. Its job is only to enable the relay.
From the other side yesterday i tested the magnetometer out at field.
No good results.
There is so much noise that makes difficult to hear the signal from object
. As more the volume so more the noise. I was able to hear the signal only at low volume. So from today i must looking for finding the solution of the problem.
I"ll inform
Regards
Comment
-
Hi.
At relay driver i use a npn , i don't use the schematic by huggard but a 555 timer with a npn transistor (i don't remember if i use normal transistor or darlikton)for turn the relay on.
Now about the capacitor ... i"ll try it with some different values. Did you try it ???
Regards
Comment
-
-
yes I used the capacitor in the circuit, connected via a switch (on - of), and is so quiet it's scary, you can hear the drips in the kitchen sink.Originally posted by Geo View PostHi.
At relay driver i use a npn , i don't use the schematic by huggard but a 555 timer with a npn transistor (i don't remember if i use normal transistor or darlikton)for turn the relay on.
Now about the capacitor ... i"ll try it with some different values. Did you try it ???
Regards
Comment
-
Because the supplier did not provide the bobbin to the potcores (would have to buy
a package with 1000 bobbins, so the price would be of $ 300.00, really absurd),
I had to use another bobbin millimetrically higher producing a "gap" unwanted, taking
as a consequence the buying another potcore an higher value of permeability to compensate
the problem, this is not an ideal setup, but had no choice.
Comment
-
Hi Baterista.
Also i used other types of potcores with different permeability, so the turns are not the same as at article.
Maybe today to try the capacitor. Now i have much noise and when the volume is high there are microphone echos...
Congratulations for your project
, you made very good work. I am very lazy to make so good projects: Lol:
Regards
Comment
-
Thanks Geo, always kind.Originally posted by Geo View PostHi Baterista.
Also i used other types of potcores with different permeability, so the turns are not the same as at article.
Maybe today to try the capacitor. Now i have much noise and when the volume is high there are microphone echos...
Congratulations for your project
, you made very good work. I am very lazy to make so good projects: Lol:
Regards
Comment
-
To obtain the specified value of L1 and L2 was necessary to change the diameter and the original length of the coil, which was
47.62 mm x 71.44 mm (The result was 16.8mH and 11.4 ohms) for 50 mm x 50 mm, when the result was 20.8 mH and 9,3 ohms.
At first I used 24 AWG and 23 AWG in the second.
23 AWG is the value nearest 24 SWG.
Comment
-
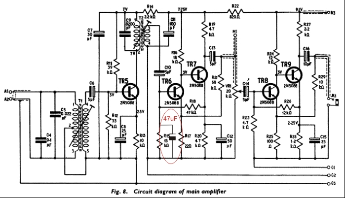
My coils are 24mH and 10 ohm.
I did not try yet the solution with electrolytic capacitor so to reduce the noise, but to am sure i design a new pcb for another schematic of main amplifier.
Regards
Btw... when you will try your magnetometer out to field???
Comment

Comment