Helo everyone!
Last year i tested posibility to use PWM audio output instead of traditional clasic speaker driver.
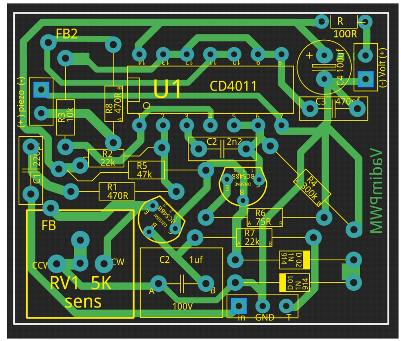
The idea was realised on cheap cmos logic like cd4011 and two npn transistors.
As for me PWM audio work better.
From pluses are:
*smoth controled sound
*rich for hi harmonics sound thus more herable in windy weather or at weak signals
*less annoing - no mosqito sound, pulses are variable by width so prowide more harmonics
*negligible power consumtion
From minuses:
*relative complexity and aditional costs
Im try provide circuitry and video tests



How to connect to Surf PI circuitry
https://youtu.be/bnT1PebM31o
Last year i tested posibility to use PWM audio output instead of traditional clasic speaker driver.
The idea was realised on cheap cmos logic like cd4011 and two npn transistors.
As for me PWM audio work better.
From pluses are:
*smoth controled sound
*rich for hi harmonics sound thus more herable in windy weather or at weak signals
*less annoing - no mosqito sound, pulses are variable by width so prowide more harmonics
*negligible power consumtion
From minuses:
*relative complexity and aditional costs
Im try provide circuitry and video tests
How to connect to Surf PI circuitry
https://youtu.be/bnT1PebM31o

we would like to hear, if that's ok.
Comment