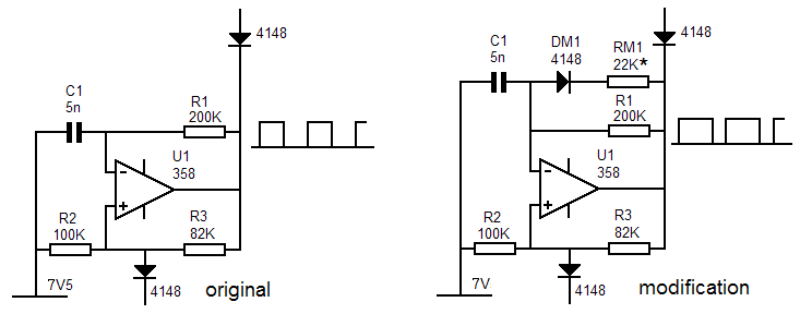
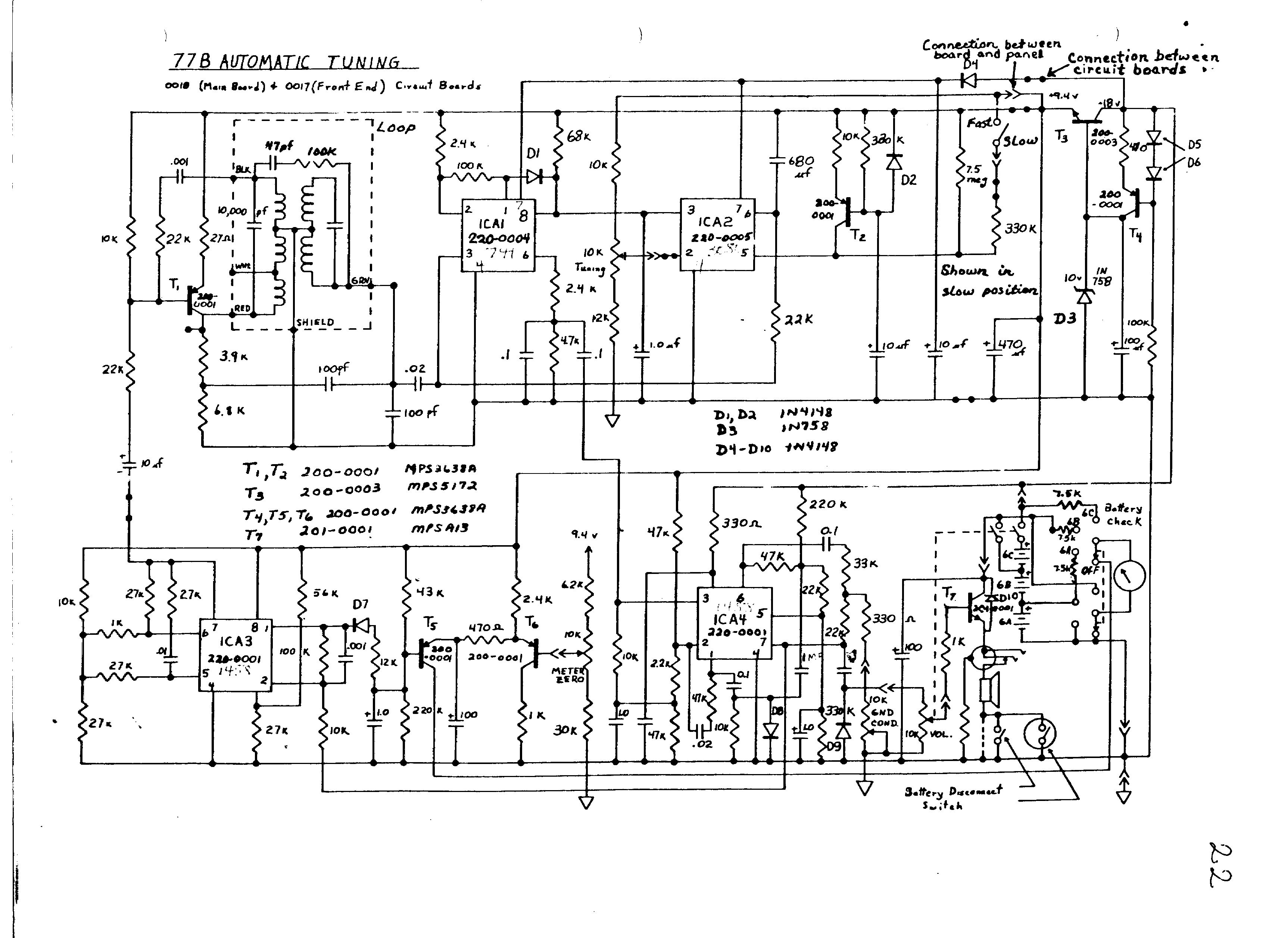
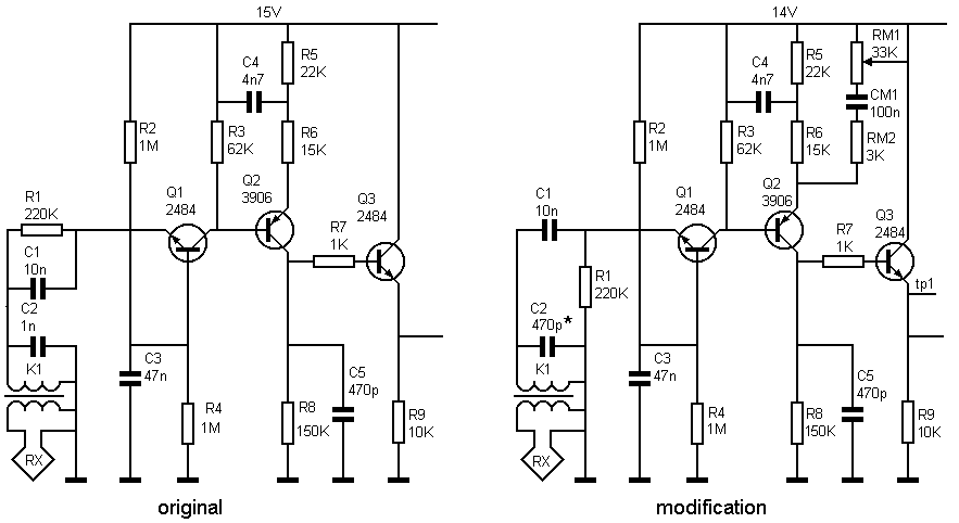
Hi all, I have an oldtimer mate that still detects with his old Garrett ADS Deepseeker and always complains he did not get it updated/modified when he could years ago can anyone here help with any info on the modifications for them he has a circuit and I would like to help him.
Regards, Ian.
Regards, Ian.

Comment