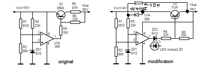
Modification of Garrett TX
Minimal modulating frequency is about 0,1 Hz. It occurs in slow motion of EMI sensor at pinpointing.
Unfortunately, the same bandwidth has modulation of the ground signal, which is caused due to a change in the distance ground - RX coil.
From these observations follows that RX coil receives two signals modulated by ground:
Signal A. This is primary field modulated by ground. It induces voltage in RX coil due to insufficient induction balance between RX and TX coil. In a stationary sensor lacks modulation. Hence, it is possible to suppress parasitic modulation by three ways:
1. Dismodulation of TX current, which somehow make attached TX circuits. They should act so quick as to suppress even modulating frequency 12Hz.
2. Precision induction balance. From this follows that for suppression of ground signal A, the worst type of sensor is Monocoil.
3. Fixed TX loop or passive metal detector. Eric Foster has a design Superscan, to which may be connected a large stationary TX loop, inside which searches a small mobile RX coil. Passive metal detectors are described in patents of Vaino Ronka.
Signal B. This is generated by ground secondary field. However the secondary field is reflected from ground primary field. If the primary field is modulated, then the secondary field is also modulated with the same spectrum. The suppression of ground signal B can be done with differential sensors such as TWIN LOOP. These are two RX coils connected in series but in opposite direction so that subtract signals from ground and from distant interference sources.
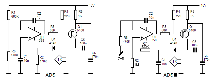
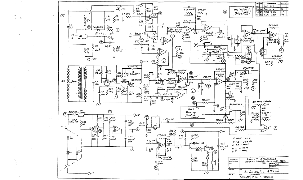
How should TX section of ADS work?
The circuitry must "dismodulate" TX current. Parasitic parametric modulation of TX tank occurs when TX coil moves. The ground acts as a mobile core for TX coil, whose distance is modified. Amended and conductivity properties and permeability of this core. TX current meets a variable coil impedance. Maximal modulating frequency is by the order of 12Hz. It is obtained by rapidly waving small sensors. Minimal modulating frequency is about 0,1 Hz. It occurs in slow motion of EMI sensor at pinpointing.
Unfortunately, the same bandwidth has modulation of the ground signal, which is caused due to a change in the distance ground - RX coil.
From these observations follows that RX coil receives two signals modulated by ground:
Signal A. This is primary field modulated by ground. It induces voltage in RX coil due to insufficient induction balance between RX and TX coil. In a stationary sensor lacks modulation. Hence, it is possible to suppress parasitic modulation by three ways:
1. Dismodulation of TX current, which somehow make attached TX circuits. They should act so quick as to suppress even modulating frequency 12Hz.
2. Precision induction balance. From this follows that for suppression of ground signal A, the worst type of sensor is Monocoil.
3. Fixed TX loop or passive metal detector. Eric Foster has a design Superscan, to which may be connected a large stationary TX loop, inside which searches a small mobile RX coil. Passive metal detectors are described in patents of Vaino Ronka.
Signal B. This is generated by ground secondary field. However the secondary field is reflected from ground primary field. If the primary field is modulated, then the secondary field is also modulated with the same spectrum. The suppression of ground signal B can be done with differential sensors such as TWIN LOOP. These are two RX coils connected in series but in opposite direction so that subtract signals from ground and from distant interference sources.

I have one myself Hipmount model and I'm getting another normal 15000 from someone to look at.
Comment