Announcement
Collapse
No announcement yet.
Announcement
Collapse
No announcement yet.
felezjoo PI(the best pulse induction metal detector that I made until now)
Collapse
X
-
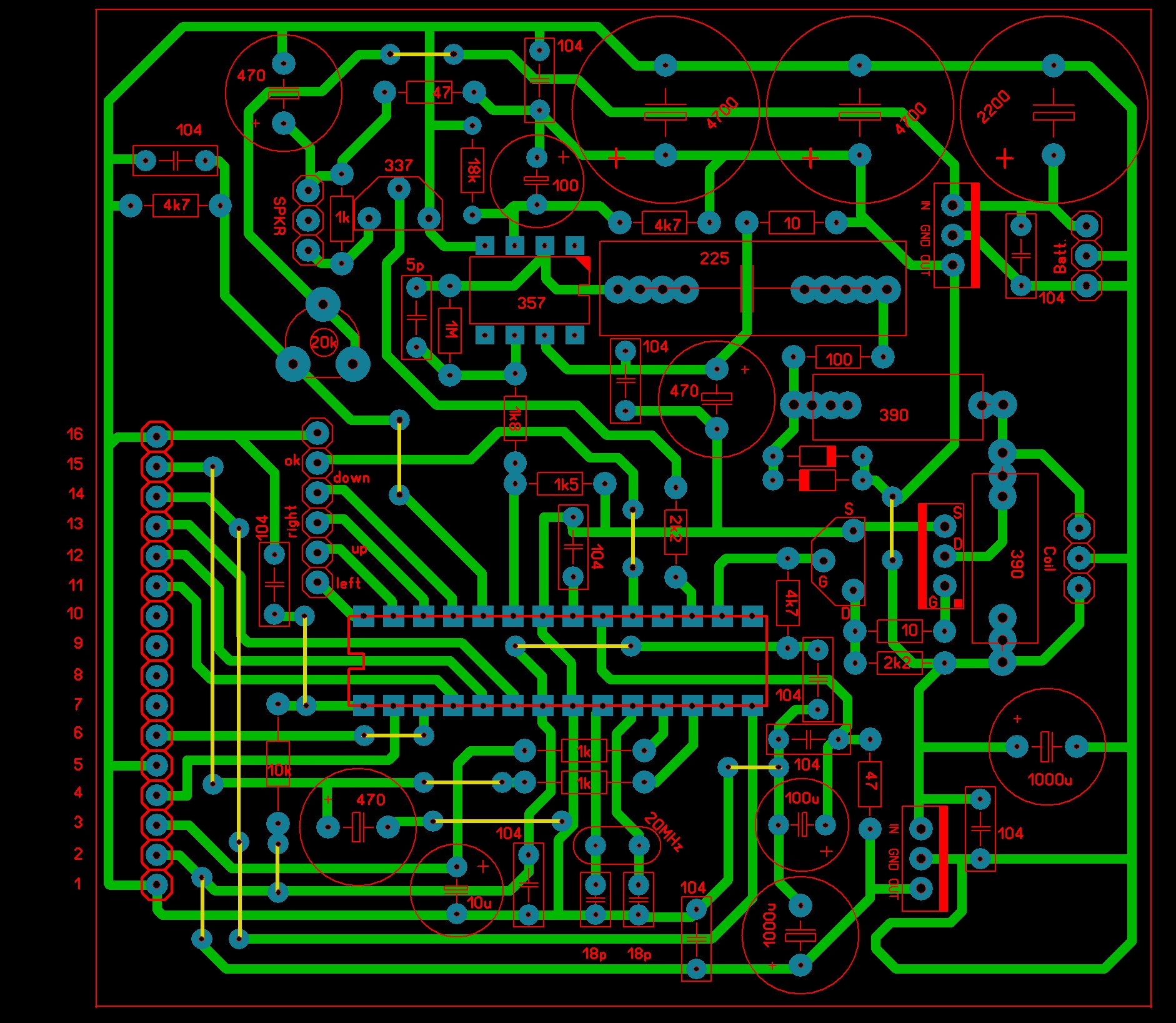
R19 is actually 22k, and it should go to the input of U4 (7812). The signal at pin 24 of U1 (ATmega328P) is used to monitor the input voltage from the battery.Originally posted by samii View PostHello
24. leg of atmega connected over 20k to OUT leg of 7812 on İvconik new PCB , But On old pcb and schematic this connection going İN leg of 7812 .
Which one is correct? Maybe both are correct?
Comment
-
-
Correct!Originally posted by Qiaozhi View PostR19 is actually 22k, and it should go to the input of U4 (7812). The signal at pin 24 of U1 (ATmega328P) is used to monitor the input voltage from the battery.
I made there mistake and now it is monitoring and indicating wrong value.
It should be corrected.
Trimer is there to trim fine the input voltage to mcu... though not necessary .
Well observed!
Comment




Comment