ps-g
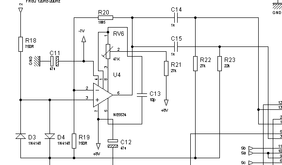
Check everything 5534, pin 7 +8 v, pin7-7v, R18 (750om) to L, Dr IRF 740.
Предложете по-добър превод
Check everything 5534, pin 7 +8 v, pin7-7v, R18 (750om) to L, Dr IRF 740.
Предложете по-добър превод
Предложете по-добър превод



but this way i can check very well all the signals good ...now i can design the board 2 trace.
Comment