Thanks your method is similar to bugwhisker's QED.
he is making the same at first 10us , you are doing same at 300us.
there is one problem at my side.
I do not have chance to increase signal like you did by TL62 s .your signal is analog ,and you do not lose anything.
but if I get samples from same places , I am losing sensitivity.
thanks
Okantex
he is making the same at first 10us , you are doing same at 300us.
there is one problem at my side.
I do not have chance to increase signal like you did by TL62 s .your signal is analog ,and you do not lose anything.
but if I get samples from same places , I am losing sensitivity.
thanks
Okantex

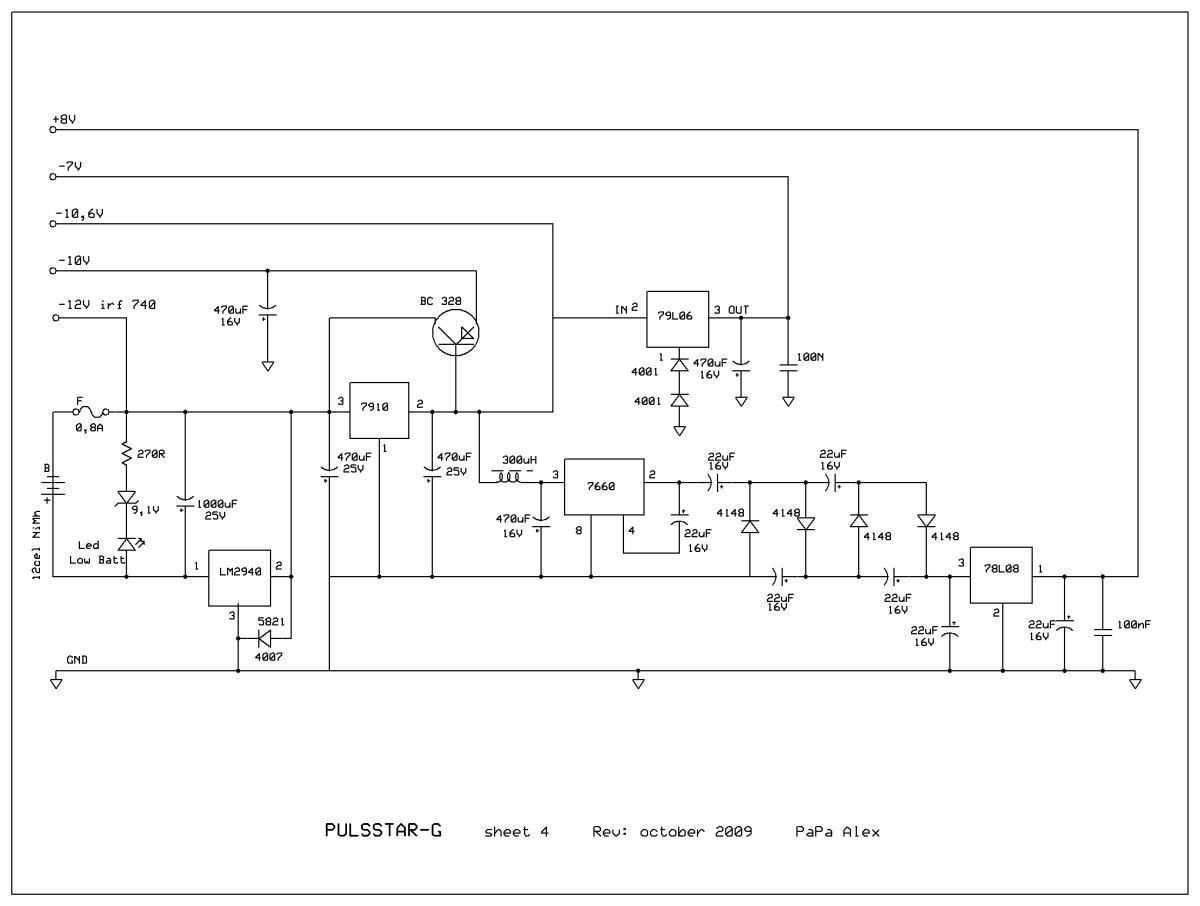
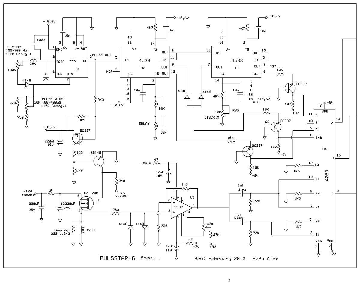
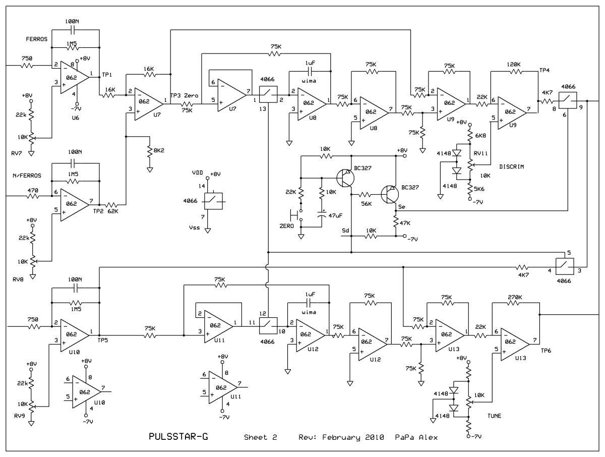
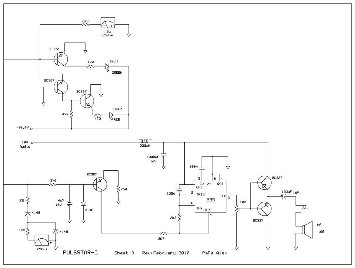
everybody can put is own ..every human mind are diferent in the concept of schematic !!! but for final result it work well.
Comment