Hello everyone
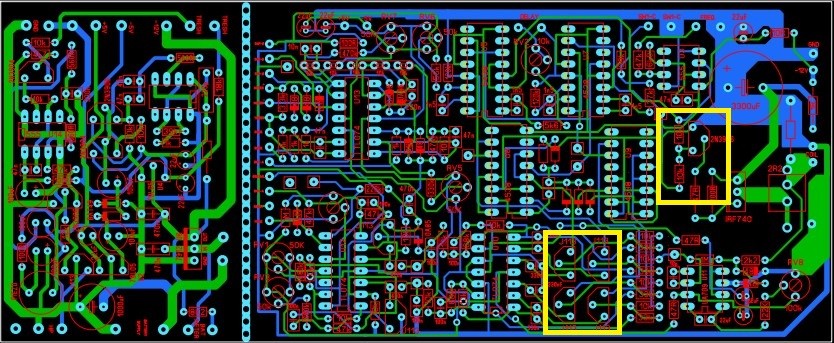
I found some differences between the schematic of Goldscan 4 and This circuit board
Do I need to change something or the circuit board is correct?
Unfortunately, I wanted to upload a lay6 file but I am not allowed
I found some differences between the schematic of Goldscan 4 and This circuit board
Do I need to change something or the circuit board is correct?
Unfortunately, I wanted to upload a lay6 file but I am not allowed

Comment