I came across this page "Pulse induction metal detector with DSP" by Lammert Bies.
https://www.lammertbies.nl/electroni...metal-detector
It includes this diagram of three decay curves :
- no target
- ferro target
- non ferro target

If this diagram is correct, it looks like the "easiest" way to cleary discriminate between targets is by measuring the pulse width of the top of the flyback pulse. Hence the title "HV temporal sampling".
The top width of the flyback may only be a couple of microseconds, but with eg an ESP32 running at 240 MHz, we have a resolution of 4.1 ns to measure the pulse width using XTHAL_GET_CCOUNT(). This gives us the number of CPU clock cycles at 240 MHz.
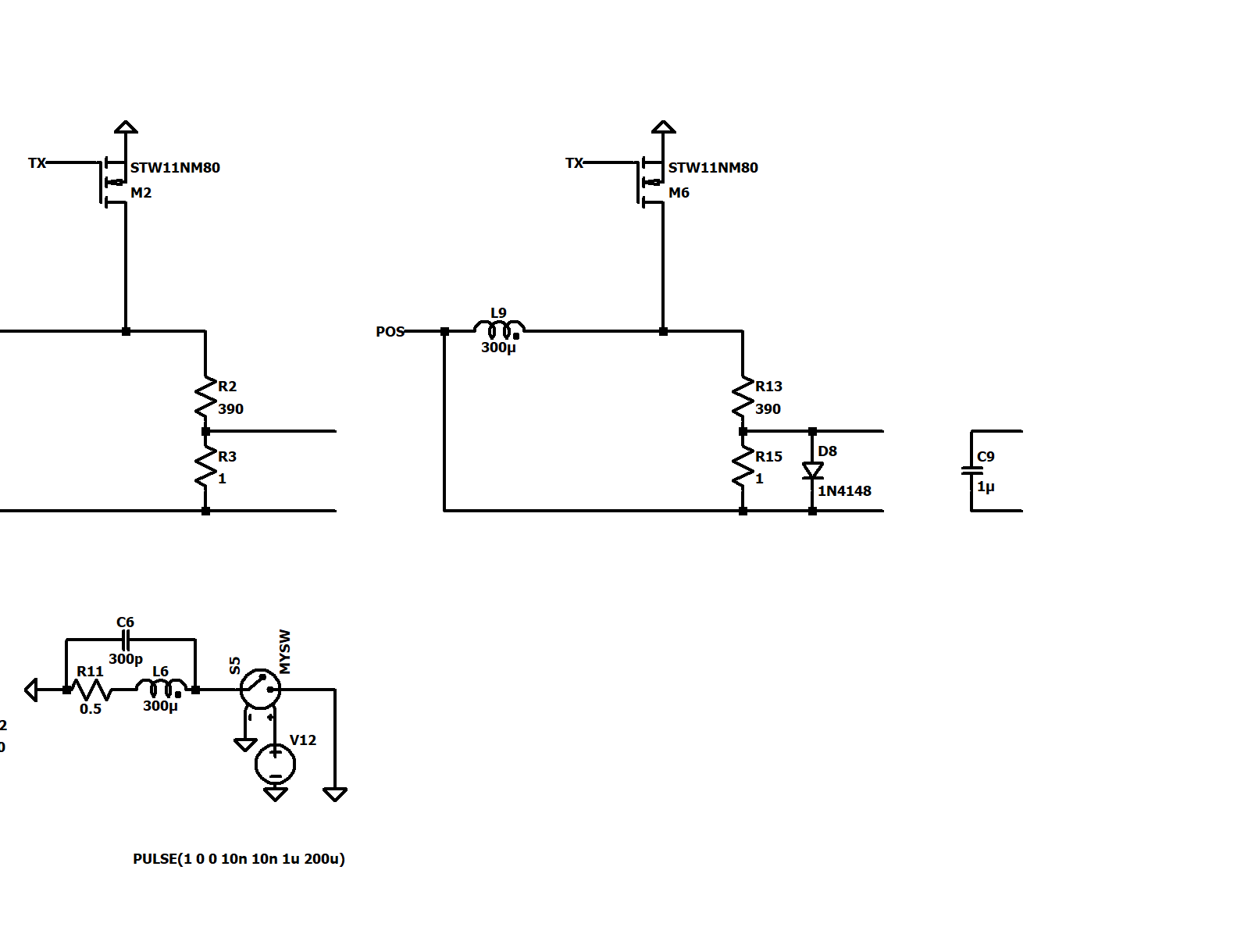
I am not an analog electronics specialist and tried to capture the top 10V of the flyback with a 10V zener diode:

However, as soon as a load is added to the HV peak detection, it drops. Maybe a bigger HV tank capacitor would help? Or a higher pulse frequency? I tested it with a pulse frequency of 500 Hz / 2 ms from a Pickini detector.
As long as there is no load on the peak HV, it is around 400V - resulting in a nasty shock when the electrolytic tank capacitor is touched, as I experienced first hand...
Can someone with more PI analog front end experience answer these questions:
1/ Is this decay diagram correct - is there really a time shift depending on the type of metal near the flyback top ?
2/ If so, are there examples of PI detectors taking advantage of this property ?
3/ If so, is there a better way to sample the top N Volts and interface it to a microcontroller / SOC at 3.3V ?
Thanks in advance for having a look
- Bernard
https://www.lammertbies.nl/electroni...metal-detector
It includes this diagram of three decay curves :
- no target
- ferro target
- non ferro target
If this diagram is correct, it looks like the "easiest" way to cleary discriminate between targets is by measuring the pulse width of the top of the flyback pulse. Hence the title "HV temporal sampling".
The top width of the flyback may only be a couple of microseconds, but with eg an ESP32 running at 240 MHz, we have a resolution of 4.1 ns to measure the pulse width using XTHAL_GET_CCOUNT(). This gives us the number of CPU clock cycles at 240 MHz.
I am not an analog electronics specialist and tried to capture the top 10V of the flyback with a 10V zener diode:
However, as soon as a load is added to the HV peak detection, it drops. Maybe a bigger HV tank capacitor would help? Or a higher pulse frequency? I tested it with a pulse frequency of 500 Hz / 2 ms from a Pickini detector.
As long as there is no load on the peak HV, it is around 400V - resulting in a nasty shock when the electrolytic tank capacitor is touched, as I experienced first hand...
Can someone with more PI analog front end experience answer these questions:
1/ Is this decay diagram correct - is there really a time shift depending on the type of metal near the flyback top ?
2/ If so, are there examples of PI detectors taking advantage of this property ?
3/ If so, is there a better way to sample the top N Volts and interface it to a microcontroller / SOC at 3.3V ?
Thanks in advance for having a look
- Bernard

.. you are asking the right questions.
Comment