Okay, thanks Detectorist#1, I'll have to experiment with what you gave as examples, we'll see if I can get it to work the way I want, but my goal is to catch a 10 stotinka coin about 35 cm or more with a 28 cm antenna.
Announcement
Collapse
No announcement yet.
Announcement
Collapse
No announcement yet.
Surf pi detector-MOD
Collapse
X
-
Hi algan,
Your goal maybe is possible with increased TX power and using of low noise fast amplifier like OPA1611 instead of NE5534. But this will be only at air tests outside of the building. In real soil, this result is impossible with this MD. To be more close to your goal, you have to use more complex MD with "Ground Balance" feature and this will reduce the distance. Even using of more complex MD, 35cm distance will be real only for bigger size of coin - 1Lev or 1 Euro.
Comment
-
Hello Algan,
What you're looking for is probably the SAT function. Check out Carl's Hammerhead PI detector. It has a SAT circuit, just like Detectorists#1 described. The switch/resistor sequence is different here, but it's the same. Additionally, the Hammerhead PI also has the ability to keep the SAT speed variable.
Attached Files
Comment
-
Thanks to many colleagues, you will continue with the experiments to make a nice SurfPI, but one thing I can't understand is why the long board works deeper and the rectangular one doesn't work like that. I simply transferred all the elements from the long one, but it looks like I will make it in two parts, long in a rectangular shape, to see if it will be ok
Comment
-
Hello Algan,
Are you using counterfeit components from China on the rectangular board? Or did you transfer all the components from the long board to the rectangular one? I would check also on all signals with an oscilloscope. There must be a difference.
Comment
-
Hello GeoMax Yes, I transferred all the parts from the long one to the rectangular one so that there would be room there for adjustments and experiments, to make it easier for me on it, I buy some parts from local stores, I order them, but maybe I will experiment with it again. I increase the sound on the rectangular board all the way, but here the sound is loud all the way, but when the volume is increased I noticed that on the rectangular one it becomes even shallower. I know that only headphones are needed here, but for example on the long board, when the threshold is at a minimum of 1 lev equivalent to 1 euro, this is about 25 cm of air, as if you slightly increase the threshold to 30 cm with a 28 ohm coil, but on the rectangular one it is down 6-7 cm from that.
Comment
-
Have you checked all the traces? Perhaps there's a mistake in your design. What software did you use? And did you create the circuit board based on the schematic? Or did you simply create the circuit board without first entering the schematic into your layout program?
Comment
-
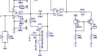
With sprint layolat 6 I draw it without a program and without a pre-drawn circuit, but now I made one change to the board, I changed the power supply, similar to ITMD3, I will try it like your second circuit that you also published for motion non motion, I liked it and I will test it
Comment
-
Hi Algan,
Sprintlayout is software for enthusiasts. It can be used for simple board layouts that don't have a schematic or require design specifications. For more professional designs, you'll need software such as for example KiCad or Diptrace. KiCad is 100% free and powerful. I use Diptrace for my schematics and circuit boards. Diptrace is also available in a free, but limited version. The normal process for creating a PCB is to first draw the schematic, then generate the PCB from the schematic, and then place the components. Everything else is semi-professional.
Comment
-
The threshold works without a problem, but for example, if you have made sample schemes for a threshold with VLF for some Bulgarian gadulka, you can adjust it very smoothly and have it be right on the edge of the threshold and it is very sensitive to exactly such a position, I had something like this in mind
Comment

Comment