This is interesting, it's the terminator Trio "M" variation. Notice variable tone discrimination towards end of video. Nice feature.
https://youtu.be/zmABqFa_qIQ
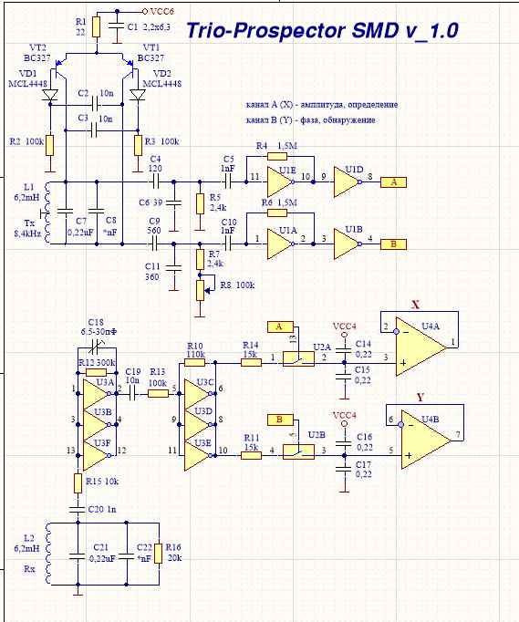
Problem is that there are so many variations with so many different layouts, still can't find the layout KT posted for "double tone" on the russian forum. Google translator is not so good.
Looks to be a very good detector though.
https://youtu.be/zmABqFa_qIQ
Problem is that there are so many variations with so many different layouts, still can't find the layout KT posted for "double tone" on the russian forum. Google translator is not so good.
Looks to be a very good detector though.

Comment