Apply, the main HEF
Announcement
Collapse
No announcement yet.
Announcement
Collapse
No announcement yet.
Terminator 3, Terminator Trio
Collapse
X
-
-
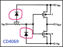
Note: This trick will only work with unbuffered CMOS gates or inverters. That means, for 4000-series chips, the ones with a U suffix, such as 4002UB. For 74 series chips it means ones with a single 'C' in the part number, such as 74C04 (but not 74HC04. It also won't work with Schmitt trigger parts such as 40106UB or 74C14. And it certainly won't work with TTL chips like 74LS04, 7404, 74S04).
Comment
-

Comment