Announcement
Collapse
No announcement yet.
Announcement
Collapse
No announcement yet.
Push-pull oscillator
Collapse
X
-
-
To mikebg
Oscillatory scheme work. Your problem is you moron .
ONLY FOR MIKEBG
|Тази схема е правена и работи перфектно.Това,че не разбираш елементарни неща е твой проблем,уважаеми велики Теоретико.Кога ще видя нещо ,сътворено от Ваше Височество?Или само ще се правиш на велик с клавиатурата на компютъра?
И да знаеш,Google Преводач често превежда погрешно.|
Comment
-
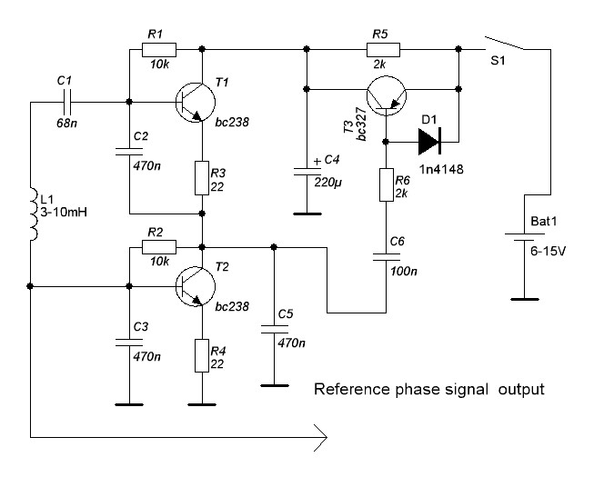
Thank you. What changes in oscillations do you sense at target detecting? Changes in amplitude?Originally posted by scs View PostThere is a large amplitude-50-70v pp .low current consummation-25ma in 10v. Detector working with small gain and is sustainable. With this oscillator I've done detector in 7.2Khz frequency.Work very deep.
Comment



Comment