Originally posted by smity
View Post
I will try this MD-3030 CC coil, cause it is right now available for me here. As I understand author, KROT is very adaptable regarding coils.
Results will not be taken as final judge how detector perform. My intention is to build proper one coil too.
I have all needed for coil building according author (Andrei) data, but this will take some more time.
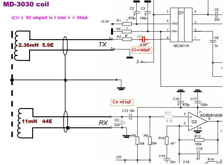
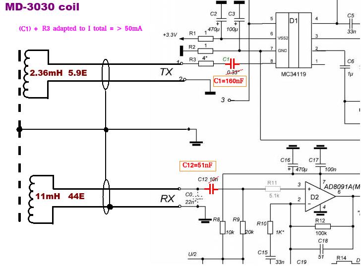
Here MD-3030 coil data, if you wish to give some additional comments here:
MD-3030 working frequency = 5.9kHz
Coil diameter 10", CC type.
TX coil
L=2.36mH
Q=25
R=5.9E
Z=148E
Ctx=160nF (parallel with TX coil)
RX coil
L=11mH
Q=16
R=44E
Z=693E
Crx=51nF (parallel with RX coil)



Comment