https://youtu.be/keahbK6UCxg
The receiving coil must be polarized before recording a useful signal. Therefore, even with this type of metal detector, a clear drag and displacement of the signal from the iron can be seen.
I do not hope to be well understood but I will avoid the dispute.
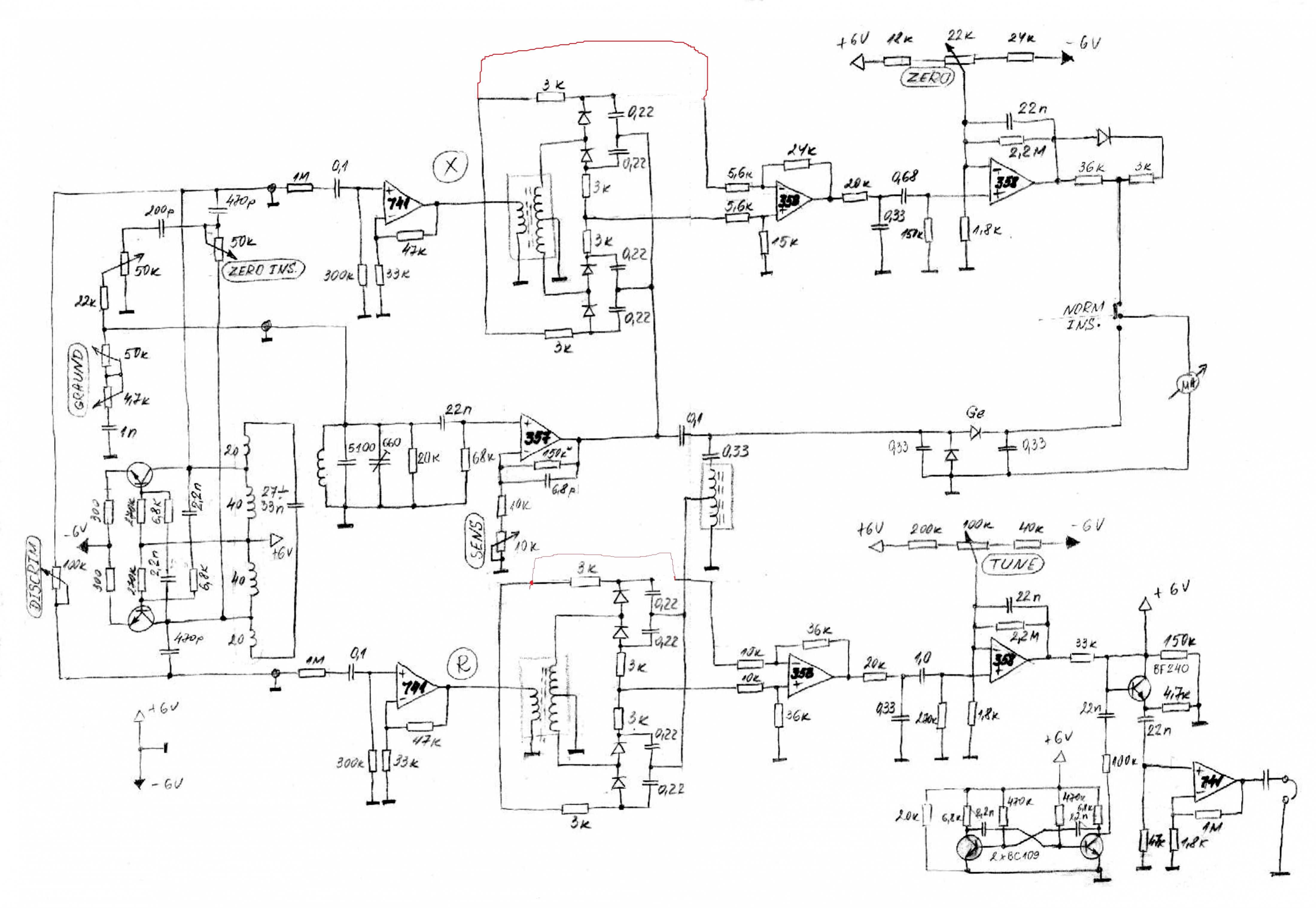
The schemes that I will publish soon have been downloaded from a real working machine and are absolutely accurate. Made by Mr. Grozdan. Later, they were modified due to technical problems with winding transformers and adjustment, as well as high demand. I will also say that the over-sensitivity of this circuit introduces additional difficulties when working near high voltages. But of course if you have sensitivity it will also have a large oscillation near magnetic fields. However, this circuit solution, combined with all the laws of nature, is an ingenious creation that remained misunderstood by the audience. I can say all the other metal detectors in comparison are toys for children. There can be no comparison. It will be funny. So the myths and legends are true!
The receiving coil must be polarized before recording a useful signal. Therefore, even with this type of metal detector, a clear drag and displacement of the signal from the iron can be seen.
I do not hope to be well understood but I will avoid the dispute.
The schemes that I will publish soon have been downloaded from a real working machine and are absolutely accurate. Made by Mr. Grozdan. Later, they were modified due to technical problems with winding transformers and adjustment, as well as high demand. I will also say that the over-sensitivity of this circuit introduces additional difficulties when working near high voltages. But of course if you have sensitivity it will also have a large oscillation near magnetic fields. However, this circuit solution, combined with all the laws of nature, is an ingenious creation that remained misunderstood by the audience. I can say all the other metal detectors in comparison are toys for children. There can be no comparison. It will be funny. So the myths and legends are true!

Comment