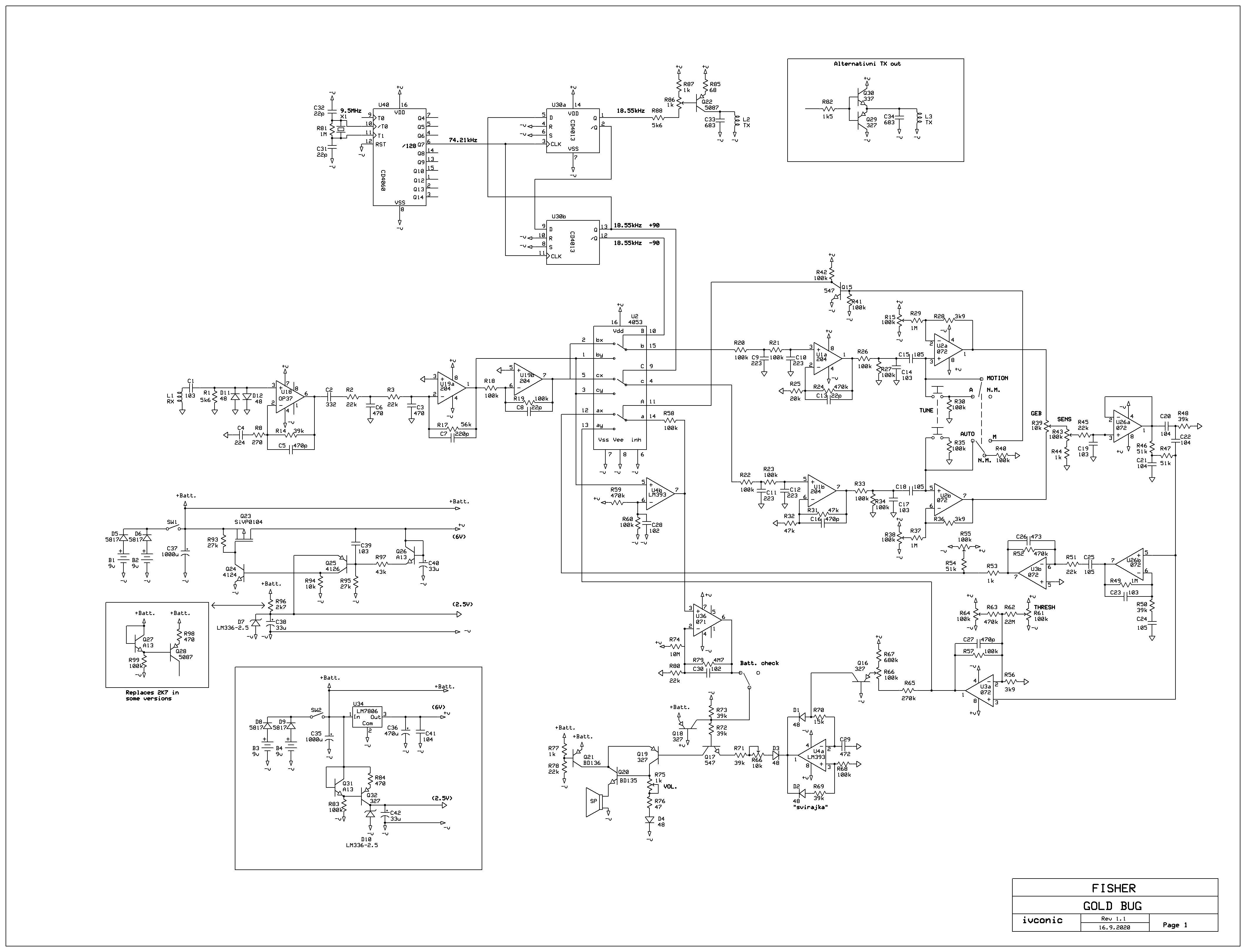
Noble masters! Did anyone manage to mount the Fisher Gold Bug altered by the illuminated Ivconic? I designed my PCB, assembled it but it doesn't work. I don't know if it's the components or any errors in the design or execution. I will post the project, waveforms, coil. But I would like to know in advance if anyone has had any success, since we have not yet achieved the GB2 scheme. I apologize for my Google Translate, if there is an error in the Portuguese - English translation.
Announcement
Collapse
No announcement yet.
Announcement
Collapse
No announcement yet.
Ivconic Fisher Gold Bug
Collapse
X
-
You shouldn't rush into it since i already announced on the other topic that i am giving up from it, since i faced the problems with it too.
I used previous hand drawn schematic, W.Lahr i presume; to draw it in software and make it clearer.
Instead RX based on several transistors i put opamp there.
And i made it. Not working good at all. Many problems.
And problem is not in RX front end but after it.
So i assumed that Lahr's schematic is carrying also some mistakes.
That's why i gave up.
-
Yes, could be the coil too. I am not sure.Originally posted by Andre View PostIt is true! I followed all 6 pages of the topic. I understood that you were using a GB2 coil and that was why you were giving errors. Even so, I decided to try it because it was as close as I could get to GB2. It was a pity that you gave up.
Everything seems alright and yet not working good at all.
I put it aside and wait better times.
Sooner or later some GB1 will come and than i will be able to check the schematic.
Comment
-
You are a good man!
Although I have been an electronics technician for over thirty years, I was unsure of some trimpots this project has. It would be interesting, for those who have more knowledge than I, could describe them, or even draw the waveforms.
I wouldn't want to give up on this project so quickly.
Comment
-
Hi guys! I made some changes to the scheme and he started waking up from a coma. I scribbled the Iviconic's original scheme and the detection signals started to emerge. They are weak! The target has to be very close to the coil to be perceived, but it is a start. I have some doubts about the notes I left in the sketch. Can someone help me?Attached Files
Comment
-
Dear Mr. dbanner,Originally posted by dbanner View PostYes, those values always bothered me. So I ran it through filter pro. I can say with authority, those values don't work. They were specific to the opamps being used at that time.
I agree with what you said. Also, didn't the values of the components of one filter need to be the same as those of the other filter, since they are shifted by 90 degrees?
Andre
Comment
-
Hi
Greetings to all and the leaders of the forum
I suspect the component values you specified are correct.
They may also be designed to reinforce the difference between the two channels when metal is passed in front of the coil.
Only the outputs of the two channels must be balanced by the R15 R38. When there is no metal. So GEB operates at a value close to zero between the two channels.
Also the variable resistor at the front end outputs is important for setting the necessary signal amplitude.
I suspect the power supply regulators in the original schematic are better for less noise.
Also I suspect a better sine wave transmitter circuit for reducing harmonics.
Block devices need great attention in construction to block noise. If I could build it I would have made it in parts for modification and testing.
I say I think because I have no experience and practical experiences. And my humble experience in front of the senior of this wonderful forum
I wish you success. We benefit from your experiences in building the project.
It interests me.
I intend to build it when I have the testing equipment and components needed and the public electricity grid available.
Thank you
I write through google translate
Comment
-
Hi, mmh,
Your comments were very good! Power supplies with 78XX and LM317 regulator ICs with good capacitor filters are a good alternative for simplicity.
I think we can use the ICL8038 ic to generate the sine waveform for the transmitter circuit. Ivconics did a good job on the front-end circuit, as well as on the circuit design.
Comment
-
Hi, ander
Yes .. the power supply is not critical if a suitable op-amp is used with the power supply.
My experience is modest and my words may be wrong.
I am an amateur and a little inexperienced,
This schematic is old and needs to be upgraded. Ivconic has put some ideas to develop it,
(Much thanks to the creditable Ivconic)
He pointed to weaknesses in the front end, power supply and reference amp which are no longer suitable after the development of his industry in terms of accuracy and low noise .....
If you are determined to build it, I advise you to make it in separate parts,
To adjust each phase separately, the coil parameters must be identical to the original, especially the phase difference between tx and rx, in order to be able to balance the phase capacitance at the two channels.
Maybe a better square wave for depth and stability,
And perhaps not in the event that the components on the schematic do not reject the harmonics and noise.
My circumstances are difficult. I write on mobile, and I am not good at English to communicate in this wonderful forum
Comment

Comment