Announcement

Collapse
No announcement yet.

Announcement

Collapse
No announcement yet.

Hobby replica Musketeer

Collapse
X
 
  • Filter
  • Time
  • Show
Clear All
new posts

  • Hobby replica Musketeer

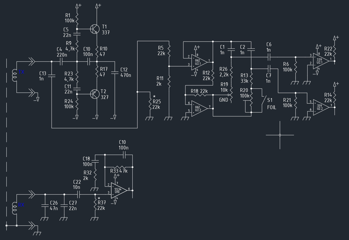
    A very well working detector.
    Attached Files

  • #2
    This is not a Musketeer!

    Comment


    • #3
      Of course it is not a complete copy .Work with a resonant coil and finds deep even small objects. Wonderful discriminator. Can also work by discriminating with two sounds.

      Comment


      • #4
        I say a scheme with motifs from a musketeer. But it is wonderful for beach and land. It is easy to do. It is only necessary to insist on the required phase of the received signal. This is done by adjusting the resonance of the receiver.

        Comment


        • #5
          Hello bgs, do you have the pcb?

          Comment


          • #6
            Thank you very much bgs for the schematic!!
            It would be good if you could also share with us the data of the TX and RX coils with more details, as is the case of the wire section and the template of the double D coil.

            Comment


            • #7
              DD coil-110 windings enameled wire 0.3 millimeters.Diameter 20 centimeters each.

              Comment


              • #8
                Voltage stabilizer in discrete design.Click image for larger version

Name:	low droup.jpg
Views:	1
Size:	706.4 KB
ID:	362602

                Comment


                • #9
                  This schematic drawing is terrible.

                  That way l know the circuit is good for performance.

                  Only one person on forum draws schizophrenic schematic like this.

                  Bgs.

                  Comment


                  • #10
                    Of course this is just my opinion.

                    I look at skinny woman missing teeth with patchy hair and I fall in love.

                    The Beauty of this schematic must be in the good performance of the circuit.

                    Comment


                    • #11
                      Click image for larger version

Name:	2022-03-12_211115.jpg
Views:	1
Size:	101.4 KB
ID:	362617[QUOTE=dbanner;293376] Only one person on forum draws schizophrenic schematic like this.

                      Comment


                      • #12
                        Putting 1nf, Why not 10nf both?

                        Comment


                        • #13
                          [QUOTE=Artyom;293381][ATTACH]56892[/ATTACH]
                          Originally posted by dbanner View Post
                          Only one person on forum draws schizophrenic schematic like this.
                          Ah yes, we take skinny, patchy hair girl to the dentist, then it's off to the vet. Clean her up real good.

                          Comment


                          • #14
                            Schematic work perfectly.I have no intention of corresponding with fools.

                            Comment


                            • #15
                              Hello bgs, I would like to know what component is this?Click image for larger version

Name:	10.png
Views:	1
Size:	175.7 KB
ID:	362622

                              Comment

                              Working...
                              X